点击上方蓝字
加入建筑人的聚集地
来源:中国建筑业协会
点击上方蓝字
加入建筑人的聚集地
来源:中国建筑业协会
11月25日,中国建筑业协会在中国-东盟建筑业暨高品质人居环境博览会期间,于南宁召开2020~2021年度鲁班奖颁奖暨行业技术创新大会,隆重表彰246项鲁班奖工程,发布年度十大技术创新。

住房和城乡建设部部长倪虹、副部长张小宏、办公厅主任李晓龙、人事司司长江小群、住房改革与发展司司长王胜军、建筑市场监管司司长曾宪新、工程质量安全监管司司长曲琦;广西壮族自治区党委副书记、自治区主席蓝天立,广西壮族自治区副主席许显辉,广西壮族自治区人民政府秘书长蒋家柏,广西壮族自治区住房城乡建设厅厅长唐标文;中国工程院院士肖绪文、丁烈云、徐建;中国建筑业协会会长齐骥、副会长吴慧娟、副会长兼秘书长刘锦章、监事会监事长朱正举,中国建筑业协会副会长王彤宙、陈文健、徐征、张义光、罗涛、杨斌、笪鸿鹄,以及住房和城乡建设部有关司局、广西自治区有关部门、地区及行业协会等有关单位负责人出席会议。会议由中国建筑业协会副会长兼秘书长刘锦章主持。

广西壮族自治区党委副书记、自治区主席蓝天立致欢迎辞。他对大会的成功举办表示热烈祝贺。他表示,精益求精、追求卓越的鲁班精神必将引领和激励广大建筑业企业继承中国建筑优秀传统,促进工程质量水平提升,打响“中国建造”品牌。

住房和城乡建设部部长倪虹发表讲话。他高度评价了鲁班奖在引导企业完善质量保证体系、加快科技进步、推进节能减排、打造企业品牌等方面发挥的重要作用。他希望,中国建筑业协会能够秉持初心,坚持以推动我国建筑业高质量发展、为人民群众创造高品质生活为出发点和落脚点,公平公正、“优中选优”,做到“四个更加”,搞好“两个统筹”。一是在获奖项目上,更加面向住宅、市政公用设施等民生工程项目,更加面向科技创新工程项目,更加面向绿色低碳工程项目,更加面向彰显中国文化自信的工程项目。二是在获奖项目所在地域和所属企业上,统筹好经济发达地区和经济欠发达地区,统筹好大型建筑业企业和中小型建筑业企业。在新的征程上,以鲁班奖为示范和引领,推动我国涌现出更多让群众满意、让政府放心、经得起历史检验的优质工程。他还结合全面学习、把握、落实党的二十大精神,指出我国建筑业发展肩负的新任务。一是要以人民满意为目标。二是要以科技创新为引领。三是要以深化改革为动力。四是要以文化自信为根基。五是要以人才建设为支撑。六是要以全球市场为舞台。他号召,广大建筑业企业和工程建设者要以更高的标准、更严的要求、努力建设更多品质卓越、技术先进、节能环保的优质工程,为加快建设建造强国、推进中国式现代化、不断实现人民对美好生活的向往作出新的更大的贡献。

中国建筑业协会会长齐骥做会议总结。他指出,进入新的发展阶段,建设工程质量有了新的内涵。鲁班奖将不断把新的发展理念融入到评选工作中,推动行业向工业化、绿色化、智能化转型升级。同时,中国建筑业协会将坚决贯彻落实党的二十大精神,充分发挥鲁班奖的示范引领作用,肩负起新时代的历史使命,坚定不移推动行业高质量发展。

中国建筑业协会副会长吴慧娟宣读了表彰决定文件。大会特别邀请了中国工程院院士丁烈云、崔愷做专题讲座,并发布了新型装配式剪力墙结构高效建造技术等年度十大技术创新,以及代表建筑业年度技术发展和总体发展情况的《建筑业技术发展报告(2022)》《中国建筑业发展年度报告(2021)》。
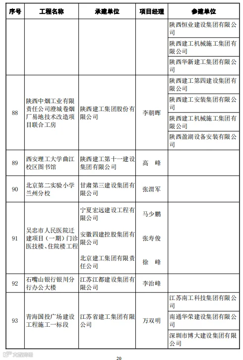
本次246项鲁班奖工程中路桥项目有29项,分别是:
29.浙江省乐清湾大桥及接线工程

— END —
| 2021年全国各省建企中标100强 | |||
| 吉林 | 辽宁 | 黑龙江 | 河北 |
| 北京 | 天津 | 山东 | 山西 |
| 陕西 | 内蒙古 | 甘肃 | 宁夏 |
| 青海 | 新疆 | 西藏 | 河南 |
| 江苏 | 浙江 | 上海 | 安徽 |
| 福建 | 江西 | 湖北 | 湖南 |
| 重庆 | 四川 | 云南 | 贵州 |
| 广西 | 广东 | 海南 | 全国 |
注:全国(未计入港澳台地区)各省建筑施工企业年度百强榜,蓝色为已经发布的省份,点击相关省份(市)即可直接查看。 |
|||
▼关注建筑业观察,获取全国最新建筑政策

立即关注!

立即关注!



