
▎来源:杭州市建设委,整理:度川管理研究部,转载请注明!
刚刚,杭州市建设委发布《杭州市住宅工程质量通病防治导则(试行)》。2024年2月1日后新立项的住宅工程,结合实际参照执行。
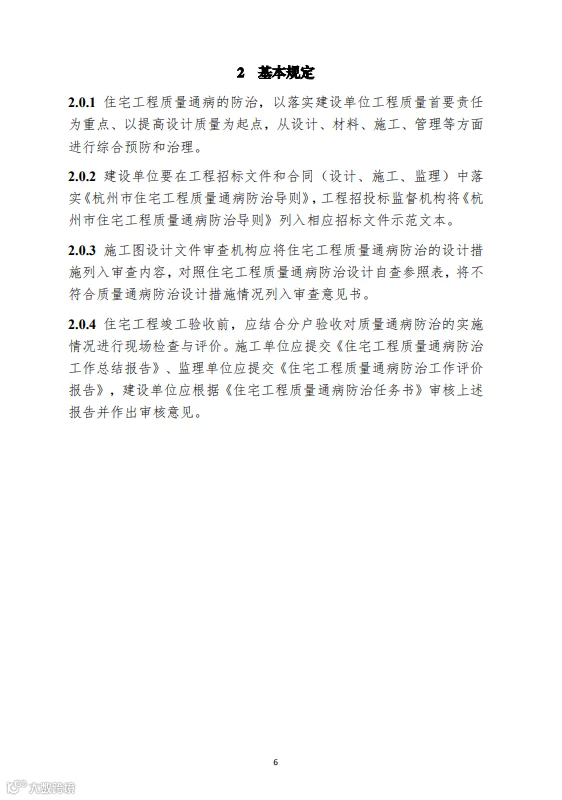
建设单位是住宅工程质量通病防治的首要责任人,全面负责住宅质量通病防治的组织与实施。
建设单位不得随意压缩住宅工程施工工期。现浇混凝土主体结构施工周期不宜少于 7 天/层,不应少于 5 天/层。
凡涉及住宅工程质量通病防治规定的设计变更,必须由设计单位逐条列明修改部位、修改原因,经建设单位签署意见后按审图程序再次进行施工图审查。
不得以任何方式要求设计单位或者施工单位违反工程建设强制性标准,降低工程质量。
2023年4月,杭州市建设委发布《关于印发<杭州市建筑施工“落实企业安全生产主体责任年”专项行动方案>的通知》。明确:
1、现浇混凝土主体结构施工周期不得低于规范标准要求,不宜少于7天/层。
2、建设单位要严格执行项目负责人制度,项目负责人宜具备工程建设类执业资格或者工程建设类高级及以上专业技术职称,并具有5年以上工程建设管理工作经验。
3、建设、施工、监理单位关键岗位管理人员在安全生产关键时间节点和节假日、重大活动期间要在岗在位、盯守现场,落实 “凡是有人作业,必须在场监管”规定,与作业人员同步上下班,不早于现场作业人员提前下班离岗。
4、施工现场所有作业人员都要纳入实名制管理,包括建设单位单独发包工程的作业人员以及临时作业人员,确保人员底数清。
5、建立 “安全晨会”制度,作业人员每天进入现场开始作业前,由班组长组织所有施工人员召开“安全晨会”。涉及危大作业的,施工单位技术管理人员、安全员,监理人员应参加晨会并提出安全交底意见。
目前,已有10省市对现浇混凝土主体结构施工周期提出要求:
近日,厦门市建设局发布《厦门市建筑工程落实建设单位质量安全首要责任工作指引》(征求意见稿),提出:
现浇混凝土主体结构施工周期不得低于规范标准要求,不宜少于7天/层。
现浇混凝土主体结构施工周期少于7天/层且经监督抽测混凝土实体强度不符合设计要求的,对建设单位在情形认定之日起1年内实行差异化监管;发现存在严重质量安全问题的,坚决责令停工并挂牌督办。
北京市住建委印发《关于合理确定建设工程工期和规范工期管理的指导意见》,自2022年9月1日起施行。
现浇钢筋混凝土主体结构的施工工期原则上不少于7天/层。
广东省住建厅印发《房屋市政工程建设单位落实质量安全首要责任管理规定(试行)》,自2022年8月1日起施行。
现浇混凝土主体结构施工周期不得低于规范标准要求,不宜少于7天/层。
违反规定的,责令限期改正;逾期未改正的,按规定记入单位信用档案;情节严重的,依法对其相关责任人员单处或者并处记入个人信用档案、暂停项目职务、提请有关部门撤销注册许可。
浙江省住建厅发布《浙江省住房和城乡建设厅关于落实建设单位工程质量首要责任的实施意见》,自2022年2月1日起施行。文件明确:
现浇混凝土主体结构施工周期不得低于规范标准要求,不宜少于7天/层。
苏州市住建局发布《关于加强商品房项目工期管理保障建筑工程质量安全的通知》。自2022年5月1日起,苏州市范围内新开工商品房项目预售按照本通知执行。

2022年5月,徐州市住建局发布《关于进一步加强房屋建筑(轨道交通)工程混凝土质量管理的通知》。
混凝土主体结构施工周期(相邻楼层同一竖向部位混凝土浇筑时间间隔)原则上不得少于6天/层,少于6天/层的应制定专项施工方案并经专家论证通过。
2022年2月,青岛市住建局发布《关于公开征求<关于进一步落实建设单位工程质量首要责任的通知>(征求意见稿)意见建议的通知》,明确:
施工合同(补充合同)中应明确建设工程地基基础、主体结构、装饰装修分部工程及商品房预售等节点工期和总工期,其中混凝土结构主体施工阶段进度不宜少于7天/层。
(又一地:混凝土结构主体施工阶段进度不宜少于7天/层!施工合同中不得采用无限风险、所有风险或类似语句)
2021年9月,常州市《关于进一步加强我市建筑工程混凝土质量管理的通知》(常住建〔2021〕201号)明确:
混凝土主体结构施工周期原则上不得少于6天/层,少于6天/层的应制定专项施工方案并经专家论证通过,严禁少于4天/层。
2021年8月,东莞市住建局发布《关于加强建设工程混凝土质量管理的通知》,明确:
混凝土主体结构施工周期不得少于5天/层。
经工程各方确认需按5天/层实施的,应制定保证工程质量和安全的施工方案,并经专家论证通过后方可实施。
2021年8月,深圳市《关于进一步加强建设工程混凝土质量管理的通知》明确:
混凝土主体结构施工周期原则上不得少于6天/层,少于等于5天/层的需经专家论证同意,严禁少于4天/层。
(该地明确:混凝土主体结构施工周期不得少于5天/层!)
原文如下:

市各有关单位:
根据《国务院办公厅转发住房城乡建设部关于完善质量保障体系提升建筑工程品质指导意见的通知》(国办函〔2019〕92号)《住房和城乡建设部关于落实建设单位工程质量首要责任的通知》(建质规〔2020〕9号)等文件规定,为着力解决当前我市群众反映突出的住宅工程质量问题,全面提升住宅工程质量和建设品质,我委组织编制了《杭州市住宅工程质量通病防治导则(试行)》,现予以印发。2024年2月1日后新立项的住宅工程,结合实际参照执行。
杭州市城乡建设委员会
2023年12月22日













































声明:转载此文是出于传递更多信息之目的,不为商业用途。文字和图片版权归原作者所有,若有来源标注错误或侵犯了您的合法权益,请作者与我们联系,我们将及时更正、除,谢谢。


END
©️深潜DeepDive·中国新企业家精神计划

欢迎加入:2022-2023 中国新企业家精神计划
【联系方式】
咨询人:李老师
联系电话:139 1144 5864(同微信)
邮箱:1847623599@qq.com
微信:nt2014520(请备注“新企业家”)
长按下方二维码添加李老师微信(请备注:新企业家)

【联系方式】
咨询人:李老师
联系电话:139 1144 5864(同微信)
邮箱:1847623599@qq.com
微信:nt2014520(请备注“新企业家”)
长按下方二维码添加李老师微信(请备注:新企业家)

长按识别二维码,关注建筑业观察。


