2022年,《建设项目全过程工程咨询标准》公布
2023年,国务院取消《工程造价咨询企业管理办法》中部分处罚事项
2024年4月,中建协发布《政府投资项目全过程工程咨询技术服务规程(征求意见稿)》,提出:
政府投资项目宜采用全过程工程咨询模式

4月1日,中国建筑业协会发布关于对《政府投资项目全过程工程咨询技术服务规程(征求意见稿)》征求意见的通知。本规程适用于政府投资项目全过程工程咨询技术服务的规范与管理。提出:
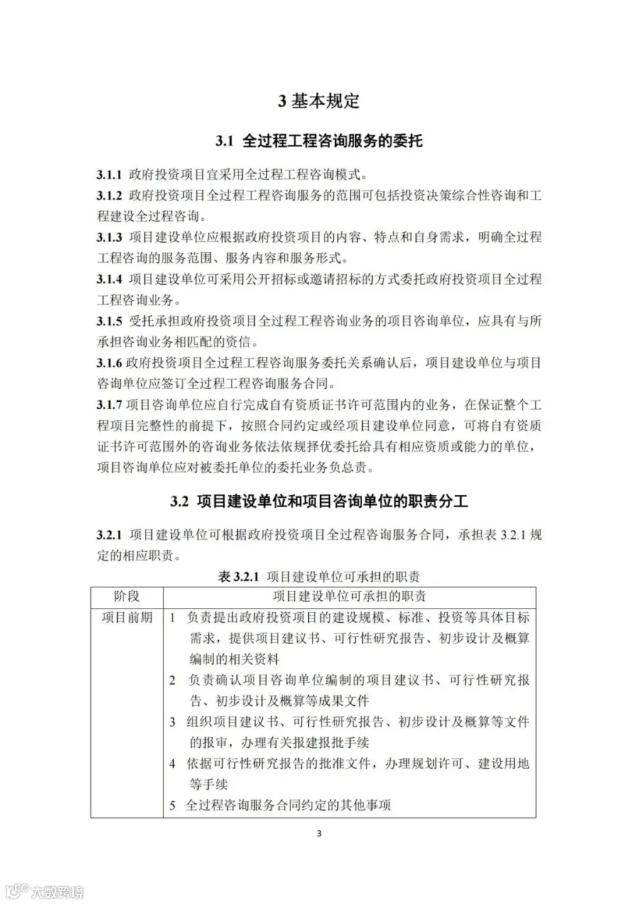
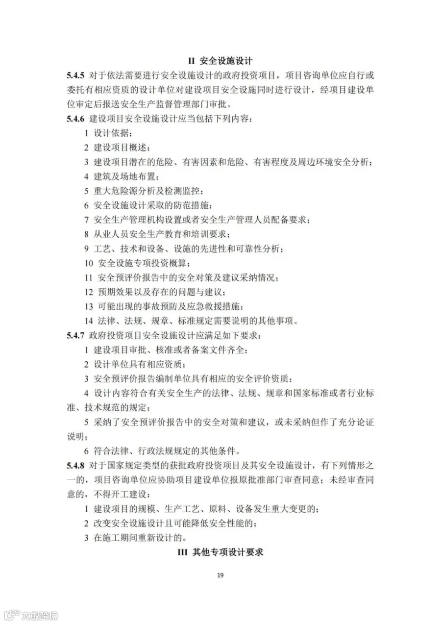
3.1.1 政府投资项目宜采用全过程工程咨询模式。
3.1.2 政府投资项目全过程工程咨询服务的范围可包括投资决策综合性咨询和工程建设全过程咨询。
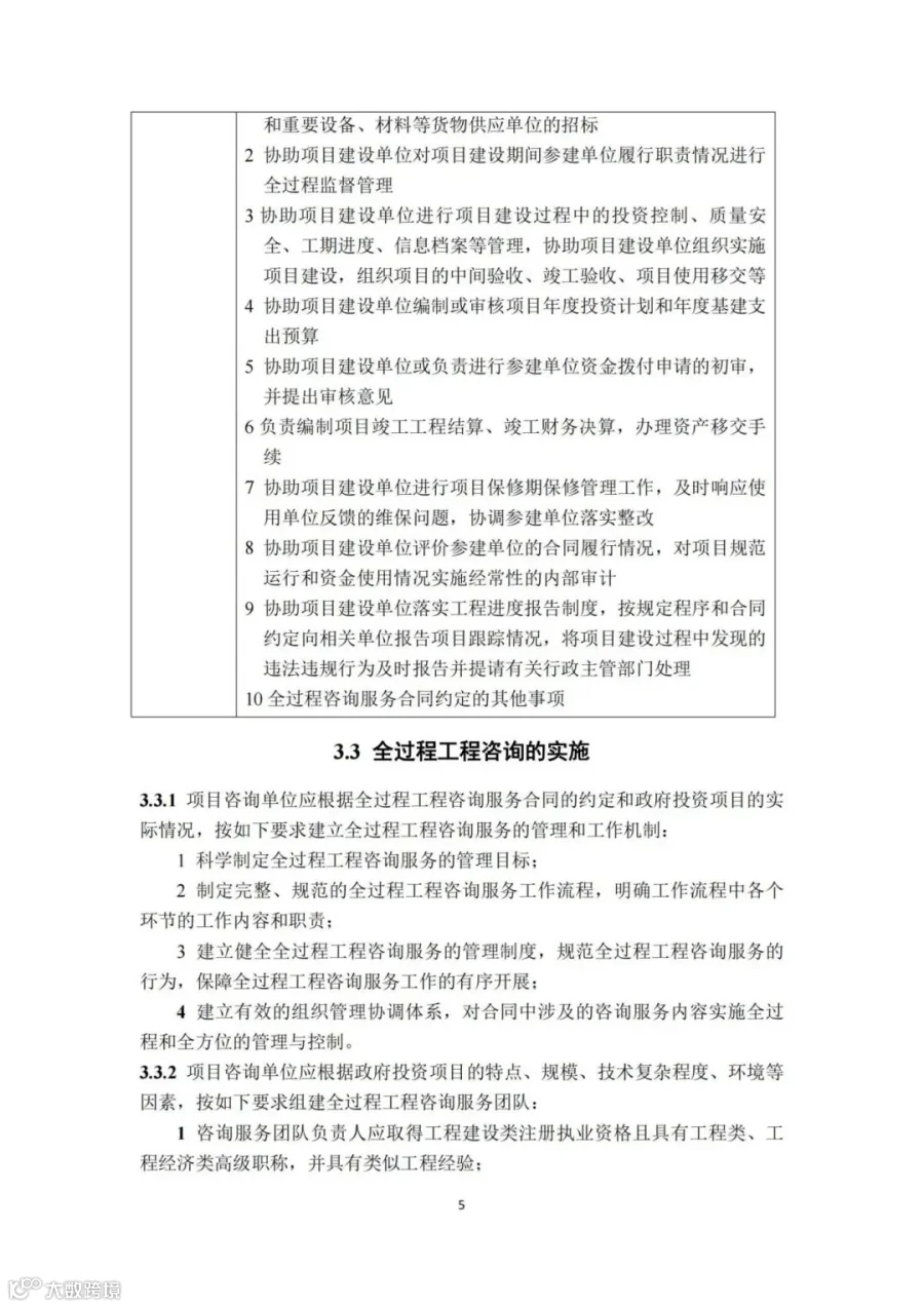
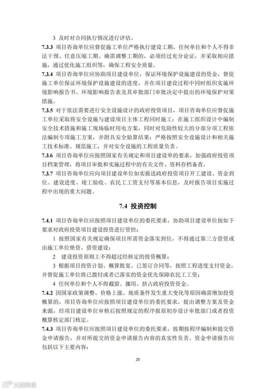
3.3.2 项目咨询单位应根据政府投资项目的特点、规模、技术复杂程度、环境等因素,按如下要求组建全过程工程咨询服务团队:
1 咨询服务团队负责人应取得工程建设类注册执业资格且具有工程类、工程经济类高级职称,并具有类似工程经验;
2 在工程建设全过程咨询服务中承担工程勘察、设计、监理或造价咨询业务的负责人,应具有法律法规规定的相应执业资格;
3 根据项目全过程工程咨询需要,配备具有相应执业能力的专业技术人员和管理人员。

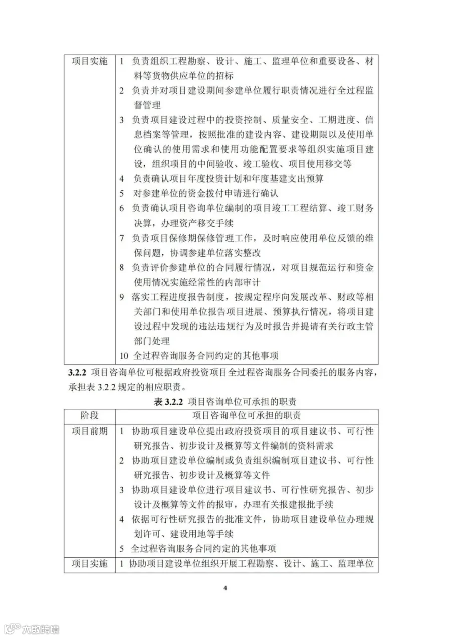
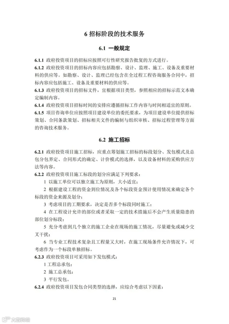
6.2.1 政府投资项目施工招标,应重点筹划施工招标的标段划分、发包模式及总包分包界定、合同形式的确定、计价模式的选择,以及设备材料的采购供应方法等内容。
6.2.3 政府投资项目可采用如下发包模式:1 工程总承包;2 施工总承包;3 平行发包。
6.2.5 政府投资项目的发包,必须按照《建设工程工程量清单计价规范》的规定,采用工程量清单计价。
6.2.6 政府投资项目的招标,应满足如下要求:1 将强制性安全质量标准等作为招标文件的实质性要求和条件;2 将环境保护设施建设纳入施工合同,保证环境保护设施建设进度和资金。
可点此下载查看:1.《政府投资项目全过程工程咨询技术服务规程(征求意见稿)》.pdf
注:《规程》原文详见文章末尾。
住建部办公厅发布《关于取消工程造价咨询企业资质审批加强事中事后监管的通知》:
1、自2021年7月1日起,住房和城乡建设主管部门停止工程造价咨询企业资质审批,工程造价咨询企业按照其营业执照经营范围开展业务,行政机关、企事业单位、行业组织不得要求企业提供工程造价咨询企业资质证明。
2、继续落实《关于推进全过程工程咨询服务发展的指导意见》(发改投资规〔2019〕515号)精神,深化工程领域咨询服务供给侧结构性改革,积极培育具有全过程咨询能力的工程造价咨询企业。
工程造价资质取消历程
根据《国务院关于深化“证照分离”改革进一步激发市场主体发展活力的通知》。自2021年7月1日起,在全国范围内直接取消部分工程资质审批,其中包括工程造价资质。
2023年11月,国务院发布《关于取消和调整一批罚款事项的决定》。该通知作出了取消《工程造价咨询企业管理办法》超资质承接工程等相应处罚等事项的决定。
其中已取消的《工程造价咨询企业管理办法》条款如下:
而造价资质全国范围内取消早有迹象:
◆2019年11月6日国发〔2019〕25号文发布,试点取消工程造价咨询甲、乙两级资质认定;
◆2019年11月30日住建部印发《住房和城乡建设领域自由贸易试验区“证照分离”改革全覆盖试点实施方案》,正式开展试点取消工程造价咨询企业资质,同时试点地区在政府采购、工程建设项目审批中不得再对工程造价咨询企业提出资质方面要求;
◆各地试点地区陆续发文明确取消资质审批后,工程造价咨询企业持有营业执照即可开展经营;
◆2020年12月2日住建部官网发布《建设工程企业资质管理制度改革方案》,本次资质改革包含监理、施工、设计等资质,唯独没有涵盖造价咨询资质;
◆经过一年多时间的试点,2021年6月3日国发〔2021〕7号文正式发布,自2021年7月1日起,在全国范围内直接取消工程造价资质审批。
◆2021年6月29日住建部办公厅发布《关于取消工程造价咨询企业资质审批加强事中事后监管的通知》,自2021年7月1日起,住房和城乡建设主管部门停止工程造价咨询企业资质审批,工程造价咨询企业按照其营业执照经营范围开展业务。
在造价资质全国范围内取消的同时,2021年4月1日发改委令第42号,正式废止《中央投资项目招标代理资格管理办法》,这标志着中央投资项目招标代理资格的彻底取消,也意义着招标代理资质已被全部取消。而近年来针对工程咨询等资质的改革也已进入深水区。
招标代理资质取消历程
一起回顾从2013年12月到2021年4月,招标代理资格被全部取消的整个历程:
◆ 2013年12月,《国务院关于取消和下放一批行政审批项目的决定》(国发〔2013〕44号),取消机电产品国际招标代理机构审批和通信建设项目招标代理机构资质认定。
◆ 2014年8月31日下午,全国人大常委会会议表决通过《政府采购法》修正案,取消政府采购代理机构的资格认定。2014年9月26日财政部印发了《关于做好政府采购代理机构资格认定行政许可取消后相关政策衔接工作的通知》(财库〔2014〕122号)。
◆ 2017年7月31日国家发展和改革委发布(2017第7号)文件,暂停中央投资项目招标代理机构资格认定申请。
◆ 2017年12月27日召开第十二届全国人大常委会第三十一次会议审议通过《招标投标法》修订意见,删去第十四条第一款,明确了取消了工程建设项目招标代理认定。2017年12月27日住建部办公厅发布《关于取消工程建设项目招标代理机构资格认定加强事中事后监管的通知》。
◆ 2020年8月7日国家发展改革委关于《拟废止的规章和规范性文件目录公开征求意见的通知》,拟废止中央投资项目招标代理资格。
◆ 2021年4月1日国家发展和改革委员会网站发布了《关于废止部分规章和行政规范性文件的决定》(中华人民共和国国家发展和改革委员会令第42号),正式废止《中央投资项目招标代理资格管理办法》(国家发展改革委令 2012 年第 13 号),这标志着中央投资项目招标代理资格的彻底取消,也意义着招标代理资质已被全部取消。
工程咨询资格取消历程
◆2005年3月4日,发改委发布第29号令,公布《工程咨询单位资格认定办法》。该办法明确,工程咨询单位必须依法取得国家发改委颁发的《工程咨询资格证书》,凭《工程咨询资格证书》开展相应的工程咨询业务。
◆2015年5月30日,发改委发布第26号令,对《工程咨询单位资格认定办法》的部分条款予以修改。
◆2017年9月22日,国务院发布《国务院关于取消一批行政许可事项的决定》(国发〔2017〕46号),取消工程咨询单位资格认定。
◆2017年10月19日,发改委明确了取消工程咨询单位资格认定后加强事中事后监管的措施,包括:对工程咨询单位实行告知性备案管理制度,从事工程咨询业务的机构,自2018年1月1日起,按规定内容通过全国投资项目在线审批监管平台告知有关信息;加大监督检查力度,国家发改委按照一定比例开展抽查,并及时公布抽查结果;推进行业自律,建立行业自律性质的工程咨询单位资信评价制度,由国家和省级发改委指导和监督行业组织开展,资信评价结果仅作为工程咨询服务需求方择优选择工程咨询单位的参考……
◆2017年11月15日,发改委发布《工程咨询行业管理办法》。其第六条提出,对工程咨询单位实行告知性备案管理。第四章明确了行业自律等相关内容,第二十二条明确,国家发改委应当推进工程咨询单位资信管理体系建设,指导监督行业组织开展资信评价,为委托单位择优选择工程咨询单位和政府部门实施重点监督提供参考依据。第二十六条明确,行业自律性质的资信评价等级,仅作为委托咨询业务的参考。任何单位不得对资信评价设置机构数量限制,不得对各类工程咨询单位设置区域性、行业性从业限制,也不得对未参加或未获得资信评价的工程咨询单位设置执业限制。

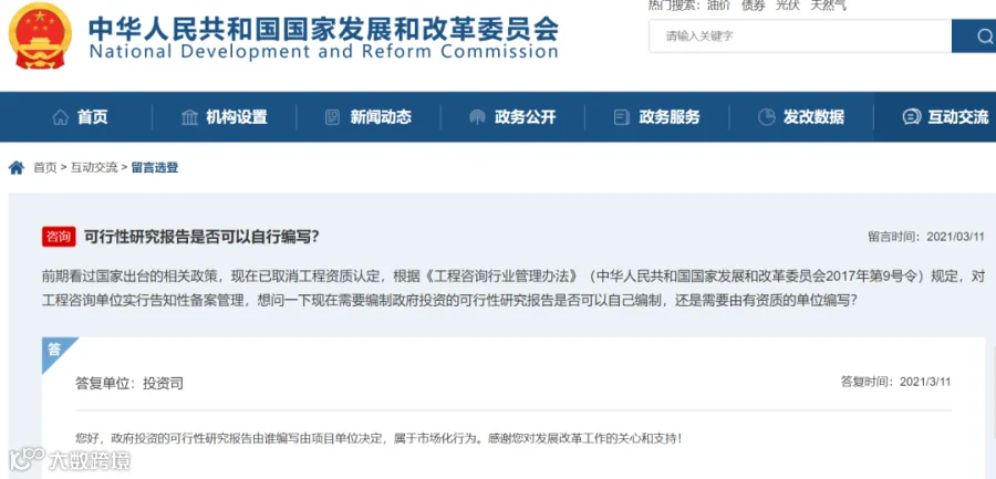
近日,有网友向发改委提出咨询,现在已取消工程资质认定,根据《工程咨询行业管理办法》(发改委2017年第9号令)规定,对工程咨询单位实行告知性备案管理。现在需要编制政府投资的可行性研究报告,是否可以自己编制,还是需要由有资质的单位编写?
对此,发改委投资司回复:政府投资的可行性研究报告由谁编写由项目单位决定,属于市场化行为。
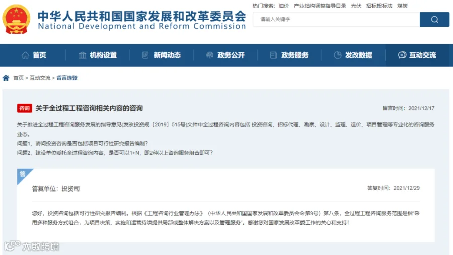
2021年12月17日,有网友在发改委提出《关于全过程工程咨询相关内容的咨询》。

关于推进全过程工程咨询服务发展的指导意见(发改投资规〔2019〕515号)文件中全过程咨询内容包括投资咨询、招标代理、勘察、设计、监理、造价、项目管理等专业化的咨询服务业态。
问题1、请问投资咨询是否包括项目可行性研究报告编制?
问题2、建设单位委托全过程咨询内容,是否可以1+N,即2种以上咨询服务组合即可?
答复单位:投资司
答复时间:2021/12/29
您好,投资咨询包括可行性研究报告编制。根据《工程咨询行业管理办法》(中华人民共和国国家发展和改革委员会令第9号)第八条,全过程工程咨询服务范围是指“采用多种服务方式组合,为项目决策、实施和运营持续提供局部或整体解决方案以及管理服务”。感谢您对国家发展改革委工作的关心和支持!
关于全过程工程咨询相关文章汇总:
《建设项目全过程工程咨询标准》发布,2022年8月1日起施行!
-
住建部、发改委联合印发《全过程工程咨询服务发展的指导意见》
无论是造价资质全国范围内取消,还是招标代理等资格废止,这一切动作都在实行简政放权,降低准入门槛,也会迅速引发大范围关注,资本进入、门槛降低等……这些改革的要害就是打破了行业的“隔离墙”,使之工程咨询、造价、招标代理等产业融合,向全过程工程咨询转型。
目前,在国家相关部门大力推进全过程工程咨询服务模式的背景下,“全过程工程咨询”成为工程咨询行业最热话题,在即将迎来行业巨大变革的同时,咨询企业也面临着新的机遇和挑战,全过程工程咨询服务模式正在成为工程咨询行业新的发展趋势。
原文如下:

根据《中国建筑业协会团体标准管理办法》 (建协〔2020〕7 号)和中国建筑业协会《关于开展第五批团体标准编制工作的通知》(建协函〔2021〕59 号)的要求,在中国建筑业协会的组织下,由北京中建工程顾问有限公司、哈尔滨工业大学会 同有关单位共同编制的中国建筑业协会团体标准《政府投资项目全过程工程咨询技术服务规程》已完成征求意见稿(见附件1)。现上网公开征求意见,诚挚邀请各有关单位和专家提出具体的修改意见和建议。请填写征求意见表(见附件2),于 2024 年 5 月 10日前邮寄或发送电子版给主编单位。
联系人:籍海龙; 电话:18331359342
地 址:北京市海淀区三里河路 15 号中建大厦 B 座 8 层
邮编:100044
E-mail:ji.hailong@cscec.com
附件(可点此下载):1.《政府投资项目全过程工程咨询技术服务规程(征求意见稿)》.pdf
2. 《政府投资项目全过程工程咨询技术服务规程(征求意见稿)》征求意见表.docx
中国建筑业协会
2024 年 4月1日


























































2024年新政下:新能源项目获取开发建设运行、招标采购、国企劳动用工,中高层管理、EPC、资质、24清标(征)、一建,中级注安、10个专题
一、关于举办“《24清标(征)》条文解读、工程造价管理与审计实务重点、EPC计价与结算症结破解&案例、项目管理实践”专题培训班通知 2024年07月18日—23日(18日报到) 地点:大连市 2024年07月25日—30日(25日报到) 地点:贵阳市
2024年08月15日—20日(15日报到) 地点:哈尔滨市
2024年08月23日—28日(23日报到) 地点:成都市 2024年09月06日—11日(06日报到) 地点:南京市
2024年09月24日—29日(24日报到) 地点:长沙市
|
二、关于举办“新时代项目全过程管控能力提升与工程总承包项目管理实战精要”专题培训通知 2024年07月18日—23日(18日报到) 地点:大连市 2024年07月25日—30日(25日报到) 地点:贵阳市
2024年08月15日—20日(15日报到) 地点:哈尔滨市
2024年08月23日—28日(23日报到) 地点:成都市 2024年09月06日—11日(06日报到) 地点:南京市
2024年09月24日—29日(24日报到) 地点:长沙市 |
三、关于举办2024年“全国一级建造师执业资格考试考前培训网络课”的通知
线上、录播畅学班:录播课 线上、私塾集训班:录播课+直播课 实务专业:建筑、市政、公路、机电、水利 |
四、关于举办2024年“全国中级注册安全工程师执业资格考试考前培训网络课”的通知 线上、录播畅学班:录播课 线上、私塾集训班:录播课+直播课 专业:建筑安全、化工安全、其他安全、煤矿安全 |
五、关于举办“国有企业中高层管理赋能与履职能力提升及《国有企业管理人员处分条例》重点解读”专题培训班的通知 2024年07月16日—19日(16日报到) 地点:大连市
2024年08月13日—16日(13日报到) 地点:西安市 2024年09月06日—09日(06日报到) 地点:珠海市
|
六、关于举办“建筑企业资质管理最新规定研读暨资质管理操作实务”专题培训班的通知 2024年07月24日—26日(24日报到) 地点:成都市 |
七、关于举办新能源(风电、光伏、储能等)项目获取、开发建设运营全过程管控要点实务培训班通知 2024年07月25日—27日(25日报到) 地点:武汉市 |
八、关于举办“招标投标领域公平竞争审查规则背景下发展新质生产力推动招标采购专业化能力提升及供应链管理体系建设”培训班
2024年07月23日—26日(23日报到) 地点:青岛市
2024年08月06日—09日(06日报到) 地点:呼和浩特市市 |
九、关于举办“EPC项目招投标、造价、合同、结算、索赔与审计疑难问题解析”专题培训班的通知 2024年07月28日—30日(28日报到) 地点:南京市 |
十、关于举办“国有企业人员劳动用工合规管理与法律风险防控”高级研修班的通知
2024年07月16日—19日(16日报到) 地点:大连市 |
报名咨询:139 1144 5864(同微信) 请备注:专题实务+城市 联 系 人:李主任 |
— END —
声明:转载此文是出于传递更多信息之目的,不为商业用途。文字和图片版权归原作者所有,若有来源标注错误或侵犯了您的合法权益,请作者与我们联系,我们将及时更正、删除,谢谢。
声明:转载此文是出于传递更多信息之目的,不为商业用途。文字和图片版权归原作者所有,若有来源标注错误或侵犯了您的合法权益,请作者与我们联系,我们将及时更正、删除,谢谢。
| 2023年全国各省建企中标100强 | |||
| 吉林 | 辽宁 | 黑龙江 | 河北 |
| 北京 | 天津 | 山东 | 山西 |
| 陕西 | 内蒙古 | 甘肃 | 宁夏 |
| 青海 | 新疆 | 西藏 | 河南 |
| 江苏 | 浙江 | 上海 | 安徽 |
| 福建 | 江西 | 湖北 | 湖南 |
| 重庆 | 四川 | 云南 | 贵州 |
| 广西 | 广东 | 海南 | 全国 |
注:全国(未计入港澳台地区)各省建筑施工企业年度百强榜,蓝色为已经发布的省份,点击相关省份(市)即可直接查看。 |
|||
▼关注建筑业观察,获取全国最新建筑政策。

立即关注!

立即关注!




