点击上方蓝字
加入建筑
来源:住建部官网等,整理:度川管理研究部,转载请注明!
近日,住建部批准《建筑与市政工程绿色施工评价标准》为国家标准,编号为GB/T50640-2023,自2024年5月1日起实施。本次修订拓展了适用范围,增加了市政工程领域,新增了市政工程绿色施工相关评价指标。
重要条款如下:
3.1.1 总承包单位应对工程项目的绿色施工负总责。
3.1.3 项目部应建立以项目经理为第一责任人的绿色施工管理体系。
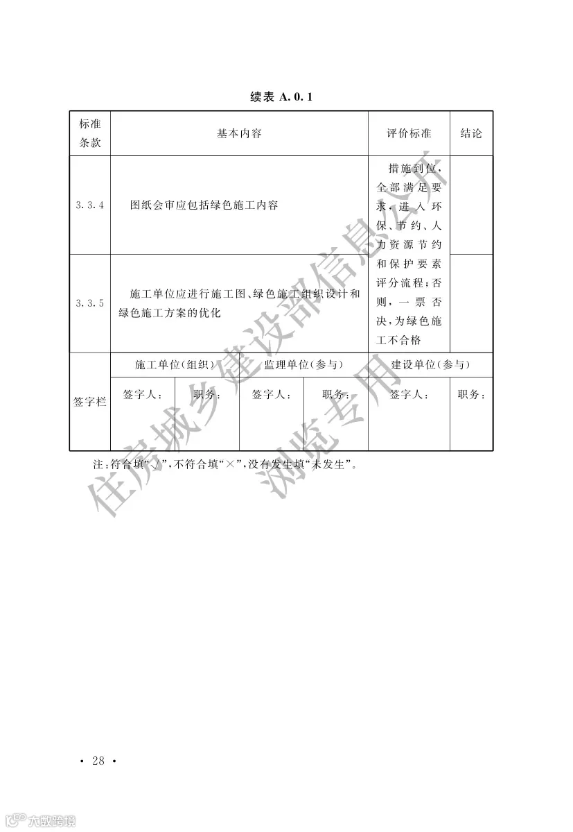
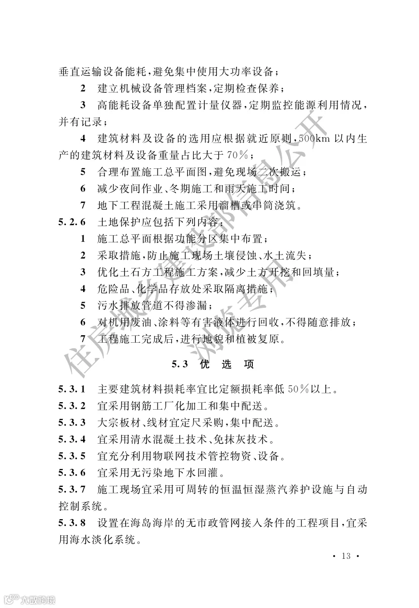
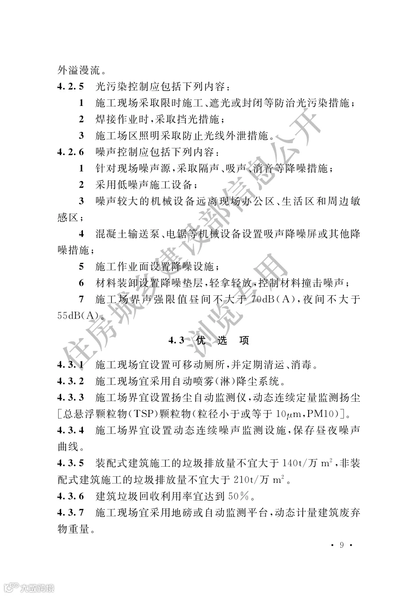
4.3.1 施工现场宜设置可移动厕所,并定期清运、消毒。
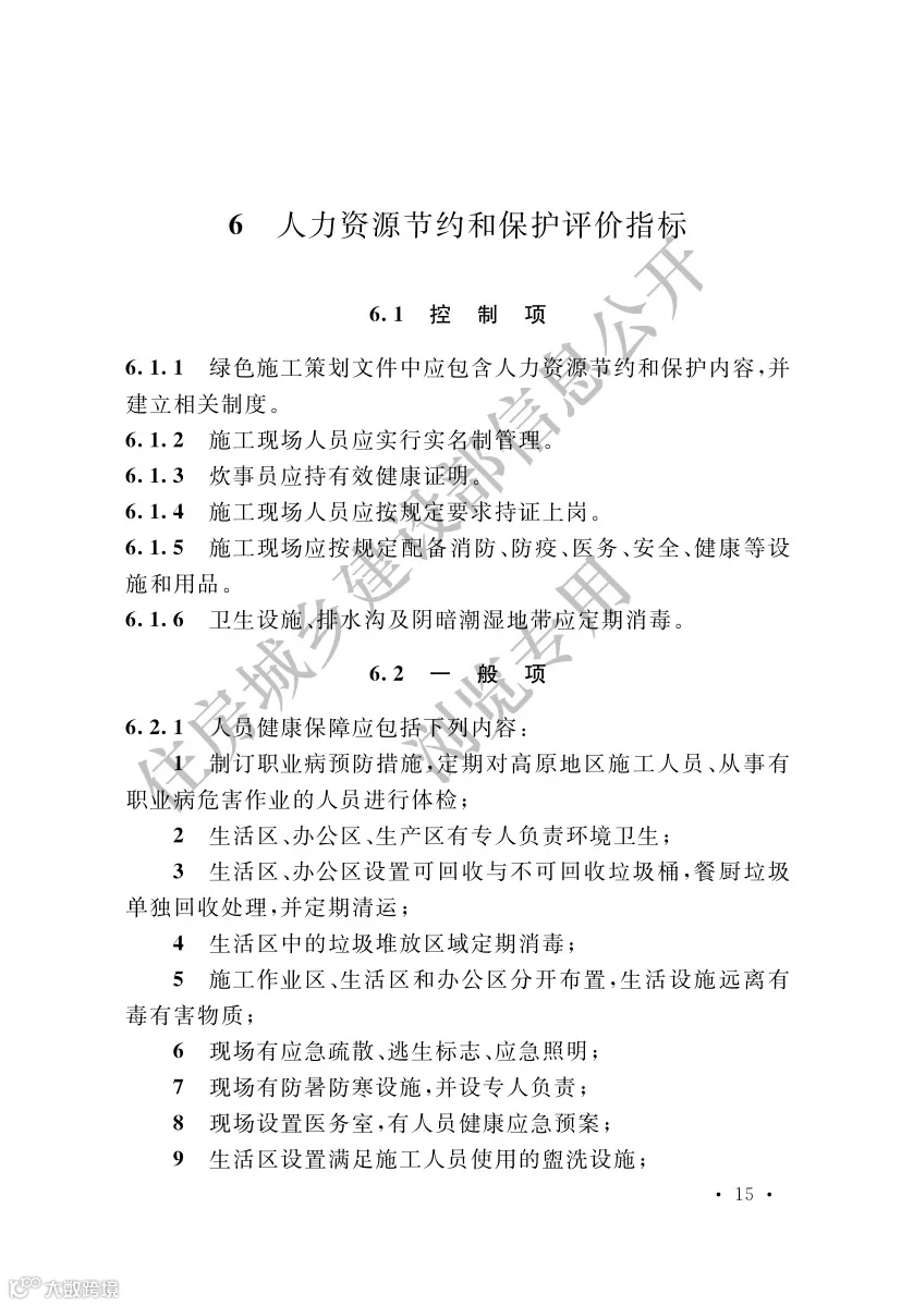
6.1.2 施工现场人员应实行实名制管理。
6.1.3 炊事员应持有效健康证明。
6.1.4 施工现场人员应按规定要求持证上岗。
6.2.1 人员健康保障应包括下列内容:
10. 现场宿舍人均使用面积不得小于2.5㎡,并设置可开启式外窗。
6.3.1 钢结构宜采用现场免焊接技术。
注:原文详见文末。
关于实名制
住建部和人社部联合印发的《建筑工人实名制管理办法(试行)》(建市〔2019〕18号)明确提出:
第七条第二款
总承包企业(包括施工总承包、工程总承包以及依法与建设单位直接签订合同的专业承包企业,下同)对所承接工程项目的建筑工人实名制管理负总责,分包企业对其招用的建筑工人实名制管理负直接责任,配合总承包企业做好相关工作。
第八条 全面实行建筑工人实名制管理制度。建筑企业应与招用的建筑工人依法签订劳动合同,对不符合建立劳动关系情形的,应依法订立用工书面协议。建筑企业应对建筑工人进行基本安全培训,并在相关建筑工人实名制管理平台上登记,方可允许其进入施工现场从事与建筑作业相关的活动。
第九条 项目负责人、技术负责人、质量负责人、安全负责人、劳务负责人等项目管理人员应承担所承接项目的建筑工人实名制管理相应责任。进入施工现场的建设单位、承包单位、监理单位的项目管理人员及建筑工人均纳入建筑工人实名制管理范畴。
查看全文:住建部:不再强制建企与农民工签订劳动合同,不符合建立劳动关系的可签订用工书面协议
关于绿色施工,已成大势所趋!
3月15日,国务院办公厅发布关于转发国家发展改革委、住房城乡建设部《加快推动建筑领域节能降碳工作方案》的通知(国办函〔2024〕20号)。

其中明确目标:
到2025年,建筑领域节能降碳制度体系更加健全,城镇新建建筑全面执行绿色建筑标准。
到2027年,超低能耗建筑实现规模化发展,建成一批绿色低碳高品质建筑。
还提出:
提升新建建筑中星级绿色建筑比例。
加快发展装配式建筑,提高预制构件和部品部件通用性,推广标准化、少规格、多组合设计。
积极推广装配化装修,加快建设绿色低碳住宅。
加快推进绿色建材产品认证和应用推广,鼓励各地区结合实际建立绿色建材采信应用数据库。持续开展绿色建材下乡活动。
推进绿色低碳农房建设。有序开展既有农房节能改造,对房屋墙体、门窗、屋面、地面等进行菜单式微改造。
查看全文:重磅!国务院发文:未来3年建筑业大方向定了,6个关键词!

国务院令第776号《节约用水条例》通过,现予公布,自2024年5月1日起施行。
第十六条 水资源严重短缺地区、地下水超采地区应当严格控制高耗水产业项目建设,禁止新建并限期淘汰不符合国家产业政策的高耗水产业项目。
第十九条 新建、改建、扩建建设项目,建设单位应当根据工程建设内容制定节水措施方案,配套建设节水设施。节水设施应当与主体工程同时设计、同时施工、同时投入使用。节水设施建设投资纳入建设项目总投资。
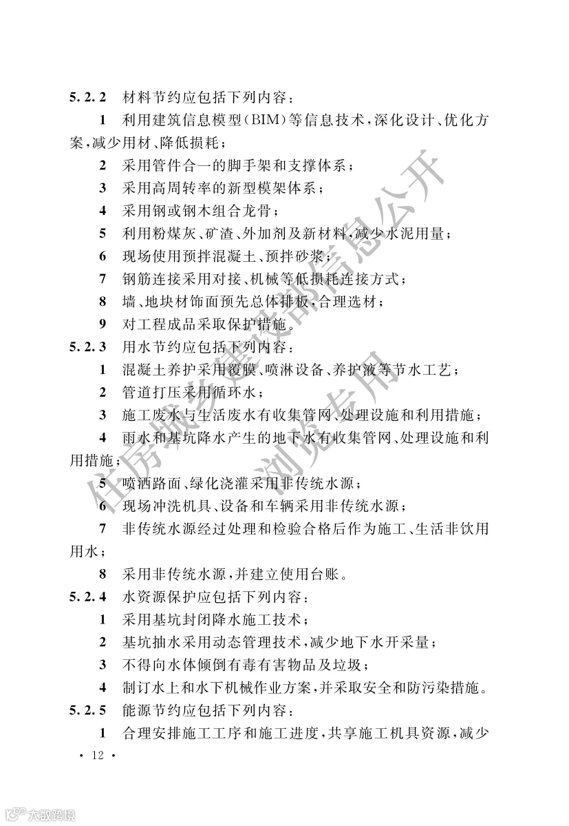
编者注:新版《建筑与市政工程绿色施工评价标准》修订拓展了绿色施工的内涵和外延,以“节约资源”代替“四节”,减少“四节”对绿色施工的约束。“节约资源”成为了新《标准》中的重要内容。
国务院令第776号《节约用水条例》的出台,也表明了“节约资源”将成为未来的重要发展方向。
查看全文:国务院令第776号出台,自5月1日起施行!新建项目施工需注意!
此前,国家发改委、住建部多次发文:
2020年7月,住建部、国家发改委等13部门联合下发《关于推动智能建造与建筑工业化协同发展的指导意见》。
2022年1月,住建部印发《“十四五”建筑业发展规划》。
在政府投资工程和大型公共建筑中全面推行绿色建造。
持续深化绿色建造试点工作,提炼可复制推广经验。开展绿色建造示范工程创建行动,提升工程建设集约化水平, 实现精细化设计和施工。培育绿色建造创新中心,加快推进关键核心技术攻关及产业化应用。研究建立绿色建造政策、技术、实施体系,出台绿色建造技术导则和计价依据,构建覆盖工程建设全过程的绿色建造标准体系。
积极推进施工现场建筑垃圾减量化,探索建立研发、设计、建材和部品部件生产、施工、资源回收再利用等一体化协同的绿色建造产业链。
原文如下:

现批准《建筑与市政工程绿色施工评价标准》为国家标准,编号为GB/T50640-2023,自2024年5月1日起实施。原国家标准《建筑工程绿色施工评价标准》(GB/T50640-2010)同时废止。
本标准在住房城乡建设部门户网站(www.mohurd.gov.cn)公开,并由住房城乡建设部标准定额研究所组织中国计划出版社有限公司出版发行。
住房城乡建设部
2023年9月25日
可点此下载:建筑与市政工程绿色施工评价标准.pdf
《建筑与市政工程绿色施工评价标准》全文


点击文章底部“阅读原文”也可至官网下载附件

一、关于举办“新时代项目全过程管控能力提升与工程总承包项目管理实战精要”专题培训通知
附件2:
课程大纲
(一)工程建设项目全生命期及新形势下合同模式再认识
1.我国工程建设体制的问题与改革;
2.工程建设项目生命期与寿命期;
3.现阶段我国推行工程总承包的本质及注意事项;
4.项目的立项与决策;
5.建设项目合同主要模式、适用环境及优缺点。
(二)施工总承包和工程总承包模式下项目管理的重难点及风险防范(均以案例形式对照讲解)
1.建设工程项目全过程实施流程介绍;
2.不同设计阶段发包投标的风险及合同模式的选择;
3.招标阶段主要工作及注意事项;
6.项目启动过程的主要工作、管理重难点;
8.项目策划阶段的主要工作及管理重难点;
9.项目设计阶段的工作、管理重难点;
10.项目采购阶段的工作、管理重难点;
11.项目施工阶段的工作、管理重难点;
12.项目试运行与收尾阶段的工作、管理重难点。
(三)《房屋建筑和市政基础设施项目工程建设全过程咨询服务合同(示范文本)》介绍
1.工程建设全过程咨询的再认识;
2.工程总承包与全过程咨询;
3.示范文本的主要条款介绍及合同签订的关键要素。
(四)建设项目工程造价管理与审计实务重难点问题针对性解决方案
1.投资概算与承包价格的费用结构对比分析;
2.工程承包价格的费用性质分析:按实核定与包干固定;
3.最高投标限价编制与监管的改革政策;
4.《24清标(征)》中关于合同形式的新规定及计价案例;
5.措施项目清单缺漏项与包干计价分析;
6.过程结算与过程支付的辨析与案例;
7.人材机调价时单价差与消耗量确定;
8.工程量增减与不平衡单价;
9.材料单价不合理情形下变更置换计价;
10.工程措施方案变更与优化的计价处理;
11.工程签证类型与计价处理;
12.材料设备认价性质界定与案例;
13.暂估价项目及总承包服务费计价案例;
14.营改增下工程计价与计税典型案例分析;
15.工程结算审计定性、职业责任及案例。
(五)工程项目现场管理及风险防范
1.项目规划与项目配套策划;
2.技术质量监控管理思路方法;
3.建设单位的主要工作及注意事项;
4.现场管理平面布置与风险防范;
5.施工图纸、工程量清单与施工技术文件风险规避方法;
6.工程质量、安全、进度、环境、造价集成管理方法;
7.工程反索赔、签证、变更、合理化建议的综合管理;
8.工程项目质量、安全、环境、进度的监督方式;
9.工程验收与工程结算实施的风险管控;
10.工程正面风险的利用与负面风险的规避方法;
11.项目标准化管理、信息管理与综合管理集成;
12.施工现场管理与项目知识管理提升。
(六)工程总承包项目招投标阶段存在的主要问题及解决方案
1.招投标的时机;
2.对合同模式的确定;
3.投标人资质和联合体要求;
4.发包人要求的编制;
5.关于费率和模拟工程量清单招标;
6.合同条款及招投标能否与《房屋建筑和市政基础设施项目工程总承包管理办法》矛盾;
7.工程总承包,专业分包的招投标;
8.前期勘察设计服务企业参加工程总承包的投标问题;
9.EPC项目对甲乙双方固有风险及管理重点;
10.项目核心要求招标指标与系统招标要求的策划;
11.EPC总承包与施工总承包评标的要点及建议;
12.投标方案的确定与文件的编制注意事项;
13.必须招标项目采用EPC总承包可否直接发包。
(七)工程总承包项目合同执行阶段存在的主要问题及解决方案
1.工程总承包项目各方的责任与管理界面;
2.关于项目的策划;
3.设计文件的审批;
4.采购资料的审批和甲供物资的管理;
5.工程项目的进度与工期的管理;
6.工程质量的管控;
7.工程总承包设计优化、设计变更的审批;节省或增加的费用分配及处理;
8.工程总承包项目包干范围内,变更导致工程量变化后的合同价款如何调整;
9.关于工程签证;
10.合同及联合体合同的起草注意点及案例分享;
11.合同策划与重点条款的设置;
12.合同核心风险识别与防范;
13.招标与投标、评标、中标后开工前主要工作及合同管理工作重点;
14.合同谈判策略及风险关注要点;
15.发包、专业承包、分包阶段合同风险识别防范;
16.EPC合同实施阶段履约风险和风险控制;
17.合同实施典型案例分析。
(八)工程总承包项目结算与审计存在的主要问题及解决方案
1.工程总承包项目的结算与审计原则;
2.按施工图/竣工图进行结算存在的问题;
3.关于设备材料价格变化的问题;
4.关于地下资料的问题;
5.关于对有经验的承包商的定义;
6.据实发生的现场未经财评认定的结算问题;
7.未完工程的结算问题;
8.包干红线范围内,概算漏项,财评评审后,能否调概问题
9.如果已经按照造价咨询机构的结论,全部支付完了工程款项,审计机关时候又提出审减的意见,问题的处理;
10.EPC合同定价、执行与结算管理;
11.《建设工程总承包计价规范》的基本指导作用;
12.工程费用组成、总价和单价组合合同;
13.工程总价计价方式与计价风险;
14.工程总承包变更与风险管理;
15.合同包干模式下的工程造价管理;
16.合同可调模式下的工程造价管理;
17.工程变更与EPC合同价的调整;
18.EPC工程移交及审计。
(九)EPC工程总承包项目现场质量安全管理
1.EPC工程开工及许可证新要求;
2.EPC工程质量安全及进度管理新要求;
3.EPC工程现场HSE管理意识及国际国内差异;
4.重大质量安全事故处理要求;
5.EPC合同文件优先次序;
6.工程变更与EPC总价调整;
7.EPC签证变更程序及控制要点;
8.EPC项目合同价格与支付;
9.EPC项目市场价格波动引起的调整;
10.EPC项目增量工程管理;
11.业主图纸错漏导致的纠纷处理;
12.清单问题索赔管理。
三、培训对象
各地方政府工程建设主管部门,平台公司、企业建设管理、城市规划、工程设计、工程施工、工程监理、工程造价、工程咨询、计划财务等单位管理人员。
四、授课专家
拟聘请国家发改委、住建部、行业协会等参与政策制定、文件编写,且具有较深理论和实践经验的专家结合亟待解决的热点问题、经典案例,进行全面、系统、深入的讲解和研讨。
五、时间地点
2024年04月16日—21日(16日报到) 地点:成都市
2024年04月24日—29日(24日报到) 地点:珠海市
六、学习费用
A.3600元/人(含授课、场地、资料、午餐费用),
住宿统一安排,费用自理。
报名咨询:139 1144 5864(同微信) 备注:工程总承包+姓名+企业名称
联 系 人:李老师
报名后统一发送具体报到通知及乘车路线
欢迎咨询预约!
— END —
声明:转载此文是出于传递更多信息之目的,不为商业用途。文字和图片版权归原作者所有,若有来源标注错误或侵犯了您的合法权益,请作者与我们联系,我们将及时更正、删除,谢谢。
声明:转载此文是出于传递更多信息之目的,不为商业用途。文字和图片版权归原作者所有,若有来源标注错误或侵犯了您的合法权益,请作者与我们联系,我们将及时更正、删除,谢谢。
| 2023年全国各省建企中标100强 | |||
| 吉林 | 辽宁 | 黑龙江 | 河北 |
| 北京 | 天津 | 山东 | 山西 |
| 陕西 | 内蒙古 | 甘肃 | 宁夏 |
| 青海 | 新疆 | 西藏 | 河南 |
| 江苏 | 浙江 | 上海 | 安徽 |
| 福建 | 江西 | 湖北 | 湖南 |
| 重庆 | 四川 | 云南 | 贵州 |
| 广西 | 广东 | 海南 | 全国 |
注:全国(未计入港澳台地区)各省建筑施工企业年度百强榜,蓝色为已经发布的省份,点击相关省份(市)即可直接查看。 |
|||
▼关注建筑业观察,获取全国最新建筑政策。

立即关注!

立即关注!



