日前,浙江、贵州、新疆、内蒙古4地正式印发《国土空间规划》,另有天津(文末附)国土空间规划已获国务院批复同意。
截至目前,全国已有浙江、贵州、内蒙古、新疆、江苏、山东、广东、江西、山西、甘肃、吉林、四川、安徽、河北、黑龙江、青海、西藏、河南、陕西、重庆、辽宁等21个省(区、市)正式印发省级国土空间规划。
以下为21省(区、市)《规划》全文,可点击查看:
-
《浙江省国土空间规划(2021-2035年)》.pdf -
《贵州省国土空间规划(2021-2035年)》 -
《新疆维吾尔自治区国土空间规划(2021-2035年)》 -
《内蒙古自治区国土空间规划(2021-2035年)》 -
《江苏省国土空间规划(2021-2035年)》 -
《广东省国土空间规划(2021-2035年)》 -
《山东省国土空间规划(2021-2035年)》 -
《江西省国土空间规划(2021-2035年)》 -
《山西省国土空间规划(2021—2035年)》 -
《甘肃省国土空间规划(2021—2035年)》 -
《吉林省国土空间规划(2021—2035年)》 -
《安徽省国土空间规划(2021—2035年)》 -
《四川省国土空间规划(2021—2035年)》 -
《河北省国土空间规划(2021—2035年)》 -
《黑龙江省国土空间规划(2021—2035年)》 -
《青海省国土空间规划(2021—2035年)》 -
《西藏自治区国土空间规划(2021—2035年)》 -
《河南省国土空间规划(2021—2035年)》 -
《重庆市国土空间总体规划(2021—2035年)》 -
《陕西省国土空间规划(2021—2035年)》 -
《辽宁省国土空间规划(2021—2035年)》
国务院已批复同意天津、江苏、广东、宁夏、海南、江西、山东、山西、福建、湖南、安徽、河北、吉林、内蒙古、广西、贵州、浙江、青海、黑龙江、云南、四川、甘肃、陕西、重庆、河南、辽宁、西藏、新疆等28个省(区、市)的省级国土空间规划。

(点击查看大图)
《规划》是对各省国土空间作出的全局安排,是省域国土空间保护、开发、利用、修复的政策和总纲,必须严格执行,任何部门和个人不得随意修改、违规变更。规划期限为2021年至2035年,远景展望到2050年。
由此可见,《规划》决定了建筑业未来几十年的大方向。多省明确综合立体交通网、水利基础设施、能源等各类工程布局,推进新型城镇化建设,同时还提出强化都市圈核心区,与临近省份协同发展、与沿线国家和地区互联互通。
以下为最新4省(区、市)《规划》全文,可下滑查看:
浙江

《浙江省国土空间规划(2021—2035年)》已于2023年12月21日经国务院批复同意。

2024年8月9日,浙江省自然资源厅局发布《浙江省国土空间总体规划(2021—2035年)》。
附件(可点此下载):《浙江省国土空间规划(2021-2035年)》.pdf
规划目标:到2035年,全面提升国土空间治理体系和治理能力现代化水平,形成生产空间集约高效、生活空间宜居适度、生态空间山清水秀,安全和谐、富有竞争力和可持续发展的国土空间格局,打造长三角世界一流城市群金南翼、现代版“富春山居图”。
到2050年,建成更高水平的美丽浙江,省域发展达到国际领先水平,为我国建成富强民主文明和谐美丽的社会主义现代化强国、以中国式现代化全面推进中华民族伟大复兴,贡献更大的浙江力量。

未来建设方向
建设多式复合的综合交通运输廊道,完善公路、铁路、水路、油气管网等交通运输设施布局,提升内联外畅水平。
“六纵”:包括沿海通道、沪浙赣通道、苏浙通道、合金温通道、浙闽粤通道、黄衢南通道
“六横”:沪嘉湖通道、浙皖鄂通道、义甬舟通道、台金黄通道、温衢景通道、温丽吉通道。
至2035年,基本实现高水平交通运输现代化,建成“六纵六横”综合运输通道、现代综合交通和物流枢纽体系,形成发达的快速网、完善的干线网、广泛的基础网,全面形成高品质的3个“1小时交通圈”和2个“123快货物流圈”。
共建长三角国际性综合交通和物流枢纽集群,完善“4+6+N”综合交通和物流枢纽体系,打造“枢纽上的城市”。
其中:
“4”为杭州、宁波(舟山)两大国际性综合交通和物流枢纽,温州、金华(义乌)两大全国性综合交通和物流枢纽;
“6”为湖州、嘉兴、绍兴、衢州、台州、丽水六大区域性综合交通和物流枢纽;
“N”为一批联动城乡的综合交通和物流枢纽节点。
推进综合交通枢纽一体化规划建设,完善客运枢纽、高速公路服务区等交通设施旅游服务功能。在不改变高速公路用地性质的情况下,鼓励高速公路经营企业依托服务区等发展物流仓储、交旅融合等与交通运输业相关的功能业务。
以宁波舟山港争创“世界一流强港”为核心,以浙东南沿海港口(温州港、台州港)和浙北环杭州湾港口(嘉兴港)为两翼,联动义乌国际陆港和其他内河港口,形成“一体两翼多联”沿海港口布局。
增强杭州萧山机场区域枢纽功能,提升宁波、温州机场区域枢纽功能,预留金义机场区域枢纽空间,加快嘉兴、台州、舟山、衢州、丽水等地特色支线机场建设,在县(市、区)布局通用机场。加强机场净空管控。
加快与国家“八纵八横”高铁网的衔接,构建“五纵五横”客运网络。精准补齐工矿企业、港口、物流园区等铁路专用线短板,重要港区实现铁路装卸与码头堆场无缝衔接、能力匹配,建设轨道货运长三角,完善宁波舟山港、温州港、台州港、嘉兴港铁路后方通道,构建“四纵四横多联”货运铁路网络。
以都市区为重点建设“轨道上的浙江”。形成“九纵九横五环五通道多连”的高速公路网布局,“四纵六横五联”的普通国道布局和“二十纵二十三横”的普通省道布局。打造全域“四好农村路”,实现乡镇三级以上公路全覆盖。
打通沪苏皖赣四省水运主通道,实现千吨级航道市市通达,设区市三层集装箱船舶通江达海。
其中“八横五纵”的国家高等级航道包括纵向的京杭运河、东宗线、乍嘉苏线、杭湖锡线、曹娥江,横向的杭甬运河、长湖申线、湖嘉申线、杭申线、杭平申线、钱塘江-浙赣运河、梅湖线、瓯江(丽水-温州)。谋划新安江复航、浙赣运河等项目,打通长江“第二出海口”。
按照公铁、油气复合通道等“多线共构”形式、“多线共廊”布局,推动复合空间利用。引导构建TOD轨道经济圈、通勤圈及城市综合开发,推广交通枢纽综合开发模式,打造城市TOD综合开发示范区域,优先安排重大TOD开发空间要素保障。推动基础设施贯彻国防要求,合理保障民用机场、港口、铁路等大型交通设施和大型物流枢纽基地等落实的空间需求,推动大型设施预留公共应急功能。

安排海塘安澜、水库增能保安、平原高速水路、主要江河堤防、水资源优化配置、幸福河湖、数字水利、乡村振兴水利等工程,构建形成“水系连通、体系完备、功能融合、调控有力、智能高效、生态绿色”的浙江水网。
“三纵”包括浙北、浙中、浙东三条水资源配置通道;
“八横”包括钱塘江、瓯江、苕溪、运河、甬江、椒江、飞云江、鳌江八大水系;
“十枢”包括新安江、湖南镇、紧水滩、滩坑、珊溪等5座大型水库,曹娥江、椒江2座河口水利枢纽,曹娥江、分水江、宁波区域等3个水库群,以及杭嘉湖南排口门群。
加强河湖水域空间保护,协调各类空间矛盾,落实水安全空间保障。至2035年,水资源保障水平和水旱灾害防御能力显著提升,高水平现代化水网和智慧水利体系基本建成。
农业、生态、城镇三类空间
耕地和永久基本农田、生态保护红线、城镇开发边界
系统优化农业、生态、城镇三类空间(“三区”)布局,按照耕地和永久基本农田、生态保护红线、城镇开发边界的优先序划定三条控制线(“三线”)。

在优先划定耕地和永久基本农田、生态保护红线的基础上,避让自然灾害高风险区,结合人口变化趋势和存量建设用地状况,合理划定城镇开发边界,管控城镇建设用地总量,引导形成集约紧凑的城镇空间格局。城镇开发边界扩展倍数控制在基于2020年现状城镇建设用地规模的1.3倍以内。
在国家农产品主产区、重点生态功能区、城市化地区三类主体功能分区的基础上,按照陆海统筹的要求,将重点生态功能区细分为重点生态地区(即国家级重点生态功能区)、生态经济地区(即省级重点生态功能区),将城市化地区细分为城市化优势地区(即国家级城市化地区)、城市化潜力地区(即省级城市化地区),并增加海洋经济地区、历史文化资源富集地区等叠加类型区,构建承载多种功能、优势互补、区域协同的主体功能布局。
调整优化县域主体功能定位,在明确县域主导功能的基础上,因地制宜确定兼容功能,市县可根据实际细化乡镇主体功能定位,实现精准施策、精细管控。

落实国家“两横三纵”的城镇化战略格局,重点将杭州、宁波、温州、金义等都市区核心区和区域中心城市划分为城市化优势地区,将城市化优势地区周边、县城、小城镇划分为城市化潜力地区,推动形成“双核四极多群”的城市化空间格局。
其中,城市化优势地区重点统筹城市群、都市区空间资源配置,完善以都市区为主体形态、以县城为重要载体、大中小城市及小城镇协调发展的新型城镇化战略格局。落实国家战略,推动重大战略平台建设,积极引导人口、产业向城市化优势地区转移,加大空间要素保障,提升土地利用效率,培育具有国际影响力和区域竞争力的城镇集群。城市化潜力地区重点推动县域经济、块状经济转型升级,加快培育新发展动能,分类引导县城、小城镇发展,推动城乡融合发展,推动平台整合与要素集中高效利用。

将主体功能区作为确定发展格局、用途分区等的重要依据,系统解决农业、生态、城镇功能之间的空间矛盾。构建从“主体功能区”到“政策单元”的网格化指引体系,强化空间政策单元在国土空间规划中的落实,制定差异化的要素配置、产业准入、用地供应、考核评价等综合措施,创新城乡发展、环境保护、要素流动、资源补偿等配套政策。
面向高质量发展、竞争力提升、现代化先行,系统构建“一湾引领、四极辐射、山海互济、全域美丽”,多中心、网络化、集约型、开发保护一体化的国土空间总体格局。
1.一湾引领:加快建设具有重要影响力的大湾区,集中布局高能级平台、高端产业、引领性项目,谋划建设未来园区,迭代建设环杭州湾、温台沿海和金衢丽三大现代产业带。
2.四极辐射:全面提升杭州、宁波、温州、金义四大都市区和中心城市能级。
3.山海互济:加快海洋强省建设,“一县一策”推动山区海岛县高质量发展,打造山海协作工程升级版。
4.全域美丽:坚持和深化新时代“千万工程”,加强美丽县城、美丽城镇、美丽乡村联创联建,打造全域美丽全民富裕大花园。
将近岸海域、海岛及其依托陆域,作为陆海统筹综合利用的重点区域。重点优化现代渔业、临港工业、滨海旅游、生态保护等功能的合理布局,实施生态海岸带建设,强化海岸线、海岛资源的分类保护和利用。推动杭州湾、象山港、三门湾、台州湾、乐清湾、温州湾等沿湾区域各具特色、功能互补发展,全省域推进海洋强省建设。
强化陆海统筹重大基础设施一体化建设。适度开发海底空间,加强宁波、舟山等地陆岛联系重要通道及大岛重要联系通道周边海底空间管控,集中布局海底管廊。
建立陆海一体的防灾减灾体系、污染防治设施体系及环境保护设施体系。加强海陆污染源头治理和近岸海域水质改善,管控重要潮间带、入海河口等区域,建立陆海联动的自然资源、生态环境保护治理体系,推动美丽海湾保护与建设。加强沿海地区风暴潮等重要自然灾害的风险防御,探索实施海岸建筑退缩线制度。整合滨海陆域、海域、海岛特色资源,打造开放、共享、活力的生态海岸带,彰显独具滨海特色的景观风貌。
严格落实国家有关涉海政策。积极稳妥推动历史围填海处置,将历史围填海区域纳入市、县级国土空间规划的用地用海分区。合理利用历史围填海区域,综合统筹产业发展、农业开发、生态修复等要求,科学确定“生产、生活、生态”空间比例,重点保障国家或省级重大战略项目、重要基础设施项目、公益性项目及战略性新兴产业项目落地。支持利用围填海存量空间发展“飞地经济”。
将保护农用地、合理管控建设用地、稳定其他用地,作为用地结构优化的基本导向。坚决遏制耕地“非农化”、防止耕地“非粮化”,审慎稳妥推进耕地恢复。坚持存量规划,合理管控建设用地总量,推动新增建设用地与盘活存量土地相挂钩、城镇建设用地增加与农村建设用地减少相挂钩。稳定水域、湿地面积,适度有序开发陆域其他土地。
用海结构优化。优先保护海洋生态保护与生态控制区,合理保障国家、省级重点建设项目用海,适当增加游憩、交通运输用海,优化渔业、工矿通信和特殊用海,加强海洋战略储备空间管控,适当预留海域资源。
强化长三角生态绿色一体化发展示范区引领,加强沪苏浙深度合作,探索省际毗邻区域协同发展新机制。
创新产业合作模式,协调共建浙沪洋山对接合作区,支持宁波前湾新区打造沪浙产业合作发展区,推进平湖张江长三角科技城合作建设。
全面推进虹桥国际开放枢纽南向拓展带建设。布局中心相连、枢纽互通的沪嘉、沪湖、沪甬、苏嘉等一批省际轨道通勤网。推动沪甬舟共建长三角国际航运中心。重点推进沪苏湖、通苏嘉甬、沪乍杭、沪甬、沪舟甬、沪绍金等通道规划建设。推进都市圈江南水乡古镇联合申遗,合力建设长三角生态文化旅游圈。
强化绿水青山就是金山银山转化示范引领,加快推进长三角“一地六县”产业合作区建设。发挥安吉、长兴等地绿色产业优势,加强与苏皖毗邻区域生态旅游、节能环保、新能源、新材料等产业协作创新。
以杭州城西科创大走廊北拓为重点,提高与合肥科创联动发展水平。加强环太湖、省际边界地区等区域生态修复合作,推进生态环境联保共治。加强太湖流域空间用途管制、合理控制水资源开发利用强度。协调环太湖风景绿道建设,共塑太湖长三角生态绿心。
合作推进宁杭铁路二通道建设,打通杭长宜、申嘉湖、临金等省际断头路。推动大运河国家文化公园跨省互动。
强化边界地区合作开发,共同推进浙皖闽赣国家生态旅游协作区建设,推动衢州建设四省边际中心城市,共建浙赣边际(衢饶)示范区。
协同闽浙赣革命老区振兴发展,打造丽水浙西南革命老区振兴发展样板。协作建设杭黄自然生态和文化旅游廊道,以打造杭黄黄金旅游线为主线,推动杭州市与黄山市、宣城市、景德镇市,以及衢州市与黄山市、南平市、上饶市、景德镇市深度合作,推动省际区域生态保护与旅游开发合作,加强新安江流域、衢黄南饶相邻区域的综合开发与保护,深入推进新一轮新安江生态保护补偿机制改革,推动新安江-千岛湖生态保护补偿试验区建设。
强化沪昆通道功能,谋划杭临绩铁路等项目建设,完善向西南和中部方向联系通道。
强化沿海发展走廊节点功能,支持温州建设浙南闽北区域中心城市,共同推进温州浙南闽北合作发展区建设。以苍南、泰顺为重点,加强与福建省宁德市等地的海岸带和流域开发合作。整合区域内雁荡山、太姥山、飞云湖景观资源以及廊桥、古道、温泉等特色旅游资源,联动推进浙闽边际生态旅游合作。依托海峡两岸(温州)民营经济创新发展示范区等平台,促进对台经贸合作和民间交流。推进甬台温福高铁、温武吉高铁等建设,谋划杭广(深)等长三角、珠三角新通道建设,衔接预留重要通道。
持续实施以人为核心、高质量为导向、面向现代化的新型城镇化战略,明确“做强中心城市、做特县域县城、做精美丽城镇、做优未来乡村”的新型城镇化空间路径。以都市区与城镇群为主体形态,以中心城市、县城、小城镇为依托,构建规模适度、职能突出、空间集约、结构合理、大中小城市与小城镇一体化集群发展的多中心网络化开放式城镇体系。
1.“双核”:杭州、宁波两大核心城市,唱好杭甬“双城记”,培育国家中心城市。
2.“四极”:以四大都市区为主体的城镇发展极。杭州都市区建设全国领先的数字创新型都市区;宁波都市区建设以门户城市为导向的现代化滨海都市区;温州都市区提升“全省第三极”功能,形成长三角南部门户型都市区;金义都市区提升“全省第四极”功能,形成以金义主轴为主体的“一带一路”枢纽型都市区,高水平建设内陆开放枢纽中心城市。
3.“多群”:以设区市市区和重要节点城市为中心的城镇集群,推动市区与周边县(市)组群式发展,形成具有区域竞争力和影响力的城镇群。
支持嘉兴打造长三角城市群重要中心城市、湖州建设生态文明典范城市,嘉湖共建国家城乡融合发展试验区。支持绍兴融杭联甬接沪打造网络大城市。支持台州创建民营经济示范城市和沿海沿湾支点城市。支持衢州创新省际合作建设四省边际中心城市。支持丽水创建革命老区共同富裕先行示范区。支持舟山创新海岛经济发展模式,推动浙江舟山群岛新区高质量发展。
做大做强慈溪和海宁等现状综合实力强、发展潜力大、区位条件好、与都市区中心城市联系密切的都市网络型县(市、区),积极承担都市区功能,推动县域城市向都市区节点城市发展。
加快发展嵊州和平湖等功能特色显著、产业链竞争优势明显的块状集聚型县(市、区),推动县城向区域节点城市发展。持续推动龙泉、开化等点状特色型县(市、区)发展,提升县城功能,强化“小县大城”的特色领域发展,推动“小县大城”向“名县美城”发展。
合理优化土地利用结构和空间布局,严格土地使用标准和节约集约评价,全面提高城镇用地节约集约利用水平,因地制宜确定城镇建设用地标准,持续优化城镇建设用地规模、布局和结构。
划定城镇规划建设用地控制范围,加强对城镇及近郊地区的规划控制,促进城镇空间集中、完整、紧凑,将城镇及近郊地区作为推进新型城镇化、支撑城乡要素流动的重要空间。
推动城镇空间由增量扩张转向存量盘活、结构优化、质量提升转变,以城市周边的农业、生态空间来约束城市无序蔓延,防范与化解“大城市病”。强化重大建设项目节约集约用地的刚性约束,提高新上项目节约集约用地水平,土地开发利用应符合相应规划用途的土壤环境质量要求。
全面推进“批而未供”消化、闲置土地处置、城镇低效用地再开发,以及旧住宅区、旧厂区、城中村改造,推动存量空间的有机更新和活力再造。着力引导产业升级和产业转移,有序疏解城镇功能。
到2035年,基本消除“低散乱污”问题突出的零星工业集聚点,城镇低效用地再开发利用累计达到75万亩以上。建立健全废旧物资循环利用体系,合理保障交投点、中转站、分拣中心等废旧物资回收网络用地需求,促进资源高效循环利用、城镇绿色低碳发展。
推动地下空间网络化、复合化开发利用。分区分级引导城镇地下空间开发利用,划定杭州、宁波、温州城区为一类地区,其他设区市城区为二类地区,县城为三类地区,其他区域为四类地区。在大城市以上中心城市的城市中心区、新城、轨道交通沿线区域、城市更新地区划定重点地下空间管控区域,分区明确开发利用管控规则,加强地下与地上空间资源统筹管理。
强化公共服务共建共享,推动中心城市的区域性公共服务设施向周边中小城市布局,推进城乡公共服务均等化。根据常住人口多层多样化公共服务需求,完善教育、医疗、文化、体育、养老、托幼、殡葬、社会福利等公共服务设施布局和用地保障,强化“一老一小”社会保障。
加强城市基础设施建设,打造宜居、韧性、智慧城市。完善城市商圈、社区商业设施建设,促进消费扩大,更好满足居民日常消费需求。完善国家步道体系建设,加强步道用地保障。
按照30分钟可覆盖服务范围,提供高品质、全类型公共服务设施。围绕文化、教育、体育、医疗卫生、社会福利等公共服务类型,以区域中心城市、县城、中心镇(县域次区域)和一般镇四个等级构建全域全类型的公共服务设施体系。
按照15分钟、5-10分钟步行可达服务范围,提供均衡布局、覆盖全域的公共服务设施。以完整社区试点建设为牵引,合理配置健康管理、为老服务、终身教育、文体活动、商业服务、行政管理、安全防灾、环境卫生、就业引导、住房改善、日常出行和数字化应用等基本服务设施,细化完善社区用地布局。规划期末,实现社区生活圈覆盖率100%,未来社区成为城市发展的标配,实现中心城市全覆盖。
坚持总量控制、结构优化、功能完善、适度留白,提升建设用地效益,推动精明增长、合理收缩。避让优质耕地、具有重要生态功能的区域、灾害易发区、遗址文物保护区等,结合新增城镇建设用地和城乡建设用地增减挂钩指标空间安排,引导形成多中心、组团式、集约紧凑的城镇空间布局。城镇开发边界内的建设用地增量空间控制在2020年现状城镇建设用地面积的0.3倍以内(城镇开发边界扩展倍数控制在1.3倍以内)。
在城镇开发边界内,实行“详细规划+规划许可”管制方式,并加强与城市“蓝线”“绿线”“黄线”“紫线”“橙线”“道路红线”等控制线及基础设施廊道、通风廊道、景观廊道等的协同管控。
在城镇开发边界外,不得进行城镇集中建设、不得设立各类开发区,实行“详细规划+规划许可”或“约束指标+分区准入”管制方式。城镇开发边界一经划定,原则上不得调整,确需调整的,按国土空间规划修改程序进行。
鼓励在城镇开发边界内实施战略留白,战略留白区按规划建设用地管理。开发边界内的林地、园地等绿色开敞空间,应根据实际功能归类梳理,按公园绿地管理。允许在城镇开发边界范围内保留一定的农业空间,以“开天窗”形式划定为永久基本农田,其中零星破碎、不便耕种的,通过耕地集中连片整治逐步归并,并确保城镇建设用地规模和城镇开发边界扩展倍数不扩大。
在符合城镇开发边界管理规定的前提下,允许在与城镇功能密切关联的山体、水域等区域,安排市政基础设施、交通物流基础设施、生态修复工程、必要的配套及游憩设施等功能。
围绕创新改革开放等重大部署,实施国土空间开发保护综合治理工程。强力推进创新深化,加快打造高水平创新型省份,以更高水平的自然资源要素保障助力“一号发展工程”;强力推进改革攻坚,加快打造高质效改革先行省,以更高质效的国土空间治理体制机制重塑助力“一号改革工程”;强力推进开放提升,加快打造高能级开放之省,以更高能级的国土空间发展保护格局助力“一号开放工程”。
开展浙江省流域源头生态系统修复、矿山修复、海洋生态修复、土地综合整治、“百千万”和永久基本农田集中连片整治、森林“双量”精准提升等。
推进建设用地节约集约示范工程。加强工业用地亩均产出提升、城镇及工业低效用地再开发、农村建设用地盘活、地上地下一体化开发等。
推进中心城市功能提升工程。加快构建以未来社区、未来乡村、城乡风貌样板区为主体的共同富裕现代化基本单元建设,开展浙江省示范型新城新区、科创综合平台建设,推进城市整体风貌提升等。
推进防灾减灾与安全工程。开展浙江省海塘安澜、流域治理平原扩排、水库增能保安、水资源优化配置、地质灾害综合整治、安全避灾应急等。
推进绿水青山就是金山银山转化畅通工程。推进“双向产业飞地”、生态田园综合体建设、特别生态功能区建设等。
推进基础设施与市政设施提标升级工程。推进浙江省基本公共服务均等提质、基础设施及综合管廊提升、“生活圈”全覆盖、万里绿道网络构建、绿色出行与城乡道路畅通等。
推进数字国土空间建设工程。开展浙江省国土空间基础信息平台建设、国土空间规划“一张图”实施监督信息系统建设完善、省域空间治理数字化平台迭代升级等。
......
原文可点此下载:《浙江省国土空间规划(2021-2035年)》.pdf
贵州

8月9日,贵州省人民政府正式印发《贵州省国土空间规划 (2021—2035年)》。
《规划》范围为贵州省全域。规划基期为2020年,规划期限为2021—2035年,近期至2025年,远景展望至2050年。
未来建设方向
围绕贯彻落实国家战略部署,基于贵州省自然资源禀赋和发展基础,从农业、生态、城镇空间及设施保障四个维度,构建“一环两区、四山八水、一群三带、双向开放”的国土空间开发保护总体格局。
“一环两区”。落实国家农产品主产区格局,支撑以粮食生产功能区和重要农产品生产保护区为重点的国家粮食安全产业带建设,构建由黔中都市农业环、黔北—黔西南粮食主产农业区和黔东北—黔东南生态特色农业区为主体的“一环两区五片”农业空间格局。
“四山八水”。巩固“三区四带”国家生态安全屏障,落实长江经济带“共抓大保护、不搞大开发”、珠江流域“共同抓好大保护、协同推进大治理”的要求,加强乌蒙山、苗岭、武陵山、大娄山四大山脉及乌江、赤水河等八大水系的生态保护与治理,筑牢长江、珠江上游生态安全屏障,夯实“四山八水两屏”的生态安全格局。
“一群三带”。落实“两横三纵”国家城镇化战略格局,积极培育黔中城市群,进一步优化空间组织,构建以贵阳市为核心,贵阳都市圈为引擎,以遵义市、毕节市、安顺市、凯里市和都匀市为支撑,多中心、组团式、网格化的城市群空间形态。
依托交汇于省会贵阳市的西部陆海新通道、沪昆通道和粤港澳—成渝主轴三条国家交通主骨架,以及银百高速通道,引导基础设施、资源要素和重大生产力沿通道集聚,构建贯穿贵州省的三条城镇发展带,带动沿线及周边区域城镇组群集聚协调发展,引领贵州省双向开放。
“双向开放”。积极融入国家区域协调发展战略格局,向北对接成渝地区双城经济圈建设,向南对接粤港澳大湾区和北部湾城市群建设,向东对接长江中游城市群和长三角城市群建设,向西对接滇中城市群建设,形成与周边省区双向联动发展的空间网络。
完善综合交通网络和枢纽布局,提升西南陆路交通枢纽地位。深入推进交通强国建设,加快建设便捷顺畅、经济高效、绿色集约、智能先进、安全可靠的现代化高质量综合立体交通网,基本实现交通现代化。构建以贵阳为中心的“127”高铁交通圈,实现到规划期末贵阳至黔中城市群中心城市1小时、至其他市(州)中心城市2小时、至周边省会城市及全国主要经济区2至7小时可达。实现各市(州)中心城市高铁连通,利用高铁干线富余能力推进城际轨道交通公交化运行。形成与高速铁路网协调互补、覆盖广泛、功能完善的普速铁路网,完善西部陆海新通道和沪昆通道骨架,实现县级节点覆盖率90%,到2035年铁路里程约6500公里。
构建“6横7纵8联多支”高速公路网,强化贵阳与各市(州)中心城市、市(州)中心城市与周边县(市、区、特区)的联系,到2035年高速公路不少于1万公里,高速公路收费站连接线全面达到三级及以上公路。加快普通国省道提等改造,深入推进“四好农村路”建设,为乡村振兴提供交通支撑,到2035年普通国道二级及以上公路占比超过95%,省道三级及以上公路比例达到95%,农村公路优良路率达到80%,农村公路及港区联络线共17.3万公里。强化以贵阳龙洞堡国际机场为核心,16个支线机场为支撑的空中经济走廊,构建“一枢十六支”民用运输机场。加大贵阳航空口岸开放力度,加快遵义新舟机场、铜仁凤凰机场口岸建设。构建贵州省通用机场体系,形成17个A1级通用机场、54个A2级通用机场组成的民航网络,实现通用航空服务“县县通”,支持提供更大众化、更快捷的航空出行。建设干支协同、通江达海的绿色水运体系,畅通北入长江、南下珠江的水运大通道,到2035年,规划航道总里程5121.2公里,出省水运通道里程1785.1公里。推动基础设施贯彻国防要求,保障民用机场、港口、铁路等大型交通设施和大型物流枢纽基地等军民融合空间。
推进贵阳市、遵义市全国性综合交通枢纽城市建设,实施综合货运枢纽补链强链工程,大力保障一体化的综合客运枢纽建设。提升贵阳龙洞堡国际机场枢纽地位,强化与高铁无缝衔接,拓展辐射范围和服务功能。巩固遵义对外枢纽功能,提升服务贵州省北部地区的客运组织能力。完善其他市(州)区域枢纽,提升区域集聚辐射功能。加强德江、榕江、盘州等区域交通节点建设,服务周边区域客货运组织。强化枢纽集疏运功能,疏通“最后一公里”瓶颈。到2035年,基本实现城镇居民半小时上高速、1小时上高铁、1小时到机场,城际轨道交通公交化服务,建成一站式、一单制、一小时集疏运服务的现代化货运物流体系,西南陆路交通枢纽地位进一步提升。
推动廊道共建,支撑“一群三带”城镇空间格局。加快粤港澳—成渝主轴(广州经桂林、贵阳至成都)、沪昆走廊(上海经杭州、上饶、南昌、长沙、怀化、贵阳、昆明至瑞丽)、西部陆海新通道(西宁经兰州、成都/重庆、贵阳、南宁、湛江至三亚)等国家综合立体交通网主骨架建设,打通省际瓶颈路段,规划省际高速公路出口通道47个,进一步提升贵州省与周边省区、城市群互联互通水平。依托现状设施,加紧建成贵阳至南宁高铁、兰海国高扩容,规划建设重庆至贵阳高速铁路、黄桶至百色铁路、黔桂铁路增二线、泸州至遵义铁路、贵阳至北海高速公路等,支撑西部陆海新通道城镇发展带。加紧实施贵广铁路提质改造,支撑粤港澳—成渝主轴城镇发展带。规划建设贵阳至兴义铁路、沪昆国家高速扩容工程等,支撑沪昆城镇发展带。
支撑城市群、都市圈和城镇组群建设。规划建设毕节—遵义铁路,规划研究遵义—铜仁铁路、贵阳外环高速公路等,强化高速铁路、城际铁路、市郊铁路、轨道交通四网融合,基本实现黔中城市群2小时交通圈。构建以修文—乌当—贵定—龙里—惠水—长顺—平坝—清镇—修文高速公路环线为支撑的贵阳“外环高速公路”,依托国铁干线开行贵阳中心城区至周边市县的城际列车,将贵阳—贵安城市快速骨干路延伸至平坝区、修文县、惠水县、龙里县、清镇市等紧密联系区域,建设贵阳市1小时通勤圈。保障相邻城镇组群形成1条以上高速通道相互衔接。加强城镇组群内部相邻城市间的路网衔接和快速通道,提升城镇组群公共交通分担率。
提高重要区域和乡村通达能力。提高重要景区和关键节点的快速通达能力。高速公路覆盖3A级及以上旅游景区、重点小城镇,加强与铁路枢纽、港口、机场等重要交通枢纽节点和重要产业集聚区的联系。通过支线机场和旅游道路提高重要旅游景区可达性。巩固提升乡村通达能力,有序推进乡镇通三级及以上公路,建制村通等级公路,形成更多美丽乡村走廊。
保障高效专业的货运物流体系布局。支持专业运输和冷链运输发展,缩短山区生鲜农产品“出山半径”,助推“黔货出山”。优先保障发展农村现代物流,建立完善县、乡镇、村三级网络节点体系,落实“交通物流+优势产业”“交通物流+电子商务”“交通物流+特色资源”等项目建设需求。推动优化城市配送,打造绿色创新的城市配送体系。到2035年,国内快货物流1日送达、周边国家快货物流2日送达、全球主要城市快货物流3日送达物流圈县级节点覆盖率均达到80%以上。在不改变高速公路土地性质的情况下,鼓励高速公路经营企业依托服务区等发展物流仓储、交旅融合等与交通运输业相关的功能业务。
支持交通运输绿色低碳升级行动。优化运输结构,加快推进“公转铁”“公转水”,全力支持公共交通优先发展战略实施。到2035年,铁路和水路承担的进出省货物占贵州省进出省货物总量比重40%以上,城市绿色出行比例稳步提升。
保障国家创新基础设施空间。进一步支持“中国天眼”数据资源整合能力、加快推进“东数西算”工程,建设全国一体化算力网络国家(贵州)枢纽节点,布局国家大数据安全靶场,打造面向全国的算力保障基地。建设算力枢纽节点输送通道,建设贵安集群内部直连网络、贵安集群至各市(州)城市数据中心和边缘数据中心直连网络,推进贵安集群与主要互联网节点城市数据中心集群之间的直连网络建设。
保障基础设施改造升级。推进光缆线路改造升级,不断完善骨干网、接入网、省际长途干线的光缆建设,加强与周边省份和重要城市的高速连接。优化通信机房、数据中心机房、边缘数据中心机房等设施布局,确保光缆、基站、机房等建设用地及空间需求。适度超前布局新型基础设施,推动交通、能源等基础设施智能化改造升级。构建时空大数据平台,加快推进智慧交通、智慧水利、智慧电网、数字管网及油气网基础设施建设。
促进跨行业新型基础设施共建。大力推动电力、交通、能源等相关行业部门的合作,降低行业应用壁垒,打造集约、高效的基础设施体系。积极推动各类市政公共资源开放的全面落地,促进各类公共资源免费开放,支持5G网络建设,为通信网络建设提供便利条件和资源。推动“通信塔”和“社会塔”的整合共享,推动“多杆合一”。率先在国家级高新区、省级重点产业集聚区、重点旅游景区等重点区域实现5G网络全覆盖,推动光传送网节点向网络边缘延伸,与光接入网无缝衔接,构筑端到端千兆光网,实现“千兆到户、万兆入园”。
加快构建“一核四区”贵州水网主骨架。通过水网建设提高水资源优化配置能力,水资源与经济社会发展各要素更加匹配,全面提升贵州省供水安全保障能力。以国家骨干网为依托,把联网、补网、强链作为水网建设的重点,加强与国家水网、市县水网之间的衔接,构建以乌江、清水江、都柳江等重要江河水系为基础,大型水库(水电站)和重点中型水库工程为节点,黔中、夹岩等重点引调水工程为通道的省级骨干网,因地制宜推进市(州)和县级水网建设,打通水资源调配和防洪排涝“最后一公里”,形成“一核四区”贵州水网布局。全面保障城镇、30户以上村寨、300亩以上连片耕地、高标准农田和产业集聚区等用水需求,实现“市(州)有大型水库、县县有中型水库、乡乡有稳定水源”。加快输配水通道建设,形成以重要输配水工程、连通工程为主干,以城乡供水管网、灌区田间工程等为分支的输配水网络体系。
提升供水保障能力。围绕全面解决贵州省工程性缺水,加快推进骨干水源工程建设,加强水资源战略保障。加强水资源配置工程水资源刚性约束论证和审查,续建黔中水利枢纽一期工程、夹岩水利枢纽及黔西北供水工程、马岭水利枢纽、黄家湾水利枢纽、凤山水库、观音水库等6座大型水库,研究推进花滩子等大型水库和一批中小型蓄引提工程建设,实施一批水网连通工程,依托贵州省水网建设提升水资源调配和供给能力,作为贵州省经济社会发展水安全保障的战略水源。
加快传统能源基地转型升级和新型综合能源基地建设。依法依规推进煤矿项目建设前期工作,支持重点产煤地区、用能地区采取先进工艺发展煤电产业,在毕节市、六盘水市、黔西南布依族苗族自治州布局建设大型煤炭储配基地,提高煤炭储配能力,加快推进盘州、水城等煤炭储配项目建设,加快打造西南地区煤炭保供中心。打造乌江、北盘江、南盘江、清水江流域水风光一体化可再生能源综合开发基地,着力建设毕节市、六盘水市、安顺市、黔南布依族苗族自治州、黔西南布依族苗族自治州等5个百万千瓦级大型光伏基地,在落实好环境保护、水土保持和植被恢复等措施的基础上,因地制宜建设低风速风电场,大力推进集中式风电开发,加快遵义市、铜仁市页岩气和毕节市、六盘水市、黔西南布依族苗族自治州煤层气等非常规天然气基地建设,打造新型综合能源基地,保障川滇黔桂水风光综合基地建设空间。
分布式布局能源保障空间。优化煤电项目建设布局,布局威赫、新光等电厂,形成产业耦合度高、市场前景好的煤电一体化电厂,稳步有序推进六盘水市、毕节市等分布式能源发电站项目。鼓励因地制宜建设中小型风电及分散式风电项目,推进开阳县等13个纳入国家整县屋顶分布式光伏开发试点县建设,鼓励结合岩溶、石漠化、煤矿坍塌区等脆弱区域的生态修复和农业种养殖,探索光伏建设用地新模式。推进乌江干流等梯级水电优化开发,加快推进贵阳、黔南抽水蓄能电站工程,支持构建常规纯抽蓄、混合式抽蓄和中小型抽蓄多元发展的抽水蓄能开发格局。示范引领加快推动浅层地热能供暖制冷项目运用,大力支持发展城镇生活垃圾焚烧发电,加快布局和推进各市(州)中心城市垃圾发电项目,积极推进人口50万以上市县或区域建设生活垃圾焚烧发电项目,提升城市垃圾处理能力。保障分布式电力供应,加快形成500千伏主网架,建成各市(州)以500千伏变电站为中心的220千伏双环网、双链式网络结构,实现220千伏电网县域全覆盖。加快配电网网架结构优化,建设可靠可控的城市配电网,精准升级农村配电网,建成安全、可靠、绿色的智能配电网,实现城乡用电服务均等化。新建毕节、黔东等成品油库,改扩建铜仁大龙、贵阳油库等成品油库,预留毕节纳雍油库等项目建设空间。优化布局天然气网络,形成以国家干线、省级支线、县级联络线为骨架的贵州省天然气“一张网”。
保障各类非化石能源发展空间。支持“一区”(铜仁引领发展区)、“两核”(贵阳都市圈、遵义核心发展区)、“两带”(毕节—六盘水—黔西南发展带、凯里—都匀发展带)、“多极”(县域城镇发展极)地热能产业发展新格局。打造“贵阳—安顺—六盘水”氢能产业发展核心轴、毕节—六盘水—黔西南氢能产业循环经济带和三条“红色旅游—绿色氢途”氢能应用示范专线,支持科学布局氢能产业。支持核能、生物质能利用,继续深入论证核能供热示范项目。稳步发展生物质发电,加快推进西秀区等农林生物质发电项目。
分区推动主要能源资源开发和利用。重点保障9处能源资源基地、12处国家规划矿区、4处战略性矿产资源储备区、46个国家和省级重点勘查区、27个重点开采区的矿产资源勘查和合理开发利用。重点勘查煤层气、页岩气、磷、铝、金、锰、锑、萤石、重晶石、稀土金属、稀有金属、稀散金属等矿产,夯实能矿资源安全保障基础。加强能源矿产清洁利用,有效保障锰、铝土矿等金属矿产供给,提高磷矿等非金属矿产开发质量,加快页岩气、煤层气勘探开发利用,提升能源安全保障能力。优化形成四个能源矿产勘查开发区域。黔中地区立足息烽—开阳—瓮安—福泉磷矿资源,支持贵阳市、黔南布依族苗族自治州磷化工产业精细化发展,打造磷化工产业集群。黔西地区主要依托毕节市、六盘水市、黔西南布依族苗族自治州大中型煤矿开发格局,建设大型煤炭储配基地,加快形成全国重要的能矿资源走廊。黔北地区合理开发利用铝土和锰资源,形成铝、锰资源保障基地及精深加工产业基地。黔东地区合理开发利用铜仁市松桃苗族自治县、玉屏侗族自治县、碧江区锰资源,保障新能源电池材料等新兴产业高质量发展。
建设资源安全保障核心区。以煤、磷、铝、金和锑等矿种为重点,建设云贵基地(贵州境)、开阳洋水—福泉英坪等9个能源资源基地,推进矿山深部及外围找矿增储,提高同类战略性矿产资源供给能力,大力推进资源规模开发和产业集聚发展。以煤、磷、锰、金、萤石、钒等矿种为重点,建设织纳、普兴等12个国家规划矿区,实行统一规划,优先保障战略性矿产资源勘查开发,优化矿山布局,构建以大中型矿山为主体的开发格局,推动优质资源的规模化、集约化开发利用,形成保障战略性矿产安全供给的接续区。合理开展战略性矿产资源储备区建设,对正安东山国家级铝土矿,瓮安白岩、织金地区、瓮安王家院,以及其它省级磷矿等保护性矿产地和暂不能利用的大中型矿产地进行战略储备,对政策性退出产能及生态保护红线等限制、禁止勘查开采区域内已退出矿业权的资源实施矿产地储备,对当前因技术、经济等原因,暂不宜开发的大中型矿产地进行保护。
保障重要能源运输通道建设。巩固拓展与滇、川、渝、桂、粤等周边省(自治区、直辖市)能源合作,协同落实国家“西电东送”通道建设,实现相邻电网互联互通,水火互济,稳定提升“黔电送粤”规模。保障川渝气入黔、海气入黔通道。依托正安—道真—大磏输气管道积极引进重庆页岩气,加快推动黄莺乡—洛龙镇—镇南镇(务川)输气管道等省际互联互通项目建设,研究论证泸州—毕节输气管道项目建设,提高川渝气入黔输量。加强对现有西南成品油管道及中缅、中贵线重大输气通道的区域协同保护,连通西气东输二线广南支干线,完善西南地区油气大动脉格局。协同共建重庆—贵州—广西渝黔桂天然气输气管道,不断完善周边省际互联互通的输气系统。依托中缅线输气管道推进海气入黔,拓展供应渠道。服务贵阳国际陆港(无水港)的筹备建设工作,以铁路货运为主,实现海铁联运,推动大规模实施海运LNG进入贵州省。预留成品油管道通道,研究论证预留茂昆线—毕节成品油管道、毕节—贵阳成品油管道等项目,适时开展贵阳—遵义段、贵阳—凯里段煤制油联通管道的论证工作,保障贵阳—重庆成品油管道复线、南宁—贵阳成品油管道,研究推进西南成品油管道独山县城段等高后果区管道迁改工程。
保障数字能源基地建设空间。高质量保障能源数据中心、物联网、能源工业互联网等基础设施建设,完善“能源云”平台功能,充分利用“能源云”平台数据,研究建设能源数据中心。
试点岩溶地质碳捕获封存示范空间。支持六盘水市、黔西南布依族苗族自治州等探索实施碳捕获、利用与封存(CCUS)示范工程,有序开展煤炭地下气化、规模化碳捕获利用和岩溶地质碳捕获碳封存等试点。巩固森林生态系统碳汇能力,发挥森林固碳效益。
积极促进碳减排。积极推动绿色低碳循环发展和清洁能源利用,降低温室气体排放强度,到2025年非化石能源消费比重力争达到21.6%。到2030年非化石能源消费比重提高到25%左右,单位地区生产总值二氧化碳排放比2005年下降65%以上,顺利实现2030年前碳达峰目标。
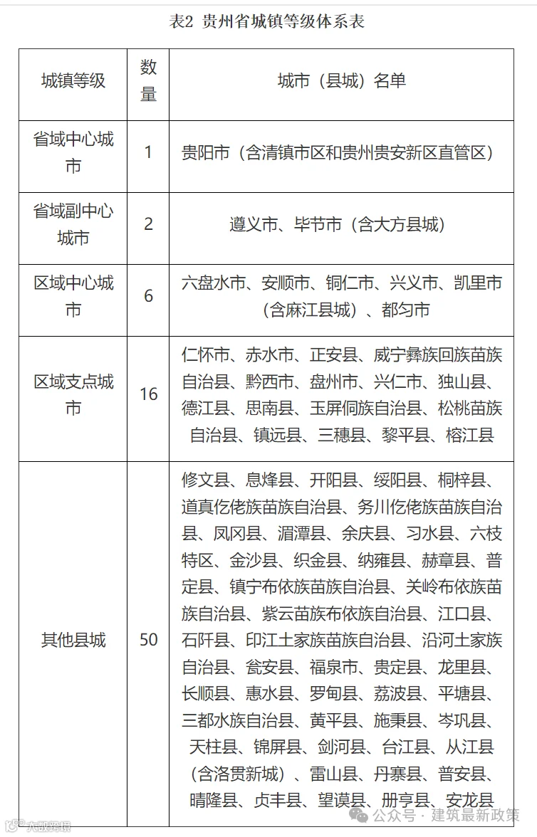
构建“一主两副、六极十六支”的城镇等级体系。构建以1个省域中心城市、2个省域副中心城市、6个区域中心城市、16个区域支点城市为支撑、50个县城为基础的多层级城镇等级体系。充分发挥小城镇在城镇化发展过程中联系城乡的作用,补齐发展短板,增强发展特色。

备注:清镇市、大方县、麻江县分别融入贵阳市、毕节市和凯里市统计。

强化中心城市带动与引领作用。充分发挥省会贵阳作为省域中心城市的引领辐射带动作用,推进贵阳—贵安深度融合,建设贵阳“外环高速公路”城市经济圈,打造引领带动贵州省高质量发展的“火车头”。支持贵州贵安新区加快产业和人才人口集聚,强化优质教育医疗资源、互联互通交通网络、重大能源电力设施的用地保障,打造贵州省科创中心,加快推动贵州贵安新区高质量发展。加快推进省域副中心城市建设,构建融入成渝、联动贵阳、面向全国的开放型经济体,打造贵州省区域发展的重要增长极。加快培育省域副中心城市毕节市要素集聚能力,深入推进毕节市贯彻新发展理念示范区建设,打造黔川滇结合部区域中心。做优做特六盘水市、安顺市、铜仁市、凯里市、都匀市、兴义市等6个区域中心城市,完善城市功能,加快产业和人口集聚,增强承载力和辐射力,带动都匀市、凯里市、六盘水市、铜仁市、兴义市等成长型城镇组群协调发展。
新疆

7月4日,新疆政府发布《新疆维吾尔自治区国土空间规划(2021-2035年)》。
未来建设方向
依托新疆独特的地理区位、自然环境、资源能源优势,以丝绸之路经济带核心区建设为驱动,统筹发展和安全,统筹国内循环和国际循环,优化双向开放空间、保障产业安全空间、完善战略通道网络,支撑国家新发展格局。
保障“一港、两区、五大中心、口岸经济带”建设。保障重点开放平台用地需求,不断丰富对外开放载体,畅通亚欧黄金通道,积极融入国家向西开放总体布局,高水平建设中国(新疆)自由贸易试验区,打造我国向西开放的桥头堡。
保障乌鲁木齐国际陆港区建设。研究推进中欧班列(乌鲁木齐)集结中心建设,保障乌鲁木齐陆港型国家物流枢纽、跨境电子商务线下产业园建设,支持乌鲁木齐设立保税物流中心、大宗商品交易平台建设空间需求,做优做强枢纽经济,提升乌鲁木齐在丝绸之路经济带核心区建设中的引领作用。
保障喀什、霍尔果斯经济开发区高质量建设。支持霍尔果斯经济开发区发展,提升产业承载聚集能力。加快配套设施建设,积极推进进出口商品基地建设,构建特色加工产业集群。
保障丝绸之路经济带核心区建设。推进自治区交通枢纽中心、商贸物流中心、文化科教中心、医疗服务中心、区域金融中心建设,加快实施一批重大基础设施、国际国内交流合作项目,推动一批关键性、示范性、标志性重点项目落地,更好地服务和融入新发展格局。
保障口岸经济带建设。发挥“五口通八国、一路连欧亚”的优势,完善口岸基础设施,提升特色口岸能级。坚持“一岸一城一特色”,优化口岸经济带布局,推动航空口岸、陆路口岸协同发展,密切口岸与各类园区、城镇、腹地经济联系,提高通关便利化水平,支持建设进口商品落地加工示范区和出口商品加工基地,加快边境(跨境)经济合作区、电子商务综合试验区建设,推动“通道经济”向“口岸经济”转变。
保障塔城重点开发开放试验区建设。支撑开放经济集聚的空间发展需求,加快铁路专用线建设,完善口岸集疏运体系,培育开放合作平台,支撑带动边境地区高质量发展。
深化国内区域联动,服务和融入新发展格局。落实新时代西部大开发战略,深化新疆与西部其他地区开放互动的发展格局。强化通道共建,拓展区域开发轴线,发挥新疆生态、民族民俗等资源优势,加强与西北地区和西南地区在文化旅游、生态治理、通道建设等方面的合作互动,促进与西部其他地区的要素互通流动。
打造六大制造业集聚区。重点保障煤炭煤电煤化工、绿色矿业等八大产业集群发展。依托产业集聚区,重点保障产业集群化发展空间,支持县(市、区)依托所在产业集聚区发展上下游产业链相关产业的合理空间需求。实施开发区提升工程,规范有序发展各级各类开发区,提高开发区土地利用效率。
培育现代服务业集聚区。在重点城市建设高水平的现代服务业集聚区,支撑商贸物流、电子商务、金融服务、信息通信和软件、科技服务、法律服务等生产性服务业发展。增强区域性中心城市、县域中心城镇生活性服务业发展品质。围绕冰雪旅游、高端旅游、生态旅游、跨境旅游等主题,打造精品经典线路,保障4A、5A级景区和国家级旅游度假区建设。
强化产业和科技创新空间用地支撑。强化乌鲁木齐市、喀什市、伊宁市等城市制造业空间保障,在符合城市功能定位条件下,保留一定比例的制造业发展用地。优化城市各级开发区产业空间结构和用地供应机制,引导产业用地规范合理转换用途,促进产城融合。充分保障国家和自治区重点产业和科创项目用地。做好空间留白,预留战略性新兴产业布局用地。
优化区域交通枢纽体系。推进综合交通枢纽一体化规划建设,强化各种运输方式集中布局与功能融合,提高各级枢纽换乘换装水平,完善集疏运体系,提升交通运输组织与中转效率,大力发展枢纽经济,推动丝绸之路经济带核心区交通枢纽中心和商贸物流中心建设。
强化交通物流基础设施对产业布局支撑作用。促进综合交通枢纽、国家物流枢纽、国家骨干冷链物流基地等与周边地区旅游休闲、商贸、文化、邮政快递等功能空间的统一规划、集约紧凑布局、地上地下综合开发。扩展综合交通枢纽、公路服务设施的休闲体育、文化旅游、商贸等综合服务功能。围绕产业空间布局,推进集疏运网络建设,提高多式联运发展水平,加快构建“通道+枢纽+网络”的现代化物流运行体系。鼓励城市间合作共建综合交通枢纽和国家物流枢纽、国家骨干冷链物流基地。鼓励盘活存量土地和闲置土地用于物流基础设施建设。
完善交通基础设施建设。加快构筑东联西出、南北畅通的战略骨干通道和“四环”为骨架的疆内综合立体交通网,推进“疆内环起来、进出疆快起来”。加快铁路建设,建设国际铁路和内联铁路通道网络,提高路网覆盖面和运输能力。建设互联互通、覆盖广泛、畅通高效的高速公路网络。
保障交通基础设施高质量互联互通。以联网、补网、强链为重点加快形成综合立体交通网,构建以高速公路、高速铁路、民用航空等为主体的快速网,完善以普速铁路、普通国省道等为主体的干线网,提高基础网保障能力,实现主要城市立体通达、县级节点和边境口岸有效覆盖,构建国土空间开发的主骨架。
打造外通内联的铁路系统。加快出境和出疆对外铁路建设,完善丝绸之路经济带三大通道的铁路设施,提升中通道服务能力。构建南北疆间快速客运通道,形成以乌鲁木齐枢纽为核心的高速铁路骨架。加强普速铁路网建设,补齐地(州、市)铁路短板,促进产业和旅游发展。加快铁路专用线建设,精准补齐工矿企业、物流园区铁路专用线短板,提升“门到门”服务质量。
建设高效快捷的公路系统。密实高速(一级)公路网络,构筑东联西出、南北畅通的快速路网格局;实现丝绸之路经济带北通道和南通道的公路高速化,实现高速(一级)公路“县县通”,重要景区、自治区级以上工业园区基本覆盖。加强国省干线公路提档升级,强化与高速公路的有效衔接,全面提升公路运输保障能力和服务品质。建设广覆盖的普通省道和农村公路,鼓励农村公路与产业园区、旅游景区、乡村旅游重点村等一体化建设,加快乡村产业路、旅游路、资源路和过窄农村公路扩宽改造,提升农村公路网络化水平和通达深度。
构建功能完善的航空系统。统筹枢纽机场、支线机场、通用机场发展,构建多层次多功能航空运输体系。
推进交通基础设施廊道共享共建。推动各种交通运输方式通道资源优化配置和有机衔接,节约集约利用线位、桥位等空间资源,促进通道立体发展,推动铁路、公路等线位统筹和空间整合。
可点此查看原文:《新疆维吾尔自治区国土空间规划(2021-2035年)》
内蒙古

《内蒙古自治区国土空间规划(2021—2035年)》已于2023年12月18日经国务院批复同意。

2024年7月19日,内蒙古自治区人民政府发布《内蒙古自治区国土空间规划(2021—2035年)》。
附件(可点此下载):《内蒙古自治区国土空间规划(2021—2035年)》.docx
未来建设方向
展望2050年,内蒙古自治区国土空间格局全面优化,生态环境更加优美,生产方式和生活方式全面实现绿色转型,人民生活更加美好。新型工业化、信息化、新型城镇化、农牧业现代化全面实现,符合战略定位的现代绿色产业体系、新型城镇体系、基础设施体系全面建成,总体形成科学合理和节约集约的生产、生活、生态空间,现代城市、田园风光、草原牧歌交相融会,我国北方重要生态安全屏障、祖国北疆安全稳定屏障更加牢固,国土空间治理体系和治理能力全面实现现代化,推动建成生态环境良好、经济文化繁荣、社会和谐稳定的现代文明之区。
以“四横十二纵”综合交通运输通道建设为基础,保障铁路、公路、航空和综合运输大枢纽用地空间,打造互联互通综合运输交通体系。
1.“四横”:蒙西通道(阿拉善-北京)、蒙东通道(齐齐哈尔-通辽-北京)、东西通道(呼伦贝尔-阿拉善)、沿边通道(室韦-策克);
2.“十二纵”:满洲里-哈尔滨通道、阿尔山-长春通道、霍林郭勒-沈阳通道、珠恩嘎达布其-锦州通道、二连浩特-秦皇岛通道、锡林浩特-北京通道、二连浩特-太原通道、苏尼特右旗-朔州通道、满都拉-西安通道、甘其毛都-盐池通道、乌力吉-重庆通道、策克-酒泉通道,保障京藏、京新通道功能提升的空间需求和额尔古纳河-黑龙江水路运输通道空间需求,形成东中西部交通协调发展新格局。
完善交通网络结构,增强交通运输能力,补齐基础设施短板,全面提升交通运输效率和服务水平,构建多种交通方式充分衔接的综合交通网络,加快铁路专用线建设,加强工矿企业、物流集中区铁路专用线精准配置,提升“门到门”服务质量。推动基础设施建设,贯彻国防现代化要求,保障民用机场、铁路等大型交通设施和大型物流枢纽基地等落实军民融合的空间用地需求。
加快联通区外快速通道建设,推动各盟市就近融入国家高速铁路网,构建内蒙古自治区内外贯通的快速通道,完善呼包鄂乌一体化发展区域城际铁路网,提升干线路网质量,完善集疏运输体系,推进口岸铁路建设,打造旅游铁路品牌,推进城市轨道交通建设。
加快高速公路网主骨架建设,以国省干线、高速公路连接线、出区通道、旅游公路、交通枢纽及城镇连接线、沿黄线等提级改造为重点,推进高效便捷的公路骨干路网建设,加强与城市道路、农村公路的快速衔接,推动串联乡村主要产业和资源节点的农村公路建设,支持普惠便捷的农村公路建设,提升路网整体承载力。
加快呼和浩特新机场建设,推进包头市、巴彦淖尔市、乌兰察布市等现有机场扩建改造,加快赤峰市、鄂尔多斯市、阿拉善盟、扎兰屯市、扎鲁特旗、巴林左旗、奈曼旗、莫力达瓦达斡尔族自治旗、鄂托克旗、额尔古纳市、苏尼特右旗等重点地区运输和通用机场建设,提升航空运输保障能力,推动构建干线机场、支线机场和通用机场协调发展的多层级航空运输体系。
建设呼和浩特、包头、通辽全国性综合交通枢纽城市,满洲里、二连浩特国际口岸性综合交通枢纽城市,呼伦贝尔、赤峰、乌兰浩特、锡林浩特、乌兰察布、鄂尔多斯、巴彦淖尔、乌海、阿拉善区域性综合交通枢纽中心。
完善综合交通枢纽布局,推进呼和浩特、包头、鄂尔多斯、乌海、乌兰察布、通辽综合交通枢纽建设;全面保障乌兰察布-二连浩特陆港型(陆上边境口岸型)物流枢纽、满洲里陆上边境口岸型物流枢纽、鄂尔多斯生产服务型物流枢纽等一批物流枢纽用地。
统筹铁路、公路等交通基础设施与其他基础设施的空间整合,提高通道的复合利用程度。强化推进综合交通枢纽一体化建设空间保障,加强轨道交通场站、交通枢纽、公共停车场与城市功能的融合和空间的综合利用,充分挖掘现有综合交通网络运输能力,提升交通设施增量供给质量。
加强相关引水、提水、输水、排水配套工程空间保障,完善水网建设,推动建成引绰济辽工程,深化引嫩济锡工程前期论证工作,提升向辽河流域、内陆河调供水能力,保障乌梁素海生态修复补水、岱海生态应急补水、引黄入呼三期扩建工程用地,有序建设东台子、琥珀沟水库等一批水源工程,加强水资源战略储备空间保障,开展农村牧区供水规模化建设及小型工程规范化改造,提高水源保障能力和管理服务水平。
大力推广高效节水农业,减少农田灌溉用水量,缓解农业对水资源的过度利用。东部产粮区推广以浅埋滴灌为主的高效节水技术,控制农田灌溉超采地下水,做到采补平衡。西部黄灌区开展节水工程建设,同步实施水田林电路渠技“七配套”工程,提高地表水利用效率。
健全以流域为单元的防洪减灾体系,推进黄河、西辽河、嫩江堤防及河道整治,完善重要支流、中小河流防洪减灾和山洪灾害综合防治体系,加快山洪沟治理工程、病险水库水闸除险加固工程建设,提升防洪排涝能力。推进黄河防凌减灾和蓄滞洪区建设。建立健全主要河流、湖泊和水利工程的安全监测预警设施,加快旱情监测预警体系和抗旱水源工程建设。
按照“确有需要、生态安全、可以持续”的原则开展前期工作,明确项目建设方案、规模和建设时序,优化水利工程布局,降低对河流水文情势、水环境质量、水系连通性、重要生态环境的影响。有序推进已建水利工程生态化改造,将防洪工程与城市景观、生态廊道保护相结合。统筹输水廊道空间布局,加强与农田水利设施、交通干线统筹利用和协调共享。在重要水源涵养区、水生生物栖息地和洄游通道、陆地野生动物重要栖息地和生态廊道等区域严格控制新建水利工程。
合理安排能源运输和电力输送通道建设,统筹能源、交通、水利等基础设施并线布局和通道预留。针对主要油田、气田及煤制油气产业基地,建设油气长输管道、乌兰察布至燕山石化输氢管道,推进鄂尔多斯市、乌兰察布市等地区新增外输主干管道建设。
加强区内主网架建设,有序推进区内电网主干网架的优化升级改造,推动蒙西8个盟市(呼和浩特市、包头市、锡林郭勒盟、乌兰察布市、鄂尔多斯市、巴彦淖尔市、乌海市、阿拉善盟)电网形成“四横五纵”500千伏主干网架结构,蒙东4个盟市(呼伦贝尔市、兴安盟、通辽市、赤峰市)电网形成“七横一纵”500千伏主干网架结构,加快推进东北(吉林)高比例新能源基地开发外送通道建设,有效提升各电压等级电网的协调性,确保电力系统安全稳定运行和电力可靠供应。
全面落实国家区域协调发展战略、区域重大战略、主体功能区战略,立足内蒙古自治区资源环境承载能力和国土空间开发适宜性,统筹划定耕地和永久基本农田、生态保护红线、城镇开发边界三条控制线,优化农牧、生态、城镇空间,推进全域生态保护,构建“三山一弯,两带十区,一核双星多点”网络化的国土空间保护开发总体布局。

在优先划定耕地和永久基本农田、生态保护红线的基础上,划定城镇开发边界,内蒙古自治区城镇开发边界面积控制在2020年现状城镇建设用地规模的1.3倍以内。
严格城镇开发边界管控,城镇开发边界外不得进行城镇集中建设,禁止违规建设新城、新区及各类开发区,有序推进开发边界内工业化、城镇化内涵式发展,强化城镇集中建设区管控,注重新城区建设与存量改造相结合,引导人口向城镇集中、工业向开发区集中,推进城镇、产业集中集聚集约发展。
坚持集中集聚集约发展原则,优化城镇空间结构和布局,确定新城区、土默特左旗、昆都仑区、青山区、东胜区、达拉特旗等22个旗县(市、区)为国家级城市化地区,海勃湾区、红山区、科尔沁区、海拉尔区、满洲里市等18个旗县(市、区)为自治区级城市化地区。
统筹城市化地区发展,依托呼包鄂榆城市群建设,强化呼包鄂乌一体化发展区域的引领作用,打造向北开放战略支点,推动赤峰市、通辽市发展成为带动内蒙古自治区东部地区高质量发展的区域性中心城市,协调推进中心城市、中心城镇多节点式发展,完善满洲里市、二连浩特市等重点边境口岸城镇建设。
健全城市化地区迁入人口教育、就业、医疗、社会保障、住房保障体系,切实保障迁入人口享有均等基本公共服务和同等权益,推进以人为中心的新型城镇化,建设国家重要能源和战略资源基地,逐步形成区域协同、集聚发展、城镇功能显著的空间格局。
落实国家呼包鄂榆城市群战略,推动黄河流域生态保护和高质量发展,加快呼包鄂乌一体化发展区域建设。
到2035年,常住人口总规模达到1100-1150万人,城镇化率达到80%-85%,形成1个I型大城市(呼和浩特市)、2个Ⅱ型大城市(包头市、鄂尔多斯市)、1个中等城市(乌兰察布市)、1个Ⅱ型小城市(丰镇市)和26个小城镇组成的核心城市群,成为生态转移人口与城镇化的主要承载地。着力建设西北地区生态文明合作共建区、向北向西开放战略支点、民族地区城乡融合发展先行区,建成外接俄蒙,服务全国,面向华北、东北、西北,以绿色发展为导向的重要城市群。
发挥呼和浩特市辐射带动作用,围绕打造美丽青城、草原都市,深度融入京津冀2小时经济圈,引领呼包鄂乌1小时经济圈。推进建设乳业、光伏材料、草种业、动物繁育、生物制药、生物疫苗等自治区级重点实验室以及工程(技术)中心,打造区域性科技创新中心。支持重点发展金融、商务、物流、会展、信息、旅游等现代服务业,培育壮大文化产业,打造区域性生活消费中心和休闲度假中心。加快建设物流枢纽承载城市,打造区域性交通物流中心。做强做大乳制品产业,建设绿色农畜产品加工基地,打造高质量发展新引擎。
推动内蒙古自治区东部地区城市间要素有效集聚和交流,融入环渤海和东北经济区的城镇联动互促格局,将赤峰市、通辽市打造成为带动东部地区高质量发展的区域性中心城市。
到2035年,常住人口总规模达到750-780万人,城镇化率达到55%-57%,形成以1个Ⅱ型大城市(赤峰市)、1个中等城市(通辽市)为中心、1个Ⅱ型小城市(霍林郭勒市)和15个小城镇多点支撑的“双子星”城市地区,是内蒙古自治区东部承接人口转移集聚的重点地区。持续优化资源要素配置,促进生态环境共建共保,基础设施互联互通,基本公共服务共建共享,引导赤峰市、通辽市协同发展,共同打造中(蒙)医药产业集群、特色文化旅游中心、新能源和生物制药、绿色农畜产品生产加工基地。
以盟行政公署、市人民政府所在地城市为重点,推动城市发展由规模扩张向集中集聚集约转变,加快产业转型升级,着力提高公共服务质量,不断提升城市品质,进一步促进人口集中,推进特色中小城市点状开发。海(海拉尔区)满(满洲里市)组团打造国家向俄蒙开放的重要门户,绥(绥芬河市)满(满洲里市)经济通道的物流支撑性节点和重要的旅游服务中心。
推进乌兰浩特市与科尔沁右翼前旗、集宁区与察哈尔右翼前旗一体化发展,东胜区与康巴什区错位发展。锡林浩特市合理保护和利用草原景观资源优势,保障交通廊道、重大基础设施等建设空间,实现草原城市高品质发展。巴彦淖尔市高标准推进双河区建设,加强城镇联动发展,建成河套平原上的生态宜居城市。乌海及周边地区推进区域基础设施和公共服务一体化。
发挥旗县(市、区)人民政府所在地和重点镇疏解大中城市功能,承接乡镇人口转移与要素集聚,带动县域全面高质量发展的重要作用,坚持特色产业发展、服务“三农三牧”,推进城乡一体化建设,以县城为中心促进农牧民就近就地城镇化。
城市群内的中心城市重点强化产业协调与分工,明确发展定位,统筹产城融合发展;沿轴沿线沿边点状发展的中心城镇要把通道经济优势加速转变为落地经济优势,形成多要素高效流通的空间廊道;重点生态功能区内点状开发城镇要进一步完善公共服务功能,提高人口承载能力,做好城乡融合,助力乡村振兴。
以资源环境承载能力为约束,结合城市发展阶段特征,按照中心城区人口规模,形成由呼和浩特市1个Ⅰ型大城市,包头市、赤峰市、鄂尔多斯市等3个Ⅱ型大城市,乌兰察布市、通辽市、乌海市等3个中等城市,巴彦淖尔市、呼伦贝尔市、乌兰浩特市、锡林浩特市、满洲里市等5个Ⅰ型小城市,霍林郭勒市、二连浩特市、丰镇市、根河市、额尔古纳市、牙克石市、扎兰屯市、阿尔山市、巴彦浩特镇等9个Ⅱ型小城市和67个小城镇组成的自治区城镇规模等级体系。
促进大中小城市和小城镇合理分工、功能互补、协同发展,到2035年,内蒙古自治区常住人口城镇化率达72%(以城区常住人口为统计口径)。
以城镇开发建设现状为基础,综合考虑资源承载能力、人口分布、经济布局、城乡统筹、城镇发展阶段和发展潜力,框定总量、限定容量,防止城镇盲目扩张和无序蔓延,促进城镇发展由外延扩张向内涵提升转变,优化城镇生产、生活、生态布局形态和功能结构,坚持“以人定房、以房定地”原则,对接群众刚性和改善性居住需求,加强保障性住房用地保障,促进职住平衡,统筹区域步道等城镇绿道空间,推动形成城镇集约高效、宜居适度,边界外山清水秀、开敞舒朗的国土空间格局。合理确定中心城区、中心城镇、其他建制镇和依法合规设立的各类开发区的城镇建设用地规模。
城镇开发边界内包括城镇集中建设区、城镇弹性发展区和特别用途区,实行“详细规划+规划许可”的管制方式。
主要用于布局城市、建制镇和新区、开发区等各类城镇集中建设,要加强城市绿线、蓝线、黄线、紫线等控制性要素管控。
可在不突破规划城镇建设用地规模的前提下,对城镇建设用地布局进行适度调整。年度调整原则不超过一次。
原则上禁止任何城镇集中建设行为,实施建设用地总量控制,禁止随意进行城镇集中建设,除市政基础设施、交通物流基础设施、生态修复工程、必要的配套及游憩设施外,原则上不得新增其他城镇建设用地。涉及的山体、水体、保护地应分别纳入山体、水体、自然保护区名录进行专项管理。在对生态、人文环境不产生破坏的前提下,可适度开展休闲、科研、教育等相关活动,为城镇居民提供生态、人文景观服务。
严格实行建设用地总量与强度双控,强化城镇开发边界对开发建设行为的刚性约束作用,同时考虑城镇未来发展的不确定性,适当增加布局弹性,科学预留一定比例的留白区,为长远发展谋划预留战略空间,增加城市发展弹性。城市化地区着重保障城镇和经济发展,满足人口集聚增长需要。
分层有序利用地下空间,促进地下地上空间资源的综合开发。结合地下空间资源,统筹优化人防设施布局,形成平战结合的城市地下防护空间体系。严格地下空间资源管理,划定重点地下空间管控区域。严禁在文物保护单位、大遗址等区域开展地下空间开发利用。
强化省际协同,加强流域上下游空间联动综合整治,开展干支流、左右岸的整体保护开发、修复利用,提升区域整体保护系统治理水平,推动黄河流域生态协同治理。
落实黄河流域生态保护和高质量发展战略,协同推动黄河流域矿区污染治理和生态修复。完善水沙调控机制,推动河道和滩区一体治理,加强水环境、水生态、沙漠沙地、水土流失和点面源污染等综合治理,推动黄河粗泥沙集中来源区拦沙工程、乌兰木伦河流域综合治理工程。统筹推进库布其、腾格里、乌兰布和、毛乌素等沙漠沙地防治,加强乌海及周边地区历史遗留废弃矿山治理和乌梁素海、岱海等脆弱生态系统修复治理,大力建设沿黄生态带。
黄河流域内蒙古段,既是生态保护重要区,也是内蒙古自治区高质量发展的核心区域。保障集宁-大同、包头-银川、包头-鄂尔多斯-榆林等高铁建设用地空间,着力提升呼包鄂乌一体化发展区域综合经济实力、资源配置能力、贸易枢纽功能等,加强与周边省区协调联动发展能力,重点推动区域基础设施一体化发展,促进特色产业联动开发,加大绿色产品供给,推动黄河流域内蒙古段生态保护和高质量发展。
分区分段确定功能定位和保护目标,推进资源节约集约利用,实施乌海及周边地区生态环境综合治理,加强生态环境保护,强化国土综合整治和生态修复,大力实施国土绿化行动,确保黄河水质有序改善、生态系统良性循环,推进黄河安澜,保护、传承、弘扬黄河文化,推动黄河流域高质量发展。
建设智慧国土,科学布局支撑数字化发展的基础网络体系空间,加快高速、移动、安全等信息基础设施建设,保障5G、物联网、工业互联网、智慧广电等通信网络基础设施空间需求,提升农村牧区、沿边地区通信网络基础设施水平。
保障呼包鄂乌一体化发展区域、赤峰市、通辽市“双子星”区域中心城市和科技创新平台开展大数据、云计算、智能计算等基础设施建设的空间需求。支持新型基础设施与传统基础设施融合发展,支持5G、人工智能、大数据、智慧广电等技术与交通、能源、水利、医疗、教育、城市等创新融合基础设施建设。
加强黄河分凌、分洪应急工程体系建设。保障黄河、西辽河、嫩江流域及主要河流干线堤防建设用地需求,提高重大支流及重点河段防洪能力,推进水库、水闸除险加固及中小河流的重要河段治理工程建设,提高防洪排涝能力。
加强交通、水利、能源、环境、通信、防灾减灾等专项规划与国土空间规划衔接,在国土空间规划“一张图”上统筹各相关专项领域的空间需求,协调项目选址、布局和空间规模,优化空间结构、功能和发展模式,优先保障国防军工、人民防空等国家安全基础设施建设空间需求,强化周边安全距离管控,为建立布局合理的应急避难场所体系和人员防护体系提供空间保障,逐步构建现代化基础设施空间保障体系。
保障国家、自治区重大基础设施建设,合理避让永久基本农田、生态保护红线、饮用水水源保护区、自然灾害高风险区等区域,降低工程对自然生态空间的分割和环境影响,加强军事设施保护工作。强化交通、水利、能源、环境、通信、防灾减灾等基础设施的空间统筹,预留基础设施廊道空间,优化基础设施网络和布局形态,确保基础设施建设线位、点位等空间资源有效预留。
可点此查看原文:《内蒙古自治区国土空间规划(2021—2035年)》
另附:
国务院关于《天津市国土空间总体规划(2021—2035年)》的批复

天津市人民政府、自然资源部:
你们关于报请批准《天津市国土空间总体规划(2021—2035年)》的请示收悉。现批复如下:
一、原则同意自然资源部审查通过的《天津市国土空间总体规划(2021—2035年)》(以下简称《规划》)。《规划》是天津市空间发展的指南、可持续发展的空间蓝图,是各类开发保护建设活动的基本依据,请认真组织实施。
天津市是直辖市之一,我国重要的中心城市,国家历史文化名城,现代海洋城市,国际性综合交通枢纽城市。《规划》实施要坚持以习近平新时代中国特色社会主义思想为指导,全面贯彻党的二十大和二十届二中、三中全会精神,完整准确全面贯彻新发展理念,坚持以人民为中心,统筹发展和安全,促进人与自然和谐共生,发挥全国先进制造研发基地、北方国际航运核心区、金融创新运营示范区等功能,建设改革开放先行区和社会主义现代化大都市,奋力谱写中国式现代化建设天津篇章。
二、筑牢安全发展的空间基础。到2035年,天津市耕地保有量不低于467.46万亩,其中永久基本农田保护面积不低于409.44万亩;生态保护红线面积不低于1557.77平方千米,其中海洋生态保护红线面积不低于269.43平方千米;城镇开发边界扩展倍数控制在基于2020年城镇建设用地规模的1.3倍以内;单位国内生产总值建设用地使用面积下降不少于40%;大陆自然岸线保有率不低于国家下达任务,其中2025年不低于5.5%;用水总量不超过国家下达指标,其中2025年不超过35.0亿立方米;除国家重大项目外,全面禁止围填海;严格无居民海岛管理。明确自然灾害风险重点防控区域,划定洪涝、地震等风险控制线以及绿地系统线、水体保护线、历史文化保护线和基础设施保护线,落实战略性矿产资源等安全保障空间,全面锚固高质量发展的空间底线。
三、构建支撑新发展格局的国土空间体系。深入实施区域协调发展战略、区域重大战略、主体功能区战略、新型城镇化战略、乡村振兴战略和海洋强国战略,促进形成主体功能明显、优势互补、高质量发展的国土空间开发保护新格局。以推进京津冀协同发展为战略牵引,建立天津滨海新区与北京城市副中心、河北雄安新区协同联动协作机制,服务北京非首都功能疏解,唱好京津“双城记”。积极参与21世纪海上丝绸之路港口网络体系建设,加强与山东半岛城市群、辽中南城市群协调联动,更好服务京津冀协同发展和共建“一带一路”。
四、系统优化国土空间开发保护格局。加快构建区域协调、城乡融合的城镇体系,优化主体功能定位,推动形成多中心、网络化、开放式、集约型城镇发展格局。构建南北联通的生态系统,统筹实施土壤和地下水污染治理,加强重要湿地、近岸海域生态保护修复,筑牢陆海协同的生态安全格局。保障现代都市型农业空间需求,拓展特色优势农产品生产空间,促进现代农业高质量发展。提升城市综合服务能级,完善城市功能结构和空间布局,协调产业布局、综合交通、设施配置和土地使用,保障战略性新兴产业、先进制造业和生产性服务业发展空间需求。
统筹安排公共服务设施布局,完善城乡生活圈,促进职住平衡;合理布局与生活、生产空间相融合的蓝绿开放空间系统,创造优良人居环境,营造更加宜业宜居宜乐宜游的人民城市。加快建设京津冀世界级港口群和机场群,完善多向联通、多式联运的对外对内通道,提升中心城区绿色交通出行比例,建设安全便捷、绿色低碳的城市综合交通体系。积极稳步推进“平急两用”公共基础设施建设,优化防灾减灾救灾设施区域布局,提高国土空间安全韧性。统筹水利、能源、环境、通信、国防等基础设施空间,加强各类空间复合利用,构建现代化基础设施体系。
严格开发强度管控,提高土地利用效率,统筹地上地下空间利用,有序实施城市有机更新和土地综合整治。彰显城乡自然与文化特色,健全文化遗产与自然遗产空间保护机制,强化文化遗产与自然遗产整体保护和系统活化利用,加强大运河(天津段)、黄崖关长城等世界遗产以及红色文化遗产保护。塑造城市特色风貌,加强对城市建筑高度、体量、色彩等空间要素的管控引导,构建文化资源、自然资源、景观资源整体保护的空间体系。
五、维护规划严肃性权威性。《规划》是对天津市国土空间作出的全局安排,是全市国土空间保护、开发、利用、修复的政策和总纲,必须严格执行,任何部门和个人不得随意修改、违规变更。按照定期体检和五年一评估的要求,健全各级各类国土空间规划实施监测评估预警机制,将规划评估结果作为规划实施监督考核的重要依据。建立健全规划监督、执法、问责联动机制,实施规划全生命周期管理。
六、做好规划实施保障。天津市人民政府要加强组织领导,明确责任分工,健全工作机制,完善配套政策措施。做好《规划》印发和公开,强化社会监督。依据经批准的总体规划编制专项规划和详细规划,依据详细规划核发规划许可。加强城市设计方法运用,提高国土空间规划编制水平。建立国土空间相关专项规划统筹管理制度,强化对各专项规划的指导约束。统筹国土空间开发保护,在国土空间规划“一张图”上协调解决矛盾问题。建立健全国土空间规划委员会制度,发挥对国土空间规划编制实施管理的统筹协调作用。按照“统一底图、统一标准、统一规划、统一平台”的要求,完善国土空间规划“一张图”系统和国土空间基础信息平台,建设国土空间规划实施监测网络,提高空间治理数字化水平。自然资源部要会同有关方面根据职责分工,密切协调配合,加强指导、监督和评估,确保实现《规划》确定的各项目标和任务。各有关部门要坚决贯彻党中央、国务院关于“多规合一”改革的决策部署,不在国土空间规划体系之外另设其他空间规划。《规划》实施中的重大事项要及时请示报告。
国务院
2024年8月9日
(此件公开发布)
因字数限制,无法列举其他省份全部内容,查看全部:
-
《浙江省国土空间规划(2021-2035年)》.pdf -
《贵州省国土空间规划(2021-2035年)》 -
《新疆维吾尔自治区国土空间规划(2021-2035年)》 -
《内蒙古自治区国土空间规划(2021-2035年)》 -
《江苏省国土空间规划(2021-2035年)》 -
《广东省国土空间规划(2021-2035年)》 -
《山东省国土空间规划(2021-2035年)》 -
《江西省国土空间规划(2021-2035年)》 -
《山西省国土空间规划(2021—2035年)》 -
《甘肃省国土空间规划(2021—2035年)》 -
《吉林省国土空间规划(2021—2035年)》 -
《安徽省国土空间规划(2021—2035年)》 -
《四川省国土空间规划(2021—2035年)》 -
《河北省国土空间规划(2021—2035年)》 -
《黑龙江省国土空间规划(2021—2035年)》 -
《青海省国土空间规划(2021—2035年)》 -
《西藏自治区国土空间规划(2021—2035年)》 -
《河南省国土空间规划(2021—2035年)》 -
《重庆市国土空间总体规划(2021—2035年)》 -
《陕西省国土空间规划(2021—2035年)》 -
《辽宁省国土空间规划(2021—2035年)》

2024年新政下:企业合规官、新能源(风电、光伏、储能)项目获取、EPC标杆项目+沙盘演练、XOD模式、民法典、新《公司法》16个专题通知
一、关于举办“《24清标(征)》条文解读、工程造价管理与审计实务重点、EPC计价与结算症结破解&案例、项目管理实践”专题培训班通知 2024年08月23日—28日(23日报到) 地点:成都市 2024年09月06日—11日(06日报到) 地点:南京市
2024年09月24日—29日(24日报到) 地点:长沙市 2024年10月18日—23日(18日报到) 地点:青岛市 2024年10月25日—30日(25日报到) 地点:南宁市 2024年11月07日—12日(07日报到) 地点:深圳市 2024年11月14日—19日(14日报到) 地点:海口市 2024年11月21日—26日(21日报到) 地点:北京市 |
二、关于举办“新时代项目全过程管控能力提升与工程总承包项目管理实战精要”专题培训通知 2024年08月23日—28日(23日报到) 地点:成都市 2024年09月06日—11日(06日报到) 地点:南京市
2024年09月24日—29日(24日报到) 地点:长沙市 2024年10月18日—23日(18日报到) 地点:青岛市 2024年10月25日—30日(25日报到) 地点:南宁市 2024年11月07日—12日(07日报到) 地点:深圳市 2024年11月14日—19日(14日报到) 地点:海口市 2024年11月21日—26日(21日报到) 地点:北京市 |
三、关于举办2024年“全国一级建造师执业资格考试考前培训网络课”的通知
线上、录播畅学班:录播课 线上、私塾集训班:录播课+直播课 实务专业:建筑、市政、公路、机电、水利 |
四、关于举办2024年“全国中级注册安全工程师执业资格考试考前培训网络课”的通知 线上、录播畅学班:录播课 线上、私塾集训班:录播课+直播课 专业:建筑安全、化工安全、其他安全、煤矿安全 |
五、关于举办“国有企业中高层管理赋能与履职能力提升及《国有企业管理人员处分条例》重点解读”专题培训班的通知 2024年08月13日—16日(13日报到) 地点:西安市 2024年09月06日—09日(06日报到) 地点:珠海市
|
六、关于举办“建筑企业资质管理最新规定研读暨资质管理操作实务”专题培训班的通知 2024年08月21日—23日(21日报到) 地点:武汉市 |
七、关于举办新能源(风电、光伏、储能等)项目获取、开发建设运营全过程管控要点实务培训班通知 2024年08月29日—31日(29日报到) 地点:郑州市 |
八、关于举办“EPC项目全过程精细化管理及风险防范实务专题”培训班的通知
2024年09月22日—24日(22日报到) 地点:青岛市 |
九、关于举办“建设项目全过程造价管控、索赔管理与结算审计风险应对策略”专题培训班的通知 2024年08月25日—27日(25日报到) 地点:北京市 2024年09月22日—24日(22日报到) 地点:杭州市 |
十、关于举办举办以全域资源平衡为导向的开发模式(XOD模式)全流程操作实务专题培训班的通知 2024年08月28日—31日(28日报到) 地点:成都市 2024年09月19日—22日(19日报到) 地点:南京市 |
十一、关于举办“EPC模式下的设计管理、招投标、造价、索赔、审计与项目管理实务暨成本精细化管控与盈利提升”培训班通知 2024年08月23日—28日(23日报到) 地点:成都市 2024年09月06日—11日(06日报到) 地点:南京市
2024年09月24日—29日(24日报到) 地点:长沙市 2024年10月18日—23日(18日报到) 地点:青岛市 2024年10月25日—30日(25日报到) 地点:南宁市 2024年11月07日—12日(07日报到) 地点:深圳市 2024年11月14日—19日(14日报到) 地点:海口市 2024年11月21日—26日(21日报到) 地点:北京市 |
十二、关于举办“工程勘察设计、监理企业发展规划及资质申报筹划、四库一平台、重组、分立实操专题”培训班的通知 |
十三、关于举办“《民法典》合同编-司法解释对建设工程合同管理、法律风控及典型案例专题培训班”的通知
2024年08月29日—31日(29日报到) 地点:成都市 |
十四、关于举办“新《公司法》、《关于进一步完善国有资本经营预算制度的意见》背景下,国有企业重组整合、完善治理、业绩考核及健全市场化机制实务”专题培训班的通知 2024年09月23日—26日(23日报到) 地点:北京市 2024年10月28日—31日(28日报到) 地点:广州市 |
十五、关于举办“企业合规官培训与资质评价”专题培训班的通知 2024年09月17日—22日(17日报到) 地点:北京市 |
十六、新时期EPC项目开发阶段策划与建设阶段管理标杆项目考察研学班——近距离实景感受典型EPC项目 2024年09月06日—07日(05日报到) 地点:杭州市 |
| 以上课程均可根据企业的培训需求,可为企业量身制定内训、考察课程,欢迎来电咨询或加微信索要课题详细版资料。 |
联 系 人:李主任
欢迎咨询预约!
— END —
声明:转载此文是出于传递更多信息之目的,不为商业用途。文字和图片版权归原作者所有,若有来源标注错误或侵犯了您的合法权益,请作者与我们联系,我们将及时更正、删除,谢谢。
声明:转载此文是出于传递更多信息之目的,不为商业用途。文字和图片版权归原作者所有,若有来源标注错误或侵犯了您的合法权益,请作者与我们联系,我们将及时更正、删除,谢谢。
| 2023年全国各省建企中标100强 | |||
| 吉林 | 辽宁 | 黑龙江 | 河北 |
| 北京 | 天津 | 山东 | 山西 |
| 陕西 | 内蒙古 | 甘肃 | 宁夏 |
| 青海 | 新疆 | 西藏 | 河南 |
| 江苏 | 浙江 | 上海 | 安徽 |
| 福建 | 江西 | 湖北 | 湖南 |
| 重庆 | 四川 | 云南 | 贵州 |
| 广西 | 广东 | 海南 | 全国 |
注:全国(未计入港澳台地区)各省建筑施工企业年度百强榜,蓝色为已经发布的省份,点击相关省份(市)即可直接查看。 |
|||
▼关注建筑业观察,获取全国最新建筑政策。

立即关注!

立即关注!



