产业概况
低空经济是以各种有人驾驶和无人驾驶航空器的各类低空飞行活动为牵引,辐射带动相关领域融合发展的综合性经济形态。
广泛体现于第一、第二、第三产业之中,在促进经济发展、加强社会保障、服务国防事业等方面发挥着日益重要的作用。
低空飞行产业则是指通用、警用、海关等各类低空飞行活动,主要由生产作业类、公共服务类、航空消费类等产业构成。
发展阶段
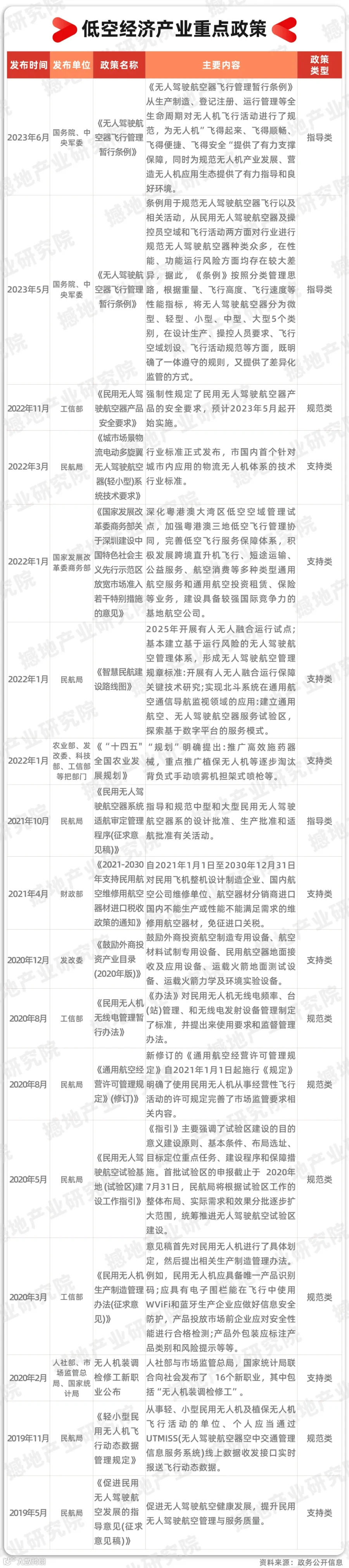
2010年以来,国家为推动低空经济发展先后颁布了一系列政策法规,从2021年2月首次将“低空经济”概念写入国家规划,到2023年12月正式将低空经济定位为战略性新兴产业,从国家层面鼓励推动低空经济发展。
产业布局
低空经济包括低空制造、低空飞行、低空保障和综合服务。低空制造产业是指面向通用、警用、海关和部分军用航空器的研发制造类产业,低空飞行产业是低空经济的核心产业。
截至2023年12月,我国在四川、重庆、上海、广东、河北、辽宁、陕西均有无人机产业集群的分布,其中四川省有自贡航空产业园、中国科技城(北川)通航产业园两个无人机产业集群。
市场规模
数据显示,2022年低空经济对国民经济的综合贡献值约为4000亿元,同比增长29.03%。据产业研究部门预测,2023年我国低空经济规模超5000亿元,2030年有望达到2万亿元。
近年来,中国无人机注册数量快速增长,据统计,目前以深圳为核心的广东省消费级无人机产量占全国的90%以上,工业无人机占据国内60%左右的市场份额,其产值规模超过千亿元以上。
产业图谱
低空经济产业链上游为原材料与核心零部件领域,研发包括各种工业软件,原材料包括钢材、铝合金、高分子材料等,零部件包括芯片、电池、电机等;产业链中游包含无人机、航空器、高端装备、配套产品、低空保障与综合服务;衔接下游需要有飞行审批、空域备案等,通过后的下游应用是低空经济与各种产业的融合。
低空经济产业链相关企业主要分布在北京、上海、江苏与广东地区,北京地区产业链上游有企业钢研高纳与中航协等;产业链中游有企业中国航空;下游有企业百程旅游等。
通用航空是低空经济的主体产业,无人机是低空经济的主导产业。通用航空领域主要企业有中航工业、北大荒、中信海洋与中直股份;无人机领域主要企业有大疆、航空工业与航天彩虹等。
2025年新政下:1-6月份公开课时间计划表
1、关于举办“基于市场化改革背景下的《24清单计算标准》解读与、<清单计价、EPC计价>管理实务暨项目管理及风险控制”高级培训班通知
2025年04月17日—22日(17日报到) 地点:长沙市
2025年04月24日—29日(24日报到) 地点:重庆市
2025年05月15日—20日(15日报到) 地点:北京市
2025年05月23日—28日(23日报到) 地点:成都市
2025年06月19日—24日(19日报到) 地点:昆明市
2025年06月25日—30日(25日报到) 地点:青岛市
2025年07月17日—22日(17日报到) 地点:大连市
2025年07月24日—29日(24日报到) 地点:贵阳市
2、关于举办“DeepSeek智控领航工程项目全流程管控暨项目管理的重难点风险防范及投资控制能力提升”专题培训班的通知
2025年04月17日—22日(17日报到) 地点:长沙市
2025年04月24日—29日(24日报到) 地点:重庆市
2025年05月15日—20日(15日报到) 地点:北京市
2025年05月23日—28日(23日报到) 地点:成都市
2025年06月19日—24日(19日报到) 地点:昆明市
2025年06月25日—30日(25日报到) 地点:青岛市
2025年07月17日—22日(17日报到) 地点:大连市
2025年07月24日—29日(24日报到) 地点:贵阳市
三、关于举办“AI/DeepSeek 赋能安全管理效率提升、助力企业零事故智能化管理、构建全员安全责任制体系”专项研修班的通知
2025年05月21日—25日(21日报到) 地点:杭州市
2025年06月11日—15日(11日报到) 地点:西安市
4、关于举办“推动央国企招标采购与供应链高质量发展,着力提升管控能力、执行规范与联合监督水平”专题培训班通知
2025年04月16日—21日(16日报到) 地点:杭州市
2025年04月22日—27日(22日报到) 地点:重庆市
2025年05月14日—19日(14日报到) 地点:长沙市
2025年05月20日—25日(20日报到) 地点:成都市
2025年05月22日—27日(22日报到) 地点:西安市
2025年06月18日—23日(18日报到) 地点:乌鲁木齐市
2025年06月24日—29日(24日报到) 地点:青岛市
2025年07月16日—21日(16日报到) 地点:呼和浩特市
2025年07月22日—26日(22日报到) 地点:贵阳市
5、关于举办“政府采购三年行动方案解读、质疑投诉处理及招标采购全流程实务”专题培训班的通知
2025年04月22日—27日(22日报到) 地点:重庆市
2025年05月20日—25日(20日报到) 地点:成都市
2025年06月24日—29日(24日报到) 地点:青岛市
2025年07月22日—26日(22日报到) 地点:贵阳市
九、关于举办2024版《建设工程工程量清单计价标准》解读应用暨建设项目全过程造价管控、结算审计与法律风险防范专题培训班的通知
2025年04月17日—19日(17日报到) 地点:西安市
2025年04月24日—26日(24日报到) 地点:杭州市
2025年05月22日—24日(22日报到) 地点:北京市
13、关于举办“新能源项目投资开发及政策解读、风险控制、落地技巧实操技能与新能源EPC项目市场开发培训班”的通知
2025年04月10日—13日(10日报到) 地点:长沙市
2025年05月15日—18日(15日报到) 地点:武汉市
二十二、关于举办“Deep Seek 等 AI 新技术应用暨EPC项目全过程精细化管理协同创效专题培训班”的通知
2025年04月21日—23日(21日报到) 地点:广州市
2025年04月24日—26日(24日报到) 地点:南京市
2025年05月21日—23日(21日报到) 地点:北京市
二十四、关于举办“《住建部加强建设工程企业资质审批管理》深度解析暨企业资质战略规划、合规申报与业绩录入指导”专题培训班的通知
2025年04月21日—23日(21日报到) 地点:北京市
2025年04月23日—25日(23日报到) 地点:成都市
2025年04月25日—27日(25日报到) 地点:武汉市
二十六、关于举办 DeepSeek AI 赋能建设工程造价管理新模式及造价合同疑难点解析专题培训班的通知
2025年04月26日—28日(26日报到) 地点:成都市
关于举办“新能源最新政策解读及投资、建设、施工、运维全业务精细化管控实务与 DeepSeek 赋能提效”专题培训班的通知
联系方式
长按二维码 加微信请注明:专题学习+城市
报名咨询:李林权 13911445864同微信
| 1、关于举办“基于市场化改革背景下的《24清单计算标准》解读与、<清单计价、EPC计价>管理实务暨项目管理及风险控制”高级培训班通知 2025年04月17日—22日(17日报到) 地点:长沙市 2025年04月24日—29日(24日报到) 地点:重庆市 2025年05月15日—20日(15日报到) 地点:北京市 2025年05月23日—28日(23日报到) 地点:成都市 2025年06月19日—24日(19日报到) 地点:昆明市 2025年06月25日—30日(25日报到) 地点:青岛市 2025年07月17日—22日(17日报到) 地点:大连市 2025年07月24日—29日(24日报到) 地点:贵阳市 |
2、关于举办“DeepSeek智控领航工程项目全流程管控暨项目管理的重难点风险防范及投资控制能力提升”专题培训班的通知 2025年04月17日—22日(17日报到) 地点:长沙市 2025年04月24日—29日(24日报到) 地点:重庆市 2025年05月15日—20日(15日报到) 地点:北京市 2025年05月23日—28日(23日报到) 地点:成都市 2025年06月19日—24日(19日报到) 地点:昆明市 2025年06月25日—30日(25日报到) 地点:青岛市 2025年07月17日—22日(17日报到) 地点:大连市 2025年07月24日—29日(24日报到) 地点:贵阳市 |
三、关于举办“AI/DeepSeek 赋能安全管理效率提升、助力企业零事故智能化管理、构建全员安全责任制体系”专项研修班的通知
2025年05月21日—25日(21日报到) 地点:杭州市 2025年06月11日—15日(11日报到) 地点:西安市 |
4、关于举办“推动央国企招标采购与供应链高质量发展,着力提升管控能力、执行规范与联合监督水平”专题培训班通知 2025年04月16日—21日(16日报到) 地点:杭州市 2025年04月22日—27日(22日报到) 地点:重庆市 2025年05月14日—19日(14日报到) 地点:长沙市 2025年05月20日—25日(20日报到) 地点:成都市 2025年05月22日—27日(22日报到) 地点:西安市 2025年06月18日—23日(18日报到) 地点:乌鲁木齐市 2025年06月24日—29日(24日报到) 地点:青岛市 2025年07月16日—21日(16日报到) 地点:呼和浩特市 2025年07月22日—26日(22日报到) 地点:贵阳市 |
5、关于举办“政府采购三年行动方案解读、质疑投诉处理及招标采购全流程实务”专题培训班的通知 2025年04月22日—27日(22日报到) 地点:重庆市 2025年05月20日—25日(20日报到) 地点:成都市 2025年06月24日—29日(24日报到) 地点:青岛市 2025年07月22日—26日(22日报到) 地点:贵阳市 |
九、关于举办2024版《建设工程工程量清单计价标准》解读应用暨建设项目全过程造价管控、结算审计与法律风险防范专题培训班的通知 2025年04月17日—19日(17日报到) 地点:西安市 2025年04月24日—26日(24日报到) 地点:杭州市 2025年05月22日—24日(22日报到) 地点:北京市 |
13、关于举办“新能源项目投资开发及政策解读、风险控制、落地技巧实操技能与新能源EPC项目市场开发培训班”的通知
2025年04月10日—13日(10日报到) 地点:长沙市 2025年05月15日—18日(15日报到) 地点:武汉市 |
二十二、关于举办“Deep Seek 等 AI 新技术应用暨EPC项目全过程精细化管理协同创效专题培训班”的通知
2025年04月21日—23日(21日报到) 地点:广州市 2025年04月24日—26日(24日报到) 地点:南京市 2025年05月21日—23日(21日报到) 地点:北京市 |
二十四、关于举办“《住建部加强建设工程企业资质审批管理》深度解析暨企业资质战略规划、合规申报与业绩录入指导”专题培训班的通知 2025年04月21日—23日(21日报到) 地点:北京市 2025年04月23日—25日(23日报到) 地点:成都市 2025年04月25日—27日(25日报到) 地点:武汉市 |
二十六、关于举办 DeepSeek AI 赋能建设工程造价管理新模式及造价合同疑难点解析专题培训班的通知 2025年04月26日—28日(26日报到) 地点:成都市 |
关于举办“新能源最新政策解读及投资、建设、施工、运维全业务精细化管控实务与 DeepSeek 赋能提效”专题培训班的通知 |
联系方式
欢迎咨询预约!

— END —
声明:转载此文是出于传递更多信息之目的,不为商业用途。文字和图片版权归原作者所有,若有来源标注错误或侵犯了您的合法权益,请作者与我们联系,我们将及时更正、删除,谢谢。
声明:转载此文是出于传递更多信息之目的,不为商业用途。文字和图片版权归原作者所有,若有来源标注错误或侵犯了您的合法权益,请作者与我们联系,我们将及时更正、删除,谢谢。
| 2024年全国各省建企中标100强 | |||
| 吉林 | 辽宁 | 黑龙江 | 河北 |
| 北京 | 天津 | 山东 | 山西 |
| 陕西 | 内蒙古 | 甘肃 | 宁夏 |
| 青海 | 新疆 | 西藏 | 河南 |
| 江苏 | 浙江 | 上海 | 安徽 |
| 福建 | 江西 | 湖北 | 湖南 |
| 重庆 | 四川 | 云南 | 贵州 |
| 广西 | 广东 | 海南 | 全国 |
注:全国(未计入港澳台地区)各省建筑施工企业年度百强榜,蓝色为已经发布的省份,点击相关省份(市)即可直接查看。 |
|||
▼关注建筑业观察,获取全国最新建筑政策。
立即关注!
立即关注!

