关
注
低
空
感谢关注,祝您前程似锦,成就非凡
中国能建积极响应国家低空经济发展规划,发布了《2025低空经济产业发展报告》。
中国能建即中国能源建设集团有限公司,2011 年成立,是国资委监管的中央企业。其业务广泛,为能源电力、基础设施等行业提供全产业链服务,涵盖规划咨询、勘察设计、工程建设等多个环节。技术实力雄厚,在特高压、核电等领域成果显著。在国内外市场成绩突出,连续多年进入世界 500 强。还积极践行 “三新” 能建战略,推动企业高质量发展 。
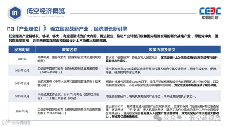
01 报告主要内容
该报告主要围绕低空经济展开,涵盖产业概览、发展现状与趋势、产业龙头企业、发展建议等方面内容。
(1)低空经济概览
低空经济是依托低空空域资源,以通用航空产业为主导的综合性经济形态,产业链包括上游基础设施、中游制造、下游运营及服务。国家高度重视,出台多项政策推动其成为新兴战略产业。
(2)发展现状与趋势
市场规模:2023 年中国低空经济规模达 5059.5 亿元,增速 33.8%,2026 年有望破万亿,2030 年或超 2 万亿,飞行器制造和运营服务贡献大,基础设施和保障潜力待挖掘。
低空保障:空域管理放宽,航路航线规划推进,通用机场数量增长但仍有提升空间。
低空制造:无人机主导市场,2023 年规模超千亿。eVTOL 量产加速,有多种构型,但电池技术有待突破,固态电池、氢燃料电池是发展方向。
低空运营:目前以无人机应用为主,未来将进入 “进城载人” 阶段,eVTOL 适航取证后商业化将加速。
区域发展格局:深京沪领先,成都、西安、沈阳等城市加速布局,成都高新区引入企业、打造平台推动低空经济发展。
(3)产业龙头企业
大疆在无人机领域占主导,提供多行业解决方案;亿航智能的 eVTOL 获适航证,开展多地合作;小鹏汇天跨界研发飞行汽车;莱斯信息是空管系统龙头,助力地方低空经济建设。
(4)发展建议
中国能建自身发展:在低空保障方面打造绿色机场;低空制造关注园区投资,拓展电池产业;低空运营探索多领域应用及投资。
以青岛为例的发展策略:加强政策支持,完善基础设施,建设产业园,打造应用场景,发展低空服务产业。
02 报告全文
声明:转载此文是出于传递更多信息之目的,不为商业用途。文字和图片版权归原作者所有,若有来源标注错误或侵犯了您的合法权益,请作者与我们联系,我们将及时更正、删除,谢谢。
扫码二维码立即报名(请备注“低空经济“)
报名咨询,长按识别二维码
李林权老师:13911445864同微信
添加微信咨询: A01082939129
中国低空经济产业创新经营(领航六期)培育计划
对象:总经理,董事长,各部门负责人等。
地点:清华科技园
学费:39800元(包含培训教材、参访证书费用)
报名:13911445864 李老师

