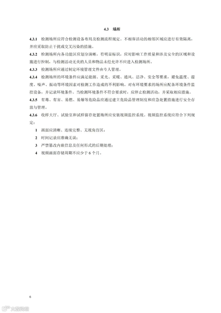
近期,住房城乡建设部组织中国建筑标准设计研究院有限公司等单位起草了行业标准《建设工程质量检测管理标准(征求意见稿)》(以下简称《征求意见稿》),并于近日向社会公开征求意见。征求意见截止时间为2025年5月30日。
《征求意见稿》包括总则、术语、基本规定、活动管理、运营管理、附录、本标准用词说明以及引用标准名录,适用于建设工程质量检测活动能力要求和技术要求。
原文如下
住房城乡建设部办公厅关于
行业标准《建设工程质量检测
管理标准(征求意见稿)》
公开征求意见的通知
根据《住房城乡建设部关于印发2025年工程建设规范标准编制及相关工作计划的通知》(建标函〔2025〕18号),我部组织中国建筑标准设计研究院有限公司等单位起草了行业标准《建设工程质量检测管理标准(征求意见稿)》(见附件)。现向社会公开征求意见。有关单位和公众可通过以下途径和方式提出反馈意见:
1.电子邮箱:yanx@cbs.com.cn。
2.通信地址:北京市海淀区首体南路9号主语国际2号(邮政编码:100044)
意见反馈截止时间为2025年5月30日。
附件:建设工程质量检测管理标准(征求意见稿)
住房城乡建设部办公厅
2025年4月25日
附件
扫码二维码立即报名(请备注“新能源产业“)
报名咨询,长按识别二维码
李林权老师:13911445864同微信
2025年06月19日—24日(19日报到) 地点:昆明市 2025年06月25日—30日(25日报到) 地点:青岛市 2025年07月17日—22日(17日报到) 地点:大连市 2025年07月24日—29日(24日报到) 地点:贵阳市 |
2、关于举办“DeepSeek智控领航工程项目全流程管控暨项目管理的重点风险防范及投融资控制能力提升”专题培训班通知 2025年06月19日—24日(19日报到) 地点:昆明市 2025年06月25日—30日(25日报到) 地点:青岛市 2025年07月17日—22日(17日报到) 地点:大连市 2025年07月24日—39日(24日报到) 地点:贵阳市 |
4、关于举办“推动央国企招标采购与供应链高质量发展,着力提升管控能力、执行规范与联合监督水平”专题培训班通知 |
5、关于举办“政府采购三年行动方案解读、质疑投诉处理及招标采购全流程实务”专题培训班的通知 |
七、关于举办“新能源项目(风电、光伏、储能、氢能)全流程市场开发及全电量市场化运营策略全景解析”培训班的通知 2025年06月19日—21日(19日报到) 地点:成都市 2025年07月10日—12日(10日报到) 地点:上海市 |
十三、关于举办“PPP存量项目建设、运营疑难杂症处理实务专题培训班”的通知 2025年06月27日—29日(27日报到) 地点:青岛市 2025年07月25日—27日(25日报到) 地点:成都市 |
| 二十、关于举办“战略新型产业市场机遇、投融盈模式分析全域土地综合整治项目实施路径操作实务”专题培训班的通知
2025年06月26日—29日(26日报到) 地点:青岛市 2025年07月25日—28日(25日报到) 地点:深圳市 |
二十二、关于举办“Deep Seek 等 AI 新技术应用暨EPC项目全过程精细化管理协同创效专题培训班”的通知 2025年06月25日—27日(25日报到) 地点:青岛市 |
二十四、关于举办“2025年超长期特别国债“两重”“两新”、专项债券、中央预算内投资资金、全域土地综合整治、政策性银行贷款项目谋划高效”研修班的通知 2025年04月23日—25日(23日报到) 地点:成都市 2025年04月25日—27日(25日报到) 地点:武汉市 |
二十五、关于举办“DeepSeek应用下的项目总工技术全流程管控效率提升”培训班的通知 2025年04月19日—24日(19日报到) 地点:昆明市 2025年04月25日—30日(25日报到) 地点:青岛市 |
二十六、关于举办 DeepSeek AI 赋能建设工程造价管理新模式及造价合同疑难点解析培训班的通知 2025年05月28日—30日(28日报到) 地点:成都市 |
联系方式
— END —
声明:转载此文是出于传递更多信息之目的,不为商业用途。文字和图片版权归原作者所有,若有来源标注错误或侵犯了您的合法权益,请作者与我们联系,我们将及时更正、删除,谢谢。
声明:转载此文是出于传递更多信息之目的,不为商业用途。文字和图片版权归原作者所有,若有来源标注错误或侵犯了您的合法权益,请作者与我们联系,我们将及时更正、删除,谢谢。
| 2024年全国各省建企中标100强 | |||
| 吉林 | 辽宁 | 黑龙江 | 河北 |
| 北京 | 天津 | 山东 | 山西 |
| 陕西 | 内蒙古 | 甘肃 | 宁夏 |
| 青海 | 新疆 | 西藏 | 河南 |
| 江苏 | 浙江 | 上海 | 安徽 |
| 福建 | 江西 | 湖北 | 湖南 |
| 重庆 | 四川 | 云南 | 贵州 |
| 广西 | 广东 | 海南 | 全国 |
注:全国(未计入港澳台地区)各省建筑施工企业年度百强榜,蓝色为已经发布的省份,点击相关省份(市)即可直接查看。 |
|||
▼关注建筑业观察,获取全国最新建筑政策。
立即关注!
立即关注!

