来源:自然资源部、国务院、各省政府官网,整理:度川管理研究部,转载请注明!
日前,中共中央 国务院发布的《关于推动城市高质量发展的意见》,提出:有序推动城市群一体化和都市圈同城化发展。
发展组团式、网络化的现代化城市群和都市圈,构建布局合理的现代化城市体系。
支持京津冀、长三角、粤港澳大湾区城市群打造世界级城市群,推动成渝地区双城经济圈、长江中游城市群等成为高质量发展增长极,增强中西部和东北的城市群、都市圈对区域协调发展的支撑作用,促进城市间定位错位互补、设施互联互通、治理联动协作。
这一城市群和都市圈的发展理念与全国国土空间规划下的是一盘棋,截至目前,全国除了北、上之外29个省市区均已正式印发省级国土空间规划,此外还有长江经济带—长江流域、黄河流域、京津冀国土空间规划已获批。
除此之外,还有已获批的3部规划分别为长江经济带—长江流域、黄河流域、京津冀国土空间规划,后两部还未印发,度川管理研究部将持续跟进更新。
本篇重点说说已经印发的《长江经济带—长江流域国土空间规划(2021—2035年)》,影响重大。
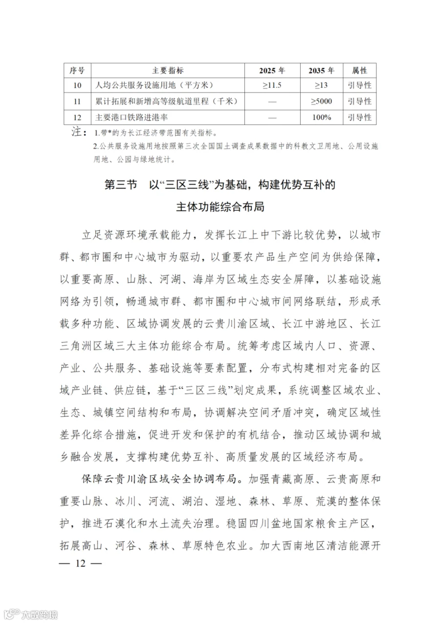
此规划范围包括长江经济带11个省(市)全域,以及《长江保护法》规定的长江流域其他8省(区、市)的相关县级行政区域,共计1173个县级行政区域。规划范围包括陆域国土和内水、领海。其中,陆域面积240万平方公里(后附规划范围详细表格)。规划期限为2021年至2035年。

强化长江经济带范围内城市群、都市圈和中心城市网络联结。支持建设沿江、呼南等高速铁路主通道,保障长三角、长江中游、成渝地区双城经济圈与京津冀、珠三角城市群间多径路的高速铁路通道空间需求。
支持打通兰(西)广等西部纵向高铁通道。
保障长三角、长江中游、成渝地区双城经济圈高速公路等拥堵瓶颈路段扩容改造和分流路线建设。
巩固上海、成都和重庆国际航空枢纽地位,保障长三角和成渝世界级机场群建设,提升昆明国际航空枢纽功能,支持建设合肥、鄂州国际专业性货运枢纽,增强武汉、长沙、南昌机场枢纽功能,促进长江上、中、下游机场群协调发展。提升国家综合交通枢纽城市集聚辐射能力,围绕产业空间布局,推进一体化衔接程度高的综合客货运枢纽建设。
促进武汉、长沙、南昌都市圈轨道交通发展。
优化长江水运设施网络布局,增强长三角高等级航道网干支联动效能,保障京杭运河航道、淮河干线及出海航道、引江济淮航运工程建设空间。
完善长江口航道体系,畅通中下游干线航道,加强上游和支流航道建设与生态环境保护的空间协调。研究采用经济、管理等手段,推动水运环境成本内部化,进一步加强航运环境保护,推动绿色发展。
以上海国际航运中心为龙头,保障江海直达、江海联运配套港口设施建设空间。支持建设上海、宁波舟山、南京、武汉、重庆等集装箱枢纽港后方的铁路货运通道,提升沿江、沿海主要港口铁路进港率,保障重要港区新建集装箱、大宗干散货作业区同步规划建设进港铁路。
支持在成都、重庆、昆明、武汉、长沙等城市建设以铁路为核心的内陆港,发挥中欧班列集结中心集聚辐射作用。发挥武汉港区域枢纽作用,加强与长沙、宜昌、荆州、岳阳、黄石、九江、南昌等港口协作,提高对周边区域辐射带动作用。
提升港口资源集约节约利用,引导江苏、湖北、四川、重庆等省份深化沿江港口资源整合,支持现有码头提质升级。
统筹过江通道布局,在严格保护长江干线沿线生态环境,统筹和合理避让生态保护红线、耕地和永久基本农田保护红线,以及航道保护范围、禁限航区、港口岸线前提下,支持长江沿线省市跨江、拥江协同发展。
保障沿江铁路建设和扩能空间,扩大沿江铁路货运能力,释放沪汉蓉通道能力,支持长荆、铜九、宁芜等铁路扩能改造。
保障沿江油气运输通道网络建设空间,降低油气运输对航运依赖,支持加快川气东送二线建设,研究论证武汉至重庆成品油运输通道。
提高三峡枢纽综合通过能力,保障江北翻坝高速公路、江南/江北翻坝铁路建设空间。
推进南水北调后续工程高质量发展,支持中线引江补汉工程建设,加快东线后续工程可研前期工作,深化西线工程前期论证,重点保障引江济淮、滇中引水、引汉济渭等引调水工程建设。
以城市群、都市圈、中心城市和农产品主产区为重点,支持建设和升级改造一批重大引调水工程、重点水源工程、大中型灌区,提升城乡一体的多水源保障能力,形成多渠道多水源保障格局。加强长江上游控制性水利水电工程水资源统一调度,推进成渝地区双城经济圈水资源优化配置、水生态同保共建、水灾害联防联控。
统筹水电开发与生态保护,优化中西部水电资源开发利用布局,支持建设金沙江、雅砻江、大渡河、乌江等流域清洁能源基地。
保障中缅油气管道、川气东送二线油气管道、哈密至重庆特高压通道、金沙江上游外送特高压输电通道、川渝特高压交流工程、白鹤滩至华东特高压输电通道等能源输送通道空间,强化对城市群、都市圈能源供给。
保障战略性矿产资源开发空间,加大长江流域能源资源基地和国家规划矿区建设,支持绿色勘查、绿色开发。
建设长宁—威远、涪陵国家级页岩气示范区,依托四川盆地地下储气库库址资源,建设西南天然气储备基地。
在云贵高原地区、高山峡谷地区,拓展太阳能、风能等可再生能源开发、运输通道空间。在长江中下游地区,有效衔接城市功能布局,加大分布式能源、江水源热泵和储蓄能等空间保障。在具备条件的地区积极安全有序发展核电,保障核电工程建设用地,保护好极为稀缺的核电厂址资源。
以流域为单元,保障由水库、河道及堤防、分蓄滞洪区组成的现代化防洪工程体系建设空间,增强洪涝灾害防御能力,确保城市群、重要城市、重要基础设施防洪安全。
加快长江干支流及洞庭湖、鄱阳湖、太湖等大江大湖治理,加强堤防达标建设与提质升级,保持河道畅通和河势稳定,全面提高河道泄洪能力。
完成对县级以上城市、人口密集城镇以及集中成片农田平坝等河段,主要支流、湖泊、圩垸等新建(加固)堤防护岸工程达标建设。
支持流域控制性水库工程建设,保障上游渠江、沱江,中游清江水系,下游水阳江、青弋江等支流控制性枢纽建设,提高洪水调蓄能力。
加快蓄滞洪区工程与安全建设,强化蓄滞洪区土地利用、产业引导、人口规模管控。开展洲滩民垸分类治理。充分考虑气候变化引发的极端天气影响和防洪形势变化,科学提高长江流域防洪工程标准。支持水库群等水工程联合调度,发挥防洪工程体系整体优势。
明确地质灾害重点防控区域,在滇西川西藏东横断山区、川南滇东北黔东黔西高山峡谷区、桂北黔南粤西北中山区、湘东南赣西中低山区、浙闽粤赣皖低山丘陵区、长江中上游三峡库区、陇南陕南川北秦岭大巴山区等地质灾害高易发区,限制新建项目,无法避让的,必须采取工程防治措施;避让地质灾害极高风险区和高风险区等不适宜城镇建设区域,确实无法避让的应当充分论证并说明理由,明确减缓不良影响的措施,引导提升国土空间安全韧性。
严格执行地质灾害易发区内工程建设项目地质灾害危险性评估制度,并根据评估结果落实防灾措施或配套实施相关防护工程,实现地质灾害风险源头预防。完善地质灾害调查评价、监测预警、综合治理、能力建设综合防治体系建设。
按照“宜治则治、宜搬则搬”原则,科学实施地质灾害工程治理和避险搬迁。充分考虑气候变化引发的极端天气影响和地质灾害趋势,科学提高长江流域地质灾害防御工程标准。全面提高基层防灾减灾能力和风险防御、应急处突水平。
推进地震、洪涝、地质灾害、沿海风暴潮、极端气候事件等自然灾害综合防治体系建设,提高基础设施安全性、可靠性,增强城市应对强降雨引发的洪涝灾害能力,提升应对气候灾害能力和韧性。构建区域型、分布式、网络化的应急设施、防灾减灾救灾设施和救援设施体系。
原文如下:
声明:转载此文是出于传递更多信息之目的,不为商业用途。文字和图片版权归原作者所有,若有来源标注错误或侵犯了您的合法权益,请作者与我们联系,我们将及时更正、删除,谢谢。
扫二维码立即报名(请务必备注“ 新能源产业班 “)
报名咨询,长按识别二维码
李林权老师:13911445864同微信
扫二维码立即报名(请务必备注“ 人工智能产业班 “)
报名咨询,长按识别二维码
李老师:13911445864同微信
扫二维码立即报名(请务必备注“ 低空经济产业班 “)
报名咨询,长按识别二维码
李老师:13911445864同微
(扫码加微请备注:劳动用工)
报名咨询,长按识别二维码
李老师:13911445864同微
扫二维码立即报名(请务必备注“ 低空经济产业班 “)
报名咨询,长按识别二维码
李老师:13911445864同微
报名咨询,长按识别二维码
李老师:13911445864同微
报名咨询,长按识别二维码
李老师:13911445864同微
2025年专题公开课链接:
2025年专题公开课链接:
一、关于举办“《24清单计价标准》解析应用与EPC造价管控暨 AI 领航建设项目智慧管理能力提升”高级研修班通知
二、关于举办“AI 赋能管理创新项目降本增效暨建设项目全流程智慧管理及投资控制能力提升”高级研修班通知
十三、“城更红利如何变现”——关于举办2026抢政策资金·储优质项目·解码城市更新投融资高质量发展实战研讨班的通知
— END —
2024年全国各省建企中标100强
吉林
辽宁
黑龙江
河北
北京
天津
山东
山西
陕西
内蒙古
甘肃
宁夏
青海
新疆
西藏
河南
江苏
浙江
上海
安徽
福建
江西
湖北
湖南
重庆
四川
云南
贵州
广西
广东
海南
全国
注:全国(未计入港澳台地区)各省建筑施工企业年度百强榜,蓝色为已经发布的省份,点击相关省份(市)即可直接查看。
▼关注建筑业观察,获取全国最新建筑政策。
▲长按二维码“识别”关注。
— END —
2024年全国各省建企中标100强
吉林
辽宁
黑龙江
河北
北京
天津
山东
山西
陕西
内蒙古
甘肃
宁夏
青海
新疆
西藏
河南
江苏
浙江
上海
安徽
福建
江西
湖北
湖南
重庆
四川
云南
贵州
广西
广东
海南
全国
注:全国(未计入港澳台地区)各省建筑施工企业年度百强榜,蓝色为已经发布的省份,点击相关省份(市)即可直接查看。
▼关注建筑业观察,获取全国最新建筑政策。
| 2024年全国各省建企中标100强 | |||
| 吉林 | 辽宁 | 黑龙江 | 河北 |
| 北京 | 天津 | 山东 | 山西 |
| 陕西 | 内蒙古 | 甘肃 | 宁夏 |
| 青海 | 新疆 | 西藏 | 河南 |
| 江苏 | 浙江 | 上海 | 安徽 |
| 福建 | 江西 | 湖北 | 湖南 |
| 重庆 | 四川 | 云南 | 贵州 |
| 广西 | 广东 | 海南 | 全国 |
注:全国(未计入港澳台地区)各省建筑施工企业年度百强榜,蓝色为已经发布的省份,点击相关省份(市)即可直接查看。 |
|||
▼关注建筑业观察,获取全国最新建筑政策。
▲长按二维码“识别”关注。
![]()
▲长按二维码“识别”关注。

