课程推荐:二十二、城市更新政策解读、顶层设计、实战案例精讲与超长期特别国债、专项债、中央预算内资金项目谋划及资金争取专题培训班的通知 3月25-27日 成都市
课程推荐:二十三、关于举办新质生产力赋能零碳园区建设暨新型电力系统投建营模式创新分享研讨会的通知 3月26-28日 北京市
个人收入低于1000元/次,无需缴纳增值税!
增值税起征点调整,适用对象也从个人扩大到“小规模纳税人”,包含自然人、个体户和小规模!
核心规则简单易懂:
1.按期纳税起征点:以月为计税期间的,月销售额10万元以下免征;以季度为计税期间的,季度销售额30万元以下免征;
2.按次纳税起征点:从原500元提高至1000元/日次,一日内多次应税交易按日合并核算,灵活就业、打零工人群(授课、撰稿、外卖等)单次收入低于1000元的,无需缴税;
3.计税规则:销售额未达起征点全免;达到起征点,按不含税销售额 × 适用征收率全额计算。
举例:个人提供培训服务单日收入850元,免征增值税;若收入1500元,则按1500元为基数计算缴纳增值税。
也就是说,像教授、学者给高校、企业授课的劳务费,低于1000元/日次,将不用缴纳增值税。个人跑外卖、撰稿等打零工低于1000元/日次,也不用缴纳增值税!
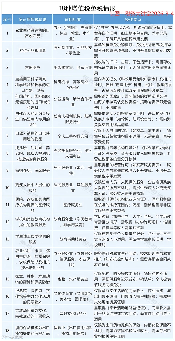
此外,2026年起还有18类情形免征增值税,涵盖农业、医疗、教育等多个领域,是个体经营和各类从业者的重要福利。
(提醒:免征增值税的18种情形已为大家整理在文末,记得收藏哦!)
个体户专属利好!
个人所得税减半征收!
为支持个体工商户发展,个税减半征收政策延续至2027年12月31日,无门槛享受,所有个体户均可适用:
1.享受主体
所有个体工商户。无论你是开小餐馆、做网店、开理发店,还是从事其他个体经营,只要是个体工商户,就符合这个条件!
2.优惠内容
年应纳税所得额不超过200万元的部分,减半征收个人所得税;该政策可与残疾人、退役军人创业等其他个税优惠叠加享受!
3.适用方式
查账征收、核定征收的个体户均可享受,无额外申请条件。
4.减免税计算公式
减免税额=(经营所得应纳税所得额≤200万元部分的应纳税额 - 其他政策减免税额×该部分所得额÷总经营所得应纳税所得额)×50%
举例:个体户年应纳税所得额8万元(税率10%,速算扣除数1500),同时享受残疾人减免税额2000元。
该个体户减免税额 =[(80000×10%-1500)-2000]×50%=2250(元)
住房交易利好!
同城市换房,个税可退!
财政部、国家税务总局和住房城乡建设部联合发布了一项重磅政策:
1.政策核心
对2026.1.1—2027.12.31期间出售自有住房,并在出售后1年内重新购买住房的纳税人,对其出售现住房时缴纳的个人所得税予以退税!
2.享受条件
☞同一城市:纳税人出售和重新购买的住房应在同一城市范围内;
☞产权关联:出售自有住房的纳税人与新购住房之间须直接相关,应为新购住房产权人或产权人之一。
3.办理方式
向售房时缴纳个税的税务机关,提交售房、购房合同等相关材料,税务机关审核后即可办理退税。
工薪族福利!
年终奖单独计税,延至2027年底!
年终奖单独计税政策延续,2027年底前,工薪族可自主选择计税方式,选对能少缴税:
1.两种计税方式可选
☞单独计税:年终奖收入÷12个月,按月度综合所得税率表算税,适合工资不高、年终奖偏高的人群。
☞合并计税:年终奖并入当年工资薪金,扣除减除费用、专项扣除后按年度税率表算税。
2.关键提醒
一个纳税年度内,每个纳税人仅可使用一次单独计税政策。
案例:居民小梅2025年工资收入36万元,全年基本减除费用6万元,全年可扣除三险一金及专项附加扣除7万元,12月收到年终奖8万元,哪种方式汇算更划算?
方式一:选择单独计算
方式二:选择合并计算
结论:本例题中,小梅选择单独计税最划算。
这样操作,个税多退几千元!
2025年度个税综合所得汇算即将开启,核心是对去年个税多退少补,填全专项附加扣除是多退税的关键,先明确退补税情形,再按要求操作即可:
1.哪些情况可能存在退税呢?
☞年度预缴个税金额 > 实际应缴金额。
☞全年综合所得收入不足6万元,但日常已预缴个税。
☞专项附加扣除未填报/填报不全,未享受足额扣除。
☞因离职、部分月份无收入等,少申报/未申报综合所得。
2.哪些情况可能需要补税呢?
☞年度预缴个税金额低于实际应缴金额。
☞在两个及以上单位任职领薪,预缴时重复扣除5000元/月减除费用。
☞除工资薪金外,有劳务报酬、稿酬等其他收入,未合并申报缴税。
3.退税关键:专项附加扣除能填尽填
子女教育、婴幼儿照护、赡养老人、住房贷款利息 / 租金、继续教育、大病医疗等 7 项专项附加扣除,是个税抵扣的核心,按实际情况完整填报,就能享受足额扣除。
附件资料:
声明:转载此文是出于传递更多信息之目的,不为商业用途。文字和图片版权归原作者所有,若有来源标注错误或侵犯了您的合法权益,请作者与我们联系,我们将及时更正、删除,谢谢!
扫二维码立即报名(请备注“人工智能“)
报名咨询,长按识别二维码
李老师:13911445864同微信

