通用航空 民航局 经营许可证
字数:多图 阅读:25分钟 来源:民航局官网
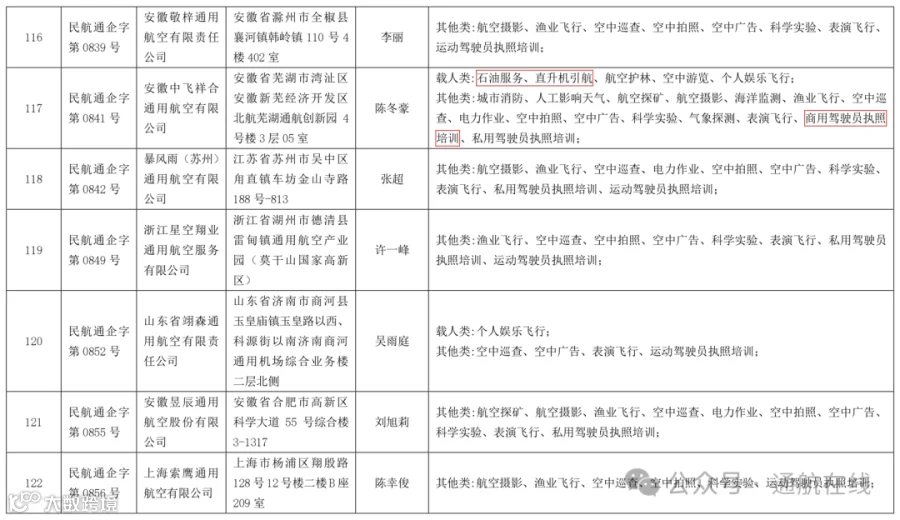
日前,民航局发布2025全国通用航空企业经营许可信息(2025年12月),相关信息截止到2025年12月31日,全国取得通用航空经营许可证的企业共773家(华北149家、东北45家、华东225家、中南161家、西南128家、西北39家、新疆26家)。
一起来看看通航运营企业分布最多的区域——华东地区(225家)。
华东地区是中国经济最发达、开放程度最高、综合竞争力最强的区域之一,包括上海市、江苏省、浙江省、安徽省、福建省、江西省、山东省及台湾省,此处数据统计不含台湾省。
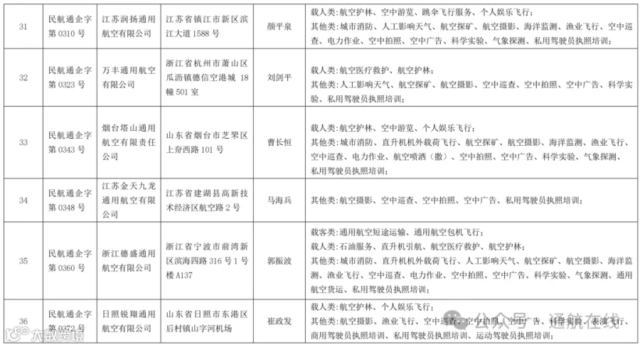
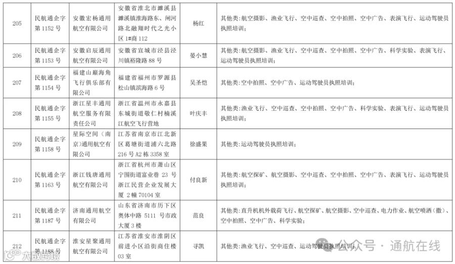
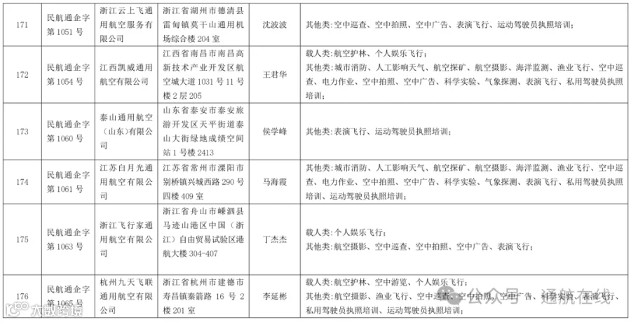
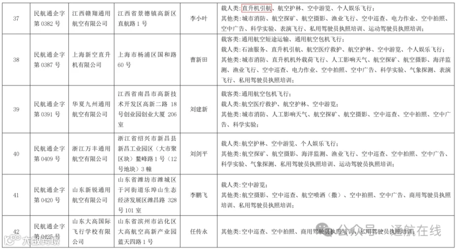
企业名称后标“★”的,表示该企业被局方暂停经营。
经营项目标红框的,表示企业暂未获得该项经营项目对应的运行资质许可或该经营项目的运行资质被局方暂停。
华东地区225家(点击看大图):

字数:多图 阅读:25分钟 来源:民航局官网
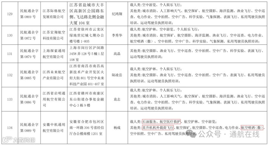
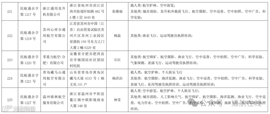
日前,民航局发布2025全国通用航空企业经营许可信息(2025年12月),相关信息截止到2025年12月31日,全国取得通用航空经营许可证的企业共773家(华北149家、东北45家、华东225家、中南161家、西南128家、西北39家、新疆26家)。
一起来看看通航运营企业分布最多的区域——华东地区(225家)。
华东地区是中国经济最发达、开放程度最高、综合竞争力最强的区域之一,包括上海市、江苏省、浙江省、安徽省、福建省、江西省、山东省及台湾省,此处数据统计不含台湾省。
企业名称后标“★”的,表示该企业被局方暂停经营。
经营项目标红框的,表示企业暂未获得该项经营项目对应的运行资质许可或该经营项目的运行资质被局方暂停。
华东地区225家(点击看大图):

声明:转载此文是出于传递更多信息之目的,不为商业用途。文字和图片版权归原作者所有,若有来源标注错误或侵犯了您的合法权益,请作者与我们联系,我们将及时更正、删除,谢谢。
扫码二维码立即报名(请备注“低空经济“)
报名咨询,长按识别二维码
李老师:13911445864同微信

