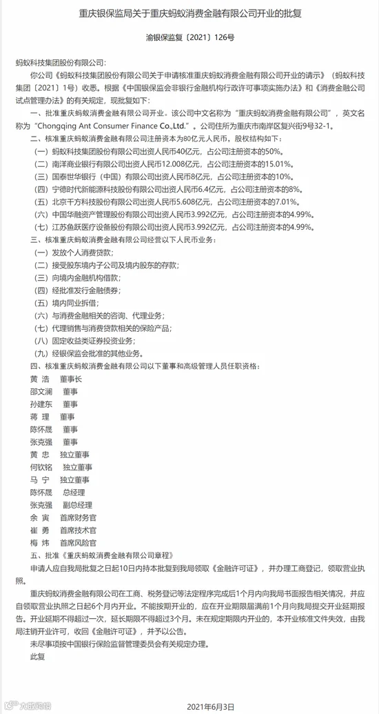
七大股东个个不简单

蚂蚁集团原有的消费信贷业务规模大、客户众多,也包含大量的长尾客户,蚂蚁消费金融公司开业后,蚂蚁集团旗下个人消费信贷业务规模会有所下降,是否会对其长尾客户金融服务的连续性带来不利影响?
部分素材综合自21世纪经济报道、财经五月花、搜狐号@壹号股权、行研学社,转自
推荐关注,这里有新鲜的商业资讯、经典的管理思想、深刻的商业评论……扫描下方二维码即可关注,感谢您的支持。版权归原作者所有,如有侵权,请联系我们删除。

▲长按二维码“识别”关注。
▲长按二维码“识别”关注。

