课程推荐:1、关于举办 “ ‘十五五’新基建格局下工程项目(DB & EPC)造价管控、招采优化、结算审计与争议破局”高级研修班的通知
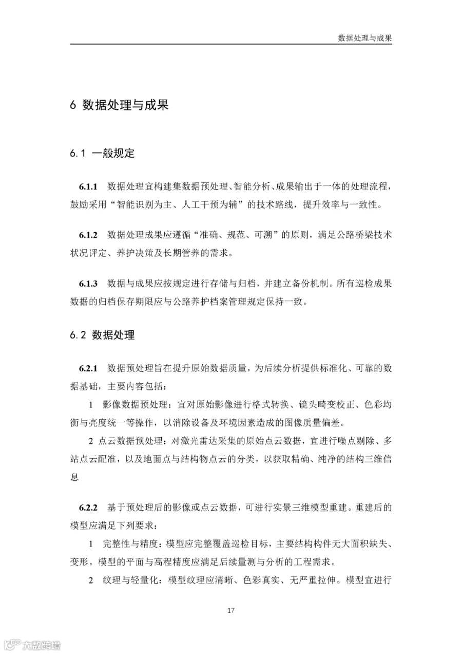
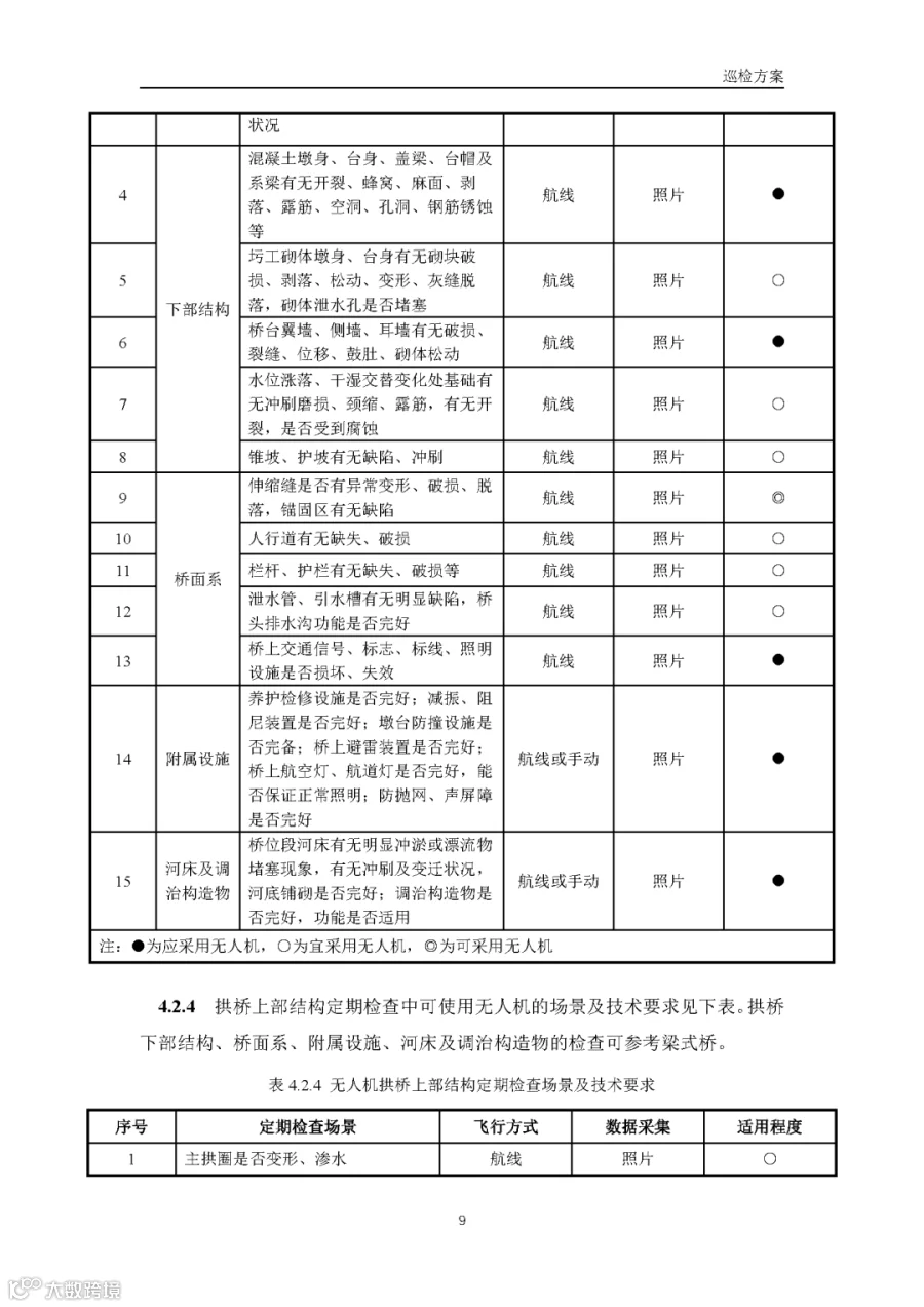
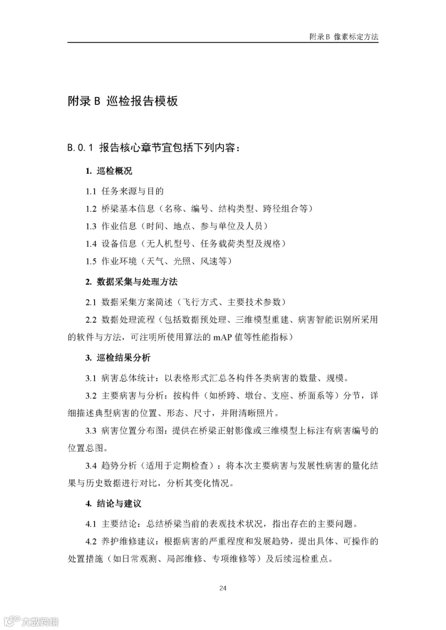
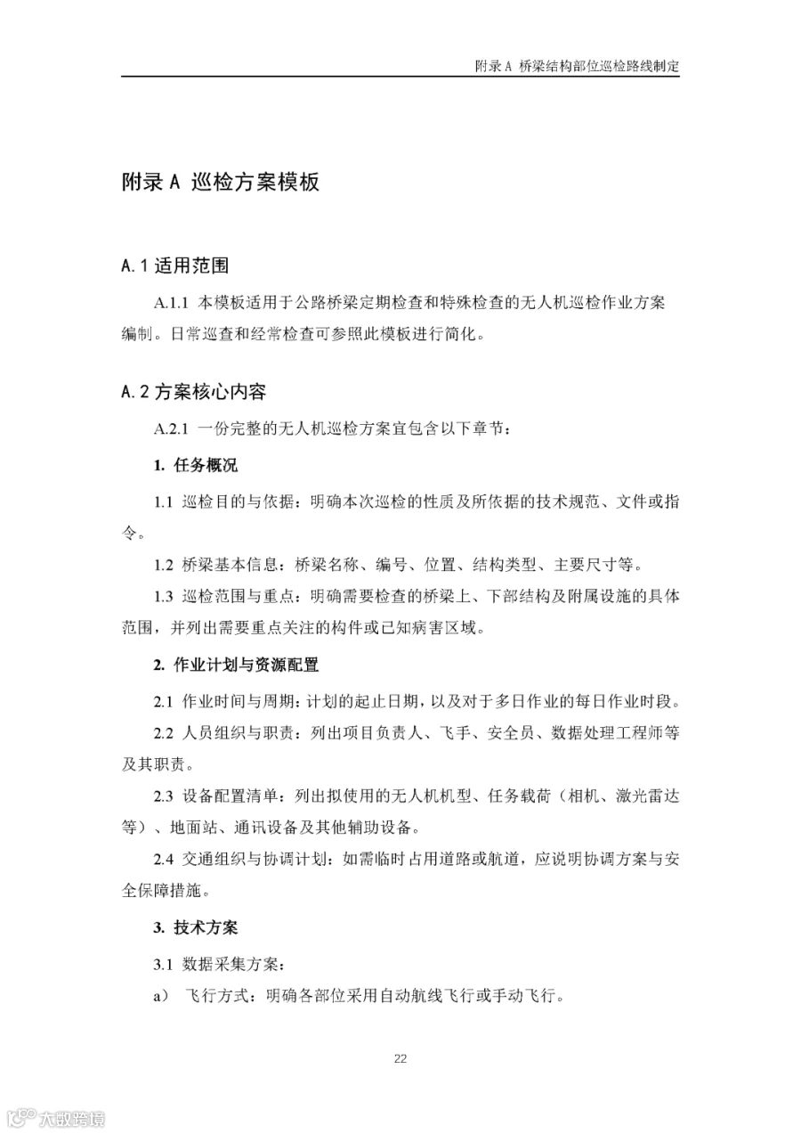
据通航圈了解,这部《低空无人机应用公路桥梁巡检技术指南(试行)》适用于各类型公路桥梁的低空无人机巡检,包括日常巡查、经常检查、定期检查和特殊检查。《指南》指出,无人机巡检是人工巡检的有效辅助与补充手段,主要应用于人工巡检难以实施或更具优势的场景,并与现有公路桥梁管养体系协同融合。 《指南》鼓励各地结合实际情况建设无人机巡检平台,推进数据共享共建,提升监管效能。
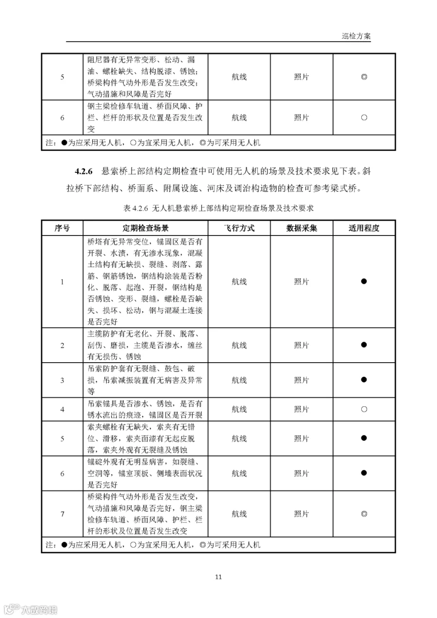
以下是《指南》全文:
点击下载:
声明:转载此文是出于传递更多信息之目的,不为商业用途。文字和图片版权归原作者所有,若有来源标注错误或侵犯了您的合法权益,请作者与我们联系,我们将及时更正、删除,谢谢。
扫码二维码立即报名(请备注“空天经济产业“)
报名咨询,长按识别二维码
李老师:13911445864同微信

