
每到一个城市旅游
就要买一张新的公交卡?
下月起,只买一张卡就能刷遍全国啦!
6月28日,广东将正式发行
全国交通一卡通和岭南通功能兼容票卡
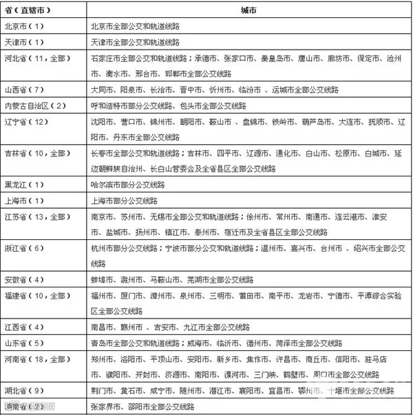
可在全国支持互联互通系统的
公交、地铁上使用!
今年内,广东还将实现
全国交通一卡通互联互通应用
在全省21个地市的城市公交和地铁全覆盖
广佛肇城轨也可使用
全国交通一卡通是根据交通运输部互联互通的要求,依据统一技术标准而发行的IC卡,一卡通带有“交通联合”标识,适用于全国互联互通,印有交通联合标识的收费机使用。

交通联合标识
也就是说,只要所到的城市地区已经加入了互联互通系统,你就可以刷这张卡乘坐当地的公交,升级后还可乘坐地铁、乘船,甚至在其它公共交通领域使用。
兼容票卡发售后,现有的羊城通、岭南通卡以后还能继续使用,在省内使用时并不需要换卡。但要想出省也能使用的话,就要换上能兼容全国交通一卡通的卡了。
2017年,广东已有14个地市的部分公交进行了全国交通一卡通试点。按照计划,广州地铁和深圳地铁等也正在积极研究制定全国交通一卡通应用的覆盖工作计划,争取今年内完成售检票系统和配套终端的升级改造。
根据《广东省2018年推进全国交通一卡通互联互通工作方案》2018年,广东将实现全国交通一卡通互联互通应用在全省21个地市的城市公交和地铁全覆盖,各地市全面发行全国交通一卡通标准票卡,且在省内无差别充值。
举个栗子,届时广州市民持全国交通一卡通,能在省内21个地市乘坐公交一卡通行,不换卡即可在佛山、东莞、深圳等城市乘坐地铁。还可以在省外已覆盖的城市实现公交一卡通行。

2018年11月底前,广州、深圳、佛山、东莞地铁将完成售检票系统和配套终端升级改造,完成全国交通一卡通标识制作与张贴工作,并保障所属的全国交通一卡通配套终端全面支持岭南通和全国交通一卡通标准票卡刷卡应用。
据介绍,今年各地市将全面发行全国交通一卡通标准票卡,在11月底前全省至少发行10万张票卡。
来源:广东发布、金羊网
猜你想看



