搜索
首页
大数快讯
大数活动
服务超市
文章专题
出海平台
流量密码
出海蓝图
产业赛道
物流仓储
跨境支付
选品策略
实操手册
报告
跨企查
百科
导航
知识体系
工具箱
更多
找货源
跨境招聘
DeepSeek
首页
>
新鲜出炉的2019年度广东省科学技术奖,他们榜上有名
>
新鲜出炉的2019年度广东省科学技术奖,他们榜上有名
南方网
2020-03-25
0
3月25日,全省科技创新大会在
广州
召开,大会颁发了2019年度广东省科学技术奖。
其中,2019年度广东省科学技术突出贡献奖的获奖者分别为:
中国工程院院士、亚太材料科学院院士、华南理工大学教授王迎军;中国工程院院士,国内外著名海洋生态工程专家,中科院南海海洋研究所所长、研究员张偲。
大会颁发了2019年度广东省科学技术奖自然科学奖一等奖12项,二等奖12项;技术发明奖一等奖9项,二等奖5项;科技进步奖特等奖1项,一等奖29项,二等奖105项。
此外,授予伯纳德·莫涅、拉吉夫·库马尔·瓦西里、迪拉克·普利亚达莎纳·多瓦姆佩·加马格、马提亚斯·杜雷尔4名专家科技合作奖。
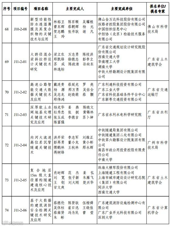
获奖项目名单如下:
来源:南方日报、南方+客户端
猜你想看
广东全省无高风险地区!
昨日广东新增5例,全国新增47例,均为境外输入
4月8日起武汉解除离汉离鄂通道管控
以武汉为主战场的全国本土疫情传播基本阻断
第127届广交会确定延期!不在4月15日举办
【声明】内容源于网络
0
0
南方网
南方报业传媒集团南方新闻网为权威华南政经平台、综合性新闻全媒体,每日最新最热资讯独家放送。
内容
0
粉丝
0
关注
在线咨询
南方网
南方报业传媒集团南方新闻网为权威华南政经平台、综合性新闻全媒体,每日最新最热资讯独家放送。
总阅读
0
粉丝
0
内容
0