
暑期已至,作为深受年轻人追捧的奶茶,将迎来销售旺季。

但上海市市场监管部门今年上半年对1点点、茶百道、7分甜、都可(coco)、熊姬等多个品牌奶茶店突击检查发现,食品标签不明确、冰箱内食物不加盖、操作区卫生不达标、物品与食品混放等现象普遍存在,引发社会关注。
近日,
新华社记者通过随机应聘,
“卧底”网红奶茶店“奈雪的茶”,
发现其多家分店也存在
蟑螂乱爬、水果腐烂、
抹布不洗、标签不实等问题。
前不久,记者应聘进入“奈雪的茶”北京西单大悦城店,成为一名实习茶饮师,负责面包区“上包”工作,即把后厨做好的面包从货架摆放到橱窗,并帮助顾客选购面包。
上岗当天,记者看见一只指甲盖大小的蟑螂,从面包展柜底部爬向面包制作间。记者马上报告同组值班店员,但得到“没事,不用管它”的答复。
“水吧和面包房有蟑螂”在许多店员看来十分“正常”。入职第二天,一些店员告诉记者,虽然店里要求很高,但“忙起来就顾不上那么多了”。

一杯“霸气芝士芒果”售价30元,创始人彭心曾说过奈雪“用最新鲜的当季水果”,价格高但食材成本超过35%。

而在“奈雪的茶”长安商场店,一些发黑的芒果摆放在后厨的桌子上,员工被提醒要去掉“黑色”部分继续使用,“不要浪费,稍处理一下即可”。
记者看到,一些标签纸等杂物不小心掉进芒果泥里,杂物被挑拣出来后芒果泥继续使用。

一款“软欧包魔法棒”系列产品,按要求应在4小时内售完。但一些员工会将未售完的产品及时更改时间标签再卖。
奈雪饮品“霸气柠檬油柑”保质期只有一天,但在“奈雪的茶”北京西单大悦城店,生产标签为手工输入。因操作失误,出现过工作人员错将当天该品生产日期打成前一天的情况。直到晚上闭店时,店长才发现。工作人员在群中私下处理了此事,相关情况并未对消费者公示,也未采取任何补救措施。

△4月21日,记者发现“奈雪的茶”西单大悦城店的工作人员错将当天该品生产日期打成了前一天。

记者在工作中看到,员工用同一个手套,同时处理不同的食物,且几乎从不更换。遇到客流高峰期,店长等其他工作人员会直接到后厨上手操作,很多时候不戴手套直接处理食材。
《中华人民共和国食品安全法》规定:“餐具、饮具和盛放直接入口食品的容器,使用前应当洗净、消毒,炊具、用具用后应当洗净,保持清洁。”
记者在被安排“擦盘子”期间,多次询问店员一块抹布擦几十个盘子是否需清洗,得到“完全不用”的答复。
奶茶店要求擦拭桌面的毛巾4小时必须更换,每次更换后要打上时间标签。但记者在面包展区仅2天,就遇到了2次没有及时更换的情况。
暗访现场,记者看到,不少员工直接踩着清洗食材的桌面,从较高橱柜中取食材,且未作任何清洁处理。
但每次上级来检查时,店员就会临时整理地面卫生,对平日较为繁杂的后厨进行系统清理,紧急清洗各种机器。
“奈雪的茶”并非个案。北京市市场监管局此前在突击检查中发现,部分茶饮店使用过期的、不新鲜或“三无”物料等问题,并责令其整改。

△记者在“奈雪的茶”西单大悦城店后厨拍摄的水果堆放处。
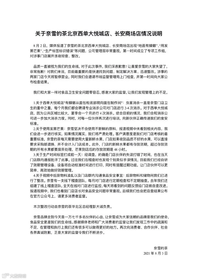
8月3日,奈雪的茶官方微博发布情况说明,对于此次事件深表歉意,并表示涉事的两家门店暂停营业。


为严查严管各种网红奶茶店不合格现象,国家市场监管总局在2018年6月12日发布关于加强现制现售奶茶果蔬汁监督管理的通知,提出了对网红饮品的具体管理、监督要求。
“如果只顾追求新奇营销和利润获取,而不能保证食品质量安全,终将无法经受时间的考验。”中国消费者权益保护法学研究会副秘书长陈音江认为,奶茶经营者除了打造“IP”,应更多地把精力和成本花在产品质量把关上,为消费者提供安全放心的产品,才能越走越远。

