
冲上微博热搜榜第一。

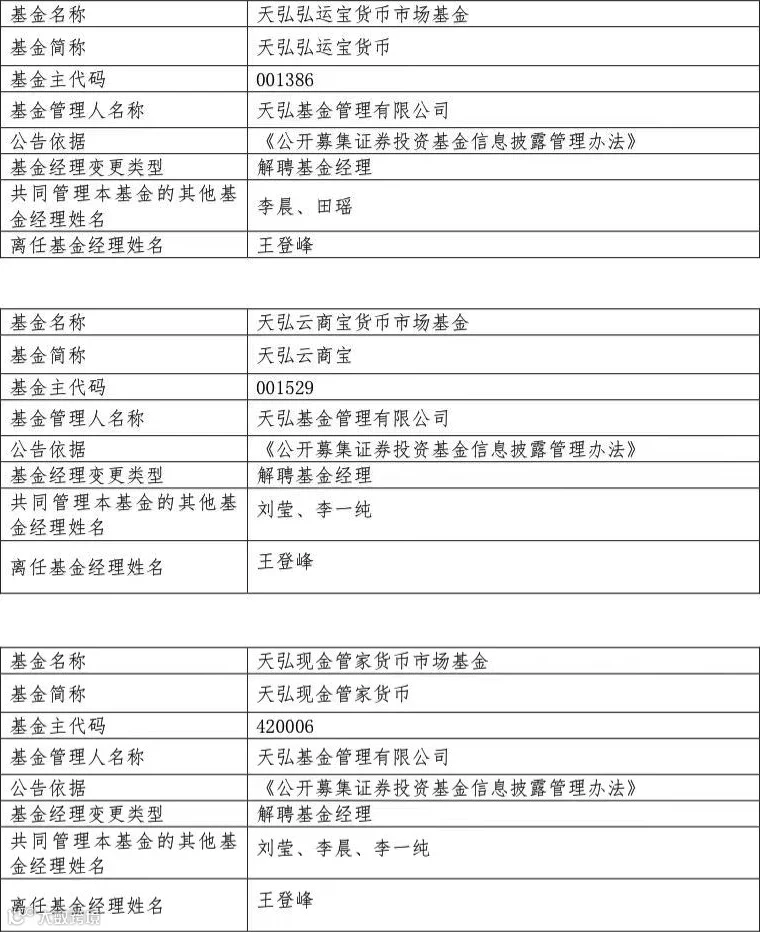
9月9日,天弘基金发布公告称,公司旗下天弘余额宝货币基金发生基金经理变更。公告显示,基金经理王登峰因个人原因离任,天弘余额宝由刘莹、王昌俊、田瑶三位基金经理共同管理。

图片来源:天弘基金公告
与此同时,王登峰还卸任了天弘弘运宝货币基金、天弘云商宝货币基金、天弘现金管家货币基金的基金经理职务。上述3只基金分别由李晨和田瑶,刘莹和李一纯,刘莹、李晨和李一纯接手管理。


数据来源:天天基金网,截至2023.9.9
至于离任的原因,公告显示为个人原因。目前从天天基金网基金经理页面可以发现,王登峰名下仅有“管理过的基金”,“现任基金”已经没有数据。

从产品盈利来看,天弘余额宝上半年盈利占据全市场基金产品榜首,盈利达62.78亿元,也是唯一一只盈利在60亿元以上的产品。
从业绩来看,截至2023年9月8日,该基金今年以来的回报为1.23%,7日年化收益率为1.5780%,在全市场货币基金中处于中游位置。

数据来源:天天基金网,截至2023.9.8

官网资料显示,天弘基金成立于2004年11月8日,是经中国证监会批准设立的全国性公募基金管理公司之一,目前注册资本5.143亿元。公司现有8家股东,其中蚂蚁科技集团股份有限公司持股51.0%,天津信托有限责任公司持股16.8%,内蒙古君正能源化工集团股份有限公司持股15.6%,芜湖高新投资有限公司持股5.6%,新疆天聚宸兴股权投资合伙企业(有限合伙)、新疆天瑞博丰股权投资合伙企业(有限合伙)、新疆天惠新盟股权投资合伙企业(有限合伙)和新疆天阜恒基股权投资合伙企业(有限合伙)为员工持股平台,合计持股11%。
天相数据显示,截至2023年二季度末,天弘基金管理规模(含次新基金规模估算值)为11030.32亿元的规模,排名第五。
王登峰是经济学硕士,2009年7月至2012年5月期间曾任中信建投证券固定收益部高级经理。2012年5月,他正式加盟天弘基金管理有限公司固定收益部,一开始是担任固定收益研究员,并在当年8月开始管理基金,担任天弘现金管家货币市场基金基金经理。
2013年5月,王登峰迎来了他职业生涯最重要的产品之一,也是在公募基金和互联网金融发展历史上都浓墨重彩的一笔,那就是余额宝的诞生。该基金首创的货币基金“1元起购、随时可赎回”模式,借助互联网的力量满足普罗大众小额理财的需求,并由此迅速出圈爆火。

图片来源:北京大学汇丰商学院
在公开场合,王登峰多次谈起自己的“不可能三角”定律,并提出将货币基金的流动性风险管理放在第一位。他表示:“对于货币基金的投资策略而言,流动性、收益性和风险性,这三个'角'不可能两个都好或者全都能保证。因此我们在策略上选择了低风险、低收益、高流动性。”
在此次离任前,他还管理着天弘现金、天弘云商宝、天弘弘运宝等多只产品,管理总规模7627.62亿元。
2013年5月29日,天弘增利宝货币市场基金募集成立(后更名为“天弘余额宝”);同年6月13日,天弘余额宝上线支付宝,成为国内首只互联网基金,开辟了互联网金融新蓝图。成立之初,天弘余额宝的7日年化收益率一度达到7%。
天弘基金数据显示,截至今年6月,天弘余额宝自成立以来已累计为基民赚取利润2542.51亿元。
基金经理在2023年半年报中表示,2023年上半年宏观经济在波折中前进,居民消费经历了恢复性反弹,但随后受到多种因素影响波动。在此背景下,货币政策呈现出宽松态势,且先后降准降息,债券市场先跌后涨。
展望下半年,受益于海外经济好转,出口或将继续保持较好增速,拉动国内库存周期向上。经济向上弹性主要取决于政府逆周期调节力度,整体来说债券市场相对安全。操作上,将关注政策对预期差影响形成的波段机会,收益上行则是货币基金的配置机会。
猜你想看
@广大网友:快来为你喜爱的南粤职工网络正能量作品投票吧
倒计时2天!广东省网络安全博览会约定你→
广东多地发布人事任免
周杰伦演唱会突发意外!经纪公司回应
持续关注!

