
近日,国家发改委发布《关于推广借鉴深圳经济特区创新举措和经验做法的通知》(以下简称《通知》)称,为更好发挥深圳经济特区在改革开放新征程中的引领示范作用,现梳理形成党的十八大以来深圳经济特区创新举措和经验做法,鼓励各地结合实际学习借鉴。
《通知》指出,1980年8月,党和国家批准设立深圳经济特区。40多年来,深圳经济特区坚持解放思想、与时俱进,改革不停顿、开放不止步,在体制机制改革中发挥了“试验田”作用,在对外开放中发挥了重要“窗口”作用,成为全国改革开放的旗帜和标杆。
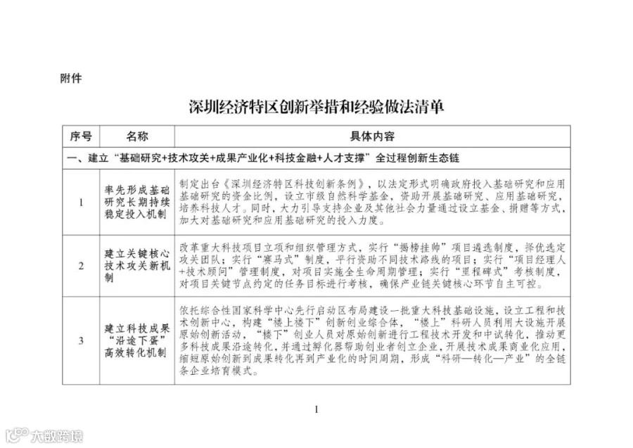
《通知》共有5方面47条创新举措和经验做法,主要包括建立“基础研究+技术攻关+成果产业化+科技金融+人才支撑”全过程创新生态链、建立健全促进实体经济高质量发展的体制机制、构建以规则机制衔接为重点的制度型开放新格局、创新优质均衡的公共服务供给体制、创新推动城市治理体系和治理能力现代化等,鼓励各地结合实际学习借鉴。
《通知》要求,各地和各经济特区发展改革部门要把学习借鉴深圳经济特区创新举措和经验做法与自身发展实际结合起来,进一步解放思想、大胆探索,坚持创新驱动发展、加快发展现代产业体系,坚持全面深化改革、实行高水平对外开放,坚持以人民为中心、不断增进人民福祉,力争在此基础上形成一批更具普遍性、体现各地特点的创新做法,为推动实现高质量发展、全面建设社会主义现代化强国作出积极贡献。
《通知》提出,深圳经济特区要积极主动作为,进一步发挥引领示范作用,协助支持各地做好推广借鉴相关工作。国家发展改革委将加强统筹协调服务,适时总结有关进展成效,重大事项及时向党中央、国务院报告。
以下为《通知》附件:













来源:南方+客户端、深圳特区报
编辑:林语

