大数跨境

广州疾控发布出行防疫政策提示→

广州疾控发布出行防疫政策提示→ 南方网
2022-03-12
2


3月12日19时,广州市疾控中心官方微信发布提醒消息:

自2022年2月12日以来有广东省东莞市,2月17日以来有天津市河西区,2月25日以来有福建省漳州市、陕西省杨凌示范区、山东省滨州市、广西壮族自治区崇左市、重庆市高新技术产业开发区、重庆市沙坪坝区,2月27日以来有北京大兴区,2月28日以来有广西壮族自治区柳州市,3月4日以来有广东省揭阳市,3月5日以来有甘肃省天水市,3月7日以来有辽宁省阜新市和贵州省遵义市,3月10日以来有福建省厦门市旅居史的来(返)穗人员,及所有穗康码“红码”和“黄码”人员请跟所在社区(村)、单位、酒店主动报备,接受社区相应的健康管理。



以上疫情防控政策来自广州市新型冠状病毒肺炎疫情防控指挥部关于加强我市新冠肺炎疫情防控工作的通告(第28号);广州市疫情防控部门会根据最新的疫情动态和风险研判,实时调整相关管控措施,必要时会对部分涉疫地区来(返)穗人员采取提级管控措施,具体以我市疫情防控部门执行政策为准。


今日报备提醒



向上滑动阅览


一、北京市大兴区


3月10-11日,北京市大兴区共报告2例感染者,其中1例为密接筛查发现,另1例为外省返京人员,为主动筛查发现。2例感染者近期主要在大兴区亦庄镇和西红门镇活动。


活动轨迹信息如下:


病例1:


3月6日:10:10-11:50分,在病例刘某家测量房屋;12:00乘坐地铁13号线换乘2号线雍和宫站;12:58分于雍和宫桥西南角北京普尼医学检验中心检测核酸,为阴性;13:00左右在雍和宫地铁旁的肯德基就餐;15:00乘坐地铁2号线雍和宫站至西直门出地铁;16:10到海淀区舒至嘉园测量房屋;17:57-18:22分前往微风市集北京商业发展有限公司、久久丫鸭脖交大东路店、华联生活超市西直门店购物;18:33前往武圣羊汤西直门凯德mall店就餐;19:30乘坐地铁4号线西直门站至西红门站,步行返回家中。


3月7日:8:30乘坐地铁4号线西红门站至角门西,换乘10号线至车道沟站前往工作单位;12:24于晋老根刀削面北京车道沟店就餐;18:00乘坐地铁10号线车道沟站换乘地铁4号线至西红门站,19:40返回家中;20:00骑共享单车前往永辉超市鸿坤广场店购物。


3月8日:8:40乘坐地铁4号线西红门站至角门西,换乘10号线至车道沟,前往单位。接到疾控部门通知,作为确诊病例密切接触者等待转运,20:00左右转运至大兴区麗枫酒店进行隔离。


病例2:


3月5日:19:25乘坐航班HU7610返京,22时到达首都机场后乘坐出租车返回家中。


3月6日:11时自驾车与其亲属到大兴物美建兴店购买营养品,看望亲人;15:40自驾车前往朝阳区北辰时代大厦参加活动,19时驾车返回家中未再外出。


3月7日:10时自驾车前往单位上班,期间前往体育总局医院、于梧桐餐厅酒仙桥店就餐;21:30驾车返回家中后未再外出。


3月8日:居家未外出。


3月9日:主动向社区报备,居家观察。


二、天津市河西区


3月11日,天津市河西区报告6例感染者,均为重点人群筛查发现,其中1例在东海街道,5例在天塔街道。现有高风险地区1个,为河西区天塔街清海湾大众浴池,暂未公布病例活动轨迹。


三、辽宁省阜新市


3月11日,辽宁省阜新市报告1例感染者,为主动检测发现。流调显示该病例3月2日至6日在吉林市活动,3月7日抵达阜新市海州区,7日至11日在海州区和细河区活动,涉及多个餐饮店、超市、棋牌室和宾馆。


活动轨迹信息如下:


3月2日—3月6日:吉林市永吉县。


3月7日:00:47 阜新市海州区西山都市家园朋友家中;13:38—13:45 辽健集团阜新矿总医院核酸采样点扫码(海州区保健街43号);13:51—13:58 辽健集团阜新矿总医院发热门诊采集核酸,8日核酸检测结果阴性。


3月8日:10:00—10:50 旺鱼岛煎鱼馆(海州区西山路都市家园21A区2-21-5号);11:00—11:50 IT私人衣橱(海州区文化街永和豆浆对面);12:10—12:20 太子党男装精品坊(海州区西山路19号);13:04—13:15 满意超市(海州区清水畔小区7号楼车棚);13:24—13:50 正宗川天椒麻辣烫(海州区步行街与大众步行街交叉口北70米路东);14:00—15:30 银通翡翠公园2期朋友家中;17:30—18:30 阜新市细河区阳光烧烤散台(细河区中华路137-9号);19:00—23:50 和棋生财棋牌室(海州区滨河路20-1-04号);24:00 坝尚怡家宾馆(海州区滨河路14号)。


3月9日:8:50—11:00 乐水一方沐浴生活馆(细河区人民大街甲200号1门);11:50 银通翡翠公园2期朋友家中;18:40—19:59 小龙坎老火锅(阜新西山店)(海州区经纬路24-4-5号);20:00 坝尚怡家宾馆(海州区滨河路14号)。


3月10日:12:00—13:40 滨河路小区父母家中;13:45—14:00 珍享水果店(海州区新华路与爱国街交叉口西南50米);18:50 阜新市中心医院核酸检测点(海州区光明街与工农路交叉口);21:20—22:30 主烤官海鲜烧烤(细河区高新技术产业开发区通达路10号104);22:40 坝尚怡家宾馆(海州区滨河路14号)。


3月11日:9:55—10:50 姜师傅过桥米线(海州区大众路04-102号);11:30 阜新市中心医院核酸检测结果异常。


四、陕西省杨凌示范区


3月11日,陕西省杨凌示范区报告1例感染者,暂未公布病例活动轨迹。


五、山东省滨州市


3月11日,山东省滨州市滨城区报告2例新冠肺炎确诊病例。


活动轨迹信息如下:


病例1:


3月8日:驾驶辽GK5615牌号油罐车于19:00左右到达博兴县永鑫能源,20:33在厂区门口老韩炖鹅店吃饭,然后回车上睡觉。


3月9日:卸货后于11:45在永鑫能源公司门口秋英饭店吃饭。13:00左右驾车到达中海沥青停车场(黄河七路东海一路附近)。18:27到停车场附近旺旺超市购买两盒香烟。18:41到停车场附近旺旺超市购买水饺,逗留大约30分钟。


3月10日:8:36到附近的滨翔馅饼购买早餐,回到车就餐。大约11:00左右步行到达华兴浴池洗浴。12:13乘坐出租车回到停车场,自述全程佩戴口罩。18:00左右乘坐出租车前往滨州市人民医院进行核酸检测,18:49完成采样后,乘坐出租车返回中海沥青停车场,自述全程佩戴口罩。19:00--19:29在中海沥青旁边中海快餐就餐,当晚于车上休息,直至次日被管控。


病例2:


3月6日:驾驶辽LA1852牌号油罐车自大连去佳木斯拉货物。


3月7日:到达吉林米沙子驶入高速,当日至长春外环汽车收费站下高速。22:00在铁岭沈阳交界处进行核酸检测,结果阴性。行驶路线改为国道。


3月8日:到达辽宁锦州进行核酸检测,结果阴性。在锦州东上高速,当晚在河北海丰高速口下高速沿省道236驾往山东,23:00在沾化祥和饭店附近的小饭店用餐,23:58左右在沾化保安石化加油。


3月9日:凌晨2:00到达博兴县永鑫能源。卸完货后在车上休息。18:00在附近就餐。21:00在老韩鹅店休息。


3月10日:驾车于13:00到达滨城区中海沥青停车场,稍作休息后步行至附近华兴浴池洗浴,至14:17离开,步行回到货车休息。18:00左右乘坐出租车到滨州市人民医院进行核酸检测,自述全程佩戴口罩。采样结束后乘坐出租车返回停车场,19:00-19:29时到停车场附近中海快餐就餐,当晚于车上休息,直至次日被管控。


六、甘肃省天水市


3月11日,甘肃省天水市报告1例感染者,为主动检测发现。流调显示该病例2月28日从天水前往宝鸡市,至3月5日均在宝鸡市活动。3月5日-7日在宝鸡市和天水市之间往返,8日-11日在天水市秦州区活动。


活动轨迹信息如下:


2月28日:10:28自驾车从天水街亭高速入口前往宝鸡市,至3月5日上午在宝鸡市活动。


3月5日:11:30自驾车从宝鸡渭滨区上高速前往天水,14:30到达秦州区七里墩长控家属院;15:15从七里墩长控家属院自驾车经天水东上连霍高速前往宝鸡,16:50到达宝鸡市。


3月6日:12:00至14:00在宝鸡市香辣蟹火锅店就餐,饭后返回宝鸡市住地。


3月7日:9:00自驾车从宝鸡渭滨区上高速前往天水,11:00返回秦州区七里墩长控家属院;14:00步行至长控厂医院;15:00返回长控家属院;18:00乘坐出租车从长控家属院到秦州区迎宾楼2楼包厢就餐。


3月8日:中午12:00,在七里墩小鱼塘餐厅就餐;13:50步行到长控厂医院;16:00至19:00在秦州区东十里村麻将馆活动;19:00步行到东十里佳水豪庭门口烤肉店用餐。


3月9日:全天居家,期间在小区附近散步。


3月10日:全天居家,20:40自驾前往市妇幼保健院进行核酸检测。


七、福建省漳州市


3月11日,福建省漳州市台商投资区报告1例新冠肺炎无症状感染者,为某中学例行核酸筛查发现。暂未公布病例活动轨迹。


八、福建省厦门市


3月11日,福建省厦门市海沧区报告1例感染者。流调显示该病例3月10日从外省返回厦门,10日至11日有较少社区活动史。


活动轨迹信息如下:


3月10日:18时43分,乘坐 D2315次列车(座位号6车7D)抵达厦门火车站(18时12分至下车,在餐车车厢就座);18时53分,搭乘地铁3号线从厦门火车站站到体育中心站;19时07分,搭乘地铁2号线从体育中心站到海沧湾公园站;19时17分,到达海沧湾公园站(从3号口出站);19时34分,步行到达天心岛小区旁的聚会广场;19时40分,步行到天心岛小区的停车场(华夏银行和贝多拉精品酒店之间的户外停车场);20时16分左右,到达厦门院子地下停车场;20时21分,步行经厦门院子A区大门前往菜鸟驿站(海沧区新阳街道新景西里厦门院子105号店);20时23分,步行经厦门院子A区大门前往海沧区新阳街道新景西里厦门院子322号;20时26分,乘坐电梯回家(海沧区新阳街道新景西里厦门院子322号)。


3月11日:全天无外出。


九、广东省揭阳市


3月11日,广东省揭阳市惠来县报告1例感染者,6日-10日均在揭阳活动,涉及多个餐饮店、超市和快递点。


活动轨迹信息如下:


3月6日:15:49左右大南海石化工业区内沙县小吃店;15:52左右大南海石化工业区新生活区工友生活超市。


3月7日:15:00左右大南海石化工业区内兰州拉面馆;18:58-19:00左右大南海石化工业区临时生活营地北侧。


3月8日:18:32左右大南海石化工业区新生活区北侧;18:37左右大南海石化工业区新生活区工友生活超市。


3月9日:13:24-18:32左右大南海石化工业区新生活区北侧。


3月10日:12:27左右大南海石化工业区内东北小酒馆,随后到营地卫生机构做核酸;13:48左右到营地周围小店买打火机;15:00左右南丰农场职工之家第一栋1103房;16:00至17:00左右大南海石化工业区机械起重院内申通快递点;18:43左右大南海石化工业区内路边熟食店、园区饭堂;19:08左右大南海石化工业区宿舍门口超市。


3月11日:3:57后未再外出。


十、广西壮族自治区崇左市


3月6日-11日,广西壮族自治区崇左市报告4例感染者,暂未公布病例活动轨迹。


十一、广西壮族自治区柳州市


3月12日,广西壮族自治区柳州市报告3例感染者,其中1例为广西百色市返回柳州市的执勤人员,其余2例为该病例的密切接触者,暂未公布病例活动轨迹。


十二、重庆市高新技术产业开发区和沙坪坝区


3月12日0-12时,重庆市高新技术产业开发区报告3名新冠肺炎确诊病例,均为重庆城市管理职业学院学生,学校位于重庆市沙坪坝区大学城南二路151号。截至12日12时,对密接及次密接人员、重点风险人员进行核酸检测,已出结果中发现初筛阳性9人,均为重庆城市管理职业学院学生,其余样本正在检测中,暂未公布病例活动轨迹。


十三、贵州省遵义市


3月12日,贵州省遵义市报告1例新冠肺炎确诊病例,系浙江省杭州市顺丰快递中转站工作人员。


活动轨迹信息如下:


3月6日:在浙江省开展核酸检测,结果为阴性。


3月7日:7时45分从省外居住地乘航班GJ8811前往遵义市新舟机场;到达新舟机场后随即采集核酸(结果为阴性),后乘机场大巴到新蒲客运站、再乘坐客车于20时到达务川县茅天镇红星社区东升桥。


3月8日:7时乘私家车到都濡街道接官坪社区天景山殡仪馆,10时左右返回大坪街道敬贤社区家中。


3月9日:在务川县人民医院开展核酸检测,结果为阴性。


3月11日:再次前往务川县人民医院开展核酸检测。


3月12日:0时50分,务川县疾控中心报告其核酸检测结果异常,经遵义市疾控中心复核,结果为阳性。





来(返)穗人员严格执行“广州市疫情防控政策”。

一旦出现发热、干咳、乏力、嗅觉味觉减退、鼻塞、流涕、咽痛、结膜炎、肌痛、腹泻等不适症状时,应立即报告所在居委(村委)、所在单位或所住酒店,及时就近至发热门诊就诊,并主动告知医生自己的旅行史,就诊过程中请做好个人防护并不得乘坐公共交通工具。


市民在外要加强自我防护,规范佩戴口罩,注意个人卫生,避免用未清洁的手触摸眼、口、鼻。尽量选择户外活动,避免到人群聚集、空间密闭、通风较差的场所活动。如需要前往各类室内的娱乐、休闲场所、旅游景点,要提前预约、有序进入,并减少在密闭场所的逗留时间,同时配合测温、查码、扫码、一米距等防疫规定。

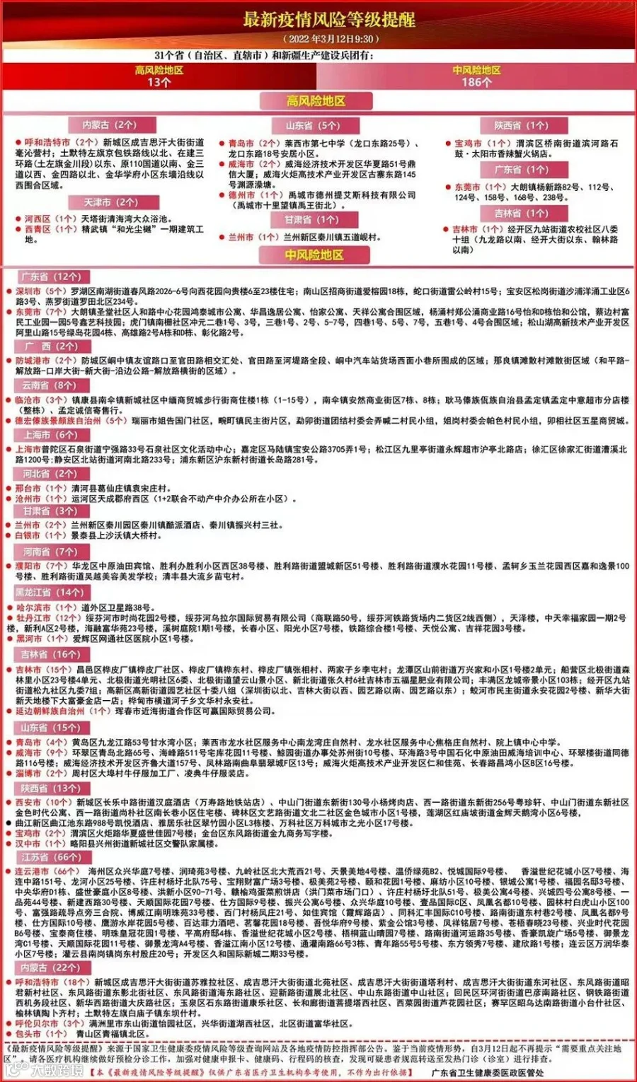
最新疫情风险等级提醒

(截至时间:2022-03-12 9:30)  

做好防护,及时报备!

如有疑问,可拨打12320进行咨询。
来源:广州疾控i健康微信公众号
编辑:斯卫琪

猜你想看

5款抗原自测产品上市,2款来自广东
“生意火了,我不喜欢!”热评第一的深圳外卖小哥,我们找到了
深圳11区最新通告!
认住这个标志!国家药监局提醒
【声明】内容源于网络
0
0
南方网
南方报业传媒集团南方新闻网为权威华南政经平台、综合性新闻全媒体,每日最新最热资讯独家放送。
内容 0
粉丝 0
南方网 南方报业传媒集团南方新闻网为权威华南政经平台、综合性新闻全媒体,每日最新最热资讯独家放送。
总阅读0
粉丝0
内容0