
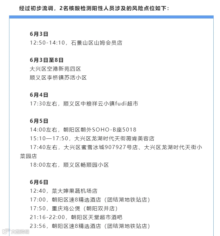
6月10日凌晨,北京顺义区在集中隔离管控人员中发现2名核酸检测阳性人员,系外区涉酒吧聚集性疫情关联人员,现分别居住在天竺镇天竺家园、李桥镇苏活小区,已转运至定点医院。
顺义区第一时间启动应急响应机制,按照快、严、准、实要求开展流调溯源、排查管控、核酸检测等工作,坚决遏制疫情扩散蔓延。2名核酸检测阳性人员所居住的天竺镇天竺家园、李桥镇苏活小区已落实封控措施,目前正在进行重点区域核酸筛查。判定的密接人员已经转运至集中隔离点。涉及顺义区的风险点位及场所已经管控,正在进行终末消毒。涉及外区的风险信息已同步横传。

北京新增一起酒吧聚集性疫情
已致七区11人感染
风险点位一览
↓

猜你想看


