
10月31日
公众期盼已久的“粤车南下”
香港政策正式公布
“粤车南下”香港政策分为香港口岸停车场政策和粤车进入香港市区两项政策,第一批先开放4个城市(广州、珠海、江门、中山),半年后推广到全省其他地市。2025年10月31日,《广东省机动车经港珠澳大桥珠海公路口岸入出香港口岸自动化停车场的管理办法》《广东省机动车经港珠澳大桥珠海公路口岸入出香港的管理办法》同时对外公布。
从2025年11月1日9时起,香港机场管理局开始接受广东私家车车主预约香港机场停车泊位申请,从11月15日零时起,获准的广东私家车车主可以驾车经港珠澳大桥珠海公路口岸驶入香港口岸自动化停车场。
从2025年11月1日9时起至11月20日24时止,符合进入香港市区条件的广东私家车车主可以报名参加首批12月份受理名额(按每日受理100个、17个工作日计算,共1700个)的抽签,11月23日10时抽签、12月9日9时接受中签者申请,从12月23日零时起,获准的广东私家车车主就可于成功预约后驾车经港珠澳大桥珠海公路口岸驶入香港市区。

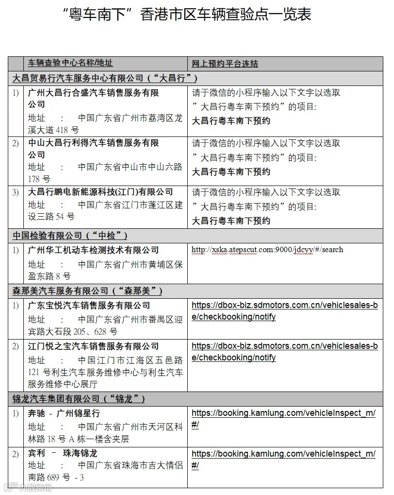
如何办理“粤车南下”相关手续?
一起来看看
↓↓
“粤车南下”香港口岸停车场
政策办事指引
(一)车主材料
中华人民共和国居民身份证。
(二)机动车材料
1.中华人民共和国机动车登记证书;
2.中华人民共和国机动车行驶证;
3.车辆照片(车辆左前45度、右后45度);
4.符合香港规定的第三者责任保险。
(三)驾驶人材料
1.中华人民共和国居民身份证;
2.中华人民共和国机动车驾驶证;
3.往来港澳通行证及有效赴港签注(驾驶人为乘机旅客时不适用),或者因公往来香港澳门特别行政区通行证及有效赴港签注(驾驶人为乘机旅客时不适用),或者中华人民共和国护照,或者中华人民共和国旅行证,或者中华人民共和国海员证,或者大陆居民往来台湾通行证及有效签注等有效出入境证件;
4.指定航空公司的有效机票(适用于驾驶人为乘机旅客的情形)。
(四)乘机旅客材料(适用于转机停车场)
1.中华人民共和国护照,或者中华人民共和国旅行证,或者中华人民共和国海员证,或者大陆居民往来台湾通行证及有效签注,港澳居民往来内地通行证,或者外国护照,或者其他国际旅行证件等有效出入境证件;
2.指定航空公司的有效机票。
(一)登录香港机场管理局“香港国际机场自动化停车场网上预约平台”(网址:https://autoparking.hkairport.com)开立账户。
(二)准备相关材料,在“香港国际机场自动化停车场网上预约平台”提交预约申请及付款(含保险)。
(三)预约申请获批后,“香港国际机场自动化停车场网上预约平台”向申请人发送预约确认电邮。
“粤车南下”香港市区政策
办事指引
(一)申请人:须为年满18周岁的持有中华人民共和国居民身份证的内地居民,且为广东省机动车所有人。
(二)机动车:符合条件的申请人可为本人登记持有的1辆广东省机动车申请经港珠澳大桥珠海口岸临时入出香港市区行驶的香港牌证。机动车为在广东省登记并领取有效牌证,车长小于6米且不超过8座(含驾驶人座位)的非营运小型载客汽车。
(三)备案驾驶人:每辆广东省机动车最多可以备案2名驾驶人,驾驶人备案后不得变更。驾驶人须为年满18周岁的内地居民,持有效中华人民共和国居民身份证,以及内地机动车驾驶证、香港正式驾驶执照,驾驶证准驾车型应当包括其申请的机动车类型。
(一)车主材料
中华人民共和国居民身份证。
(二)机动车材料
1.中华人民共和国机动车登记证书;
2.中华人民共和国机动车行驶证。
(三)驾驶人材料
1.中华人民共和国居民身份证;
2.中华人民共和国机动车驾驶证;
3.香港正式驾驶执照;
4.往来港澳通行证或者因公往来香港澳门特别行政区通行证,以及有效赴香港签注等法定出入境证件。
(一)用户注册
申请人(机动车所有人)办理广东省机动车经港珠澳大桥珠海公路口岸入出香港(以下简称“粤车南下”)业务,需要访问“粤车南下”信息管理服务系统(以下简称“粤车南下”信息系统,网址:https://ycnx.singlewindow.gd.cn)进行用户注册。
(二)初次申请
1.身份认证,登记抽签。首次办理“粤车南下”业务,申请人(机动车所有人)必须先进行身份认证,认证成功后才能办理后续的业务申请。申请人登录“粤车南下”信息系统,登记抽签。
2.提交申请,内地审核。申请人中签后提交申请材料,内地有关部门受理并进行预审核,相关数据通过网络传送给香港运输署。
3.办理港方手续。香港运输署审核并将结果告知申请人。申请人验车、购买香港车辆第三者风险保险,申办港方牌证等相关手续。
4.内地部门审核备案。内地海关、边检、交管部门审核备案。
5.预约入境香港。申请人网上向香港运输署(网址:https://www.td.gov.hk/sc/public_services/licences_and_permits/southboundtravel/stfgveiua/index.html)预约驾车进入香港的时间。获准后,可按照预约时间驾车经港珠澳大桥入出香港一次。
(三)再次申请
香港牌证有效期届满后,广东省机动车需要继续入出香港行驶的,申请人可以在香港牌证有效期届满前60日内再次提出申请。具有《广东省机动车经港珠澳大桥珠海公路口岸入出香港的管理办法》第十四条所列情形的,机动车所有人及驾驶人相关审核及备案将被限制。
申请人登陆“粤车南下”信息系统,选择“再次申请”,确认车辆后提交申请,后续流程参考初次申请流程。
(四)注销申请
已获得香港牌证的广东省机动车需改变号牌号码、发动机号码、车身颜色等,或者转移所有权,或者在广东省注销登记的,驾驶人应当将车辆提前驶离香港、返回内地,机动车所有人应当及时申请注销香港牌证。
申请人登陆“粤车南下”信息系统,选择“注销申请”,确认注销车辆和注销原因后提交申请。在确认注销前,请务必按规定将车辆驶离香港、返回内地。
咨询热线:020-95198
服务时间:24小时
服务时间:8时30分-22时30分
“粤车南下”香港市区政策申请
受理名额抽签规则
(一)周期设定。在政策实施初期以月为周期,每月抽签1次。“粤车南下”信息管理服务系统(以下称“粤车南下”信息系统)网站首页定期公布抽签安排。
(二)报名时间。申请人(必须为机动车所有人)登录“粤车南下”信息系统,填报并上传抽签材料。每月的20日24时为本周期抽签报名的截止时间,在截止时间前成功报名抽签并通过材料审核的,参加本期抽签;从21日起至下月20日24时,其他申请人可参加下一期的抽签(注:本期抽签未中的,才可参加下一期抽签)。
(三)抽签时间。每周期首月的23日上午10时为抽签时间,如遇节假日,抽签时间则顺延至下一个工作日。中签名额通过计算机系统自动随机抽取产生。
(四)结果公布。抽签结束当日,中签结果将在“粤车南下”信息系统网站首页公布。
(一)系统注册。申请人应当在“粤车南下”信息系统注册账号。申请时,需提供准确的个人信息,包括姓名、手机号码、电子邮箱等,并通过短信验证码验证手机号码的真实性。
(二)登记报名。申请人注册成功后登录“粤车南下”信息系统报名参加抽签,按要求填写材料,包括本人名下机动车信息(车主姓名、公民身份号码、车牌号码),并上传行驶证、身份证等相关证明材料。本期抽签未中后再次报名抽签的,可登录“粤车南下”信息系统确认材料后报名,对材料过期失效的,则须补正提交。
(三)材料初审。“粤车南下”信息系统自动对申请人登记报名信息进行初步审核,检查必填项是否完整、格式是否正确、上传文件是否符合规定格式与大小。对于信息不完整或格式错误的申请,信息系统即时反馈申请人补正。
(一)材料复核。每月21日至22日,公安交管部门对通过资格初审的报名登记信息进行再次复核。复核内容包括机动车及车主资格条件的再次确认、报名信息与材料的一致性审查等,确保进入抽签环节的申请人完全符合规定条件。
(二)公证监督。公证机构参与抽签活动,对本期抽签报名截止时间内成功报名的数据以及抽签结果数据进行封存,并对抽签当日全过程进行公证监督,确保抽签工作公开透明、公平公正。
(三)系统保障。公安交管部门和“粤车南下”信息系统运维团队对抽签信息系统进行检查测试,确保系统运行稳定、随机抽签算法科学有效、系统网络畅顺。
(四)抽签名额。粤港双方综合考虑口岸通行能力、口岸连接线道路和香港市区道路通行能力以及两地有关部门受理申请能力等因素,确定每次抽签的名额数量,并提前在“粤车南下”信息系统网站首页向社会公布。
(一)启动软件。抽签当日,由公证人员见证,公安交管部门人员启动“粤车南下”信息系统抽签软件,对通过复核的申请人名单进行随机抽取。
(二)记录过程。抽签过程中,抽签软件实时记录抽签操作的详细信息,包括抽签时间、参与抽签的申请人数量、中签人员名单等,同步生成不可篡改的电子记录。
(三)生成结果。抽签结束后,“粤车南下”信息系统立即生成中签人员名单,名单中包含中签申请人的姓名、公民身份号码、车牌号码等关键信息。
(一)结果公示。抽签结束后,抽签结果将在“粤车南下”信息系统网站首页进行公示,公示期为3天(每月24日至26日)。公示内容包括中签申请人的姓名、公民身份号码后4位、车牌号、抽签轮次等信息。公示期间,接受社会公众监督,任何单位或个人发现问题,可通过公示提供的监督举报渠道反映。所有参加抽签的申请人都可以登录“粤车南下”信息系统查看本人抽签结果。
(二)通知申请人。公示结束后,“粤车南下”信息系统通过手机短信、电子邮件或者信息系统告知等方式,将中签结果通知申请人,提醒申请人从本月27日零时起至下月26日24时前登录“粤车南下”信息系统提交申请材料或者放弃中签名额。
(一)软件系统故障。在抽签过程中,如果抽签软件出现故障(如死机、程序错误、数据丢失等),立即暂停抽签。由技术人员对软件进行紧急排查与修复,若故障能在1小时内排除,重新从故障发生前的环节继续抽签;若故障无法及时排除,经公证人员与公安交管部门商议决定,并向申请人与社会公众说明故障原因、处理过程及重新抽签安排。
(二)违规行为处置。中签申请人若故意伪造、篡改关键信息或提供虚假材料,一经查实,立即取消本次中签资格,且自确认违规行为之日起,未来3年内禁止该申请人再次参与抽签。中签申请人在收到中签通知后,未在规定时间内放弃中签的,记录1次违规。中签申请人未在规定时间内完成申请材料提交的,取消当次中签资格,记录1次违规。自确认申请人违规行为之日起,半年内禁止该申请人再次参与抽签。
(三)抽签质疑与申诉。申请人对抽签结果有质疑,可在结果公示期内,通过官方指定渠道(如申诉邮箱、电话热线)提交申诉材料。由公安交管部门联合公证人员、技术专家组成调查小组,对申诉内容进行调查核实。若调查发现抽签过程存在违规操作或错误,宣布该次抽签结果无效,重新组织抽签;若确认抽签过程公正无误,向申诉人解释说明,并提供相关证据材料,消除公众质疑。
来源:广东发布、广东省公安厅、广东省交通运输厅
编辑:小关
校对:梁洁萍

