为了假期出游不“添堵”
很多人都选择提前一两天踏上旅途
有的甚至在夜间出发
但没想到还是遇到了堵车😿
今天
#路上已长满了放假聪明人#
等相关话题
冲上热搜引发热议

9月30日
记者搜索各个社交平台发现
从9月29日到9月30日凌晨
不少网友晒出高速多个路段的堵车视频


👇👇👇
广东交通集团9月29日发布高速公路出行指引,预计9月30日(国庆节前一天)车流会达到高峰,随后车流量在10月3日有所回落,10月4日、5日,新一波中短途车流或将出现,并开始叠加部分省际回程车流,假期后段(10月6日、7日)中心城市进城方向、省际省内主干道返程车流会聚集,10月8日基本恢复日常水平。
据广州市交通运输局预测,广州市内道路的交通压力主要集中在节前一日(9月30日)晚高峰时段,受通勤、下班休闲娱乐、提前出城出游等多重因素叠加影响,当日晚高峰时段市内交通压力将较平日明显增大,15时前后中心城区提前进入“中度拥堵”的交通状态,16时-19时出行尤为集中,期间中心城区整体交通或将持续处于“严重拥堵”状态。
假期期间,中心城区整体交通运行顺畅,总体维持在“基本畅通”至“轻度拥堵”状态。在假期后半段,随着出游及返程客流的增多,与外围连接的主要干道、进出城通道车流量较大,部分时段或有拥堵缓行情况。
预计出城高峰出现在假期前一日(9月30日)8时-24时以及假期首日(10月1日)9时-18时。整体看,北部出城方向交通压力相对较大,建议北部出城市民可绕行广清高速、北三环高速、街北高速等相对顺畅高速公路或绕行国省道等继续北上。
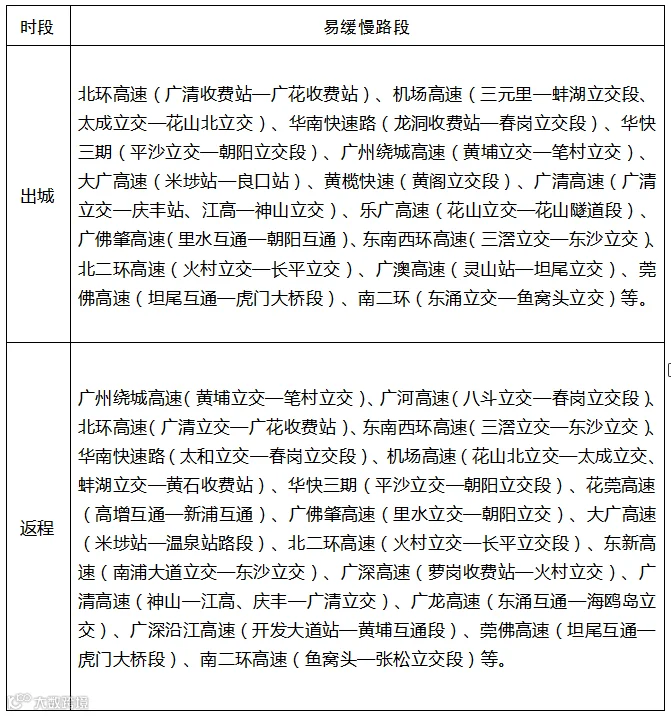
返程高峰预计集中在假期最后三日(10月5日-7日)的14时-22时,期间北环高速、机场高速等对外通道车流量较大。具体易缓慢路段见表1。
表1 高速公路易缓慢路段
你们国庆假期有出行安排吗?
路况如何?
来源:南方网综合齐鲁晚报、潇湘晨报、广东交通、广州交通、信息时报、南方都市报等
编辑:小舟
校对:梁洁萍
“好赞广东·点赞中国”
2024年网络作品征集大赛
经过广泛征集与精心筛选
数百份满载创意与热情的作品脱颖而出
期待您的点赞支持
热门视频
猜你想看
广东最新人事任免
吓人!广东一醉酒男子被2米蟒蛇缠身
转发提醒!
热门视频
猜你想看
转发提醒!

