
重磅
自2025年8月15日起
广东省下放20项省级行政职权
由深圳实施
广东省人民政府令
第318号
《广东省人民政府关于将一批省级行政职权调整由深圳市实施的决定》已经2025年6月30日十四届广东省人民政府第64次常务会议通过,现予公布,自2025年8月15日起施行。
省长 王伟中
2025年7月3日
广东省人民政府关于将一批省级行政职权调整由深圳市实施的决定
为深入推动深圳综合改革试点,支持深圳建设中国特色社会主义先行示范区,根据中共中央办公厅、国务院办公厅《关于深入推进深圳综合改革试点深化改革创新扩大开放的意见》,省人民政府决定将20项省级行政职权调整由深圳市实施。深圳市人民政府及其有关部门与省有关单位要通力协作、密切配合,共同做好此次职权调整的组织实施工作,确保相关省级行政职权放得下、接得住、管得好、有监督。
一、狠抓衔接落实
自本决定公布之日起30个工作日内,省有关单位应当与深圳市承接单位完成职权调整的交接工作。对委托实施的职权,要通过签订书面委托协议,细化明确委托的具体内容、权责划分、监管措施等事项。职权调整后,省有关单位要及时向社会公布职权调整实施的承接单位、交接日期、具体内容等事项。自交接之日起,在深圳市范围内由承接单位按职责权限办理相关事项,原实施单位已受理或者立案的,继续完成办理。
二、严格依法履职
深圳市人民政府要及时将承接的省级行政职权纳入本级权责清单管理,确保相关责任落实到位;深圳市有关承接单位要制订具体实施措施,主动做好职权调整的承接工作,简化办事程序,优化办事流程,缩短办事时限,规范办事行为,为企业和群众办事提供高效便捷的服务;对调整实施的行政许可事项,要创新和加强事中事后监管,并定期将许可结果报省有关单位备案;要依法健全以信用为基础的新型执法机制,推行大数据监管、包容审慎监管等新型监管方式,坚持严格规范公正文明执法,提升行政执法质量和效能,维护公平竞争市场秩序,为全省深化改革提供有益经验。
三、强化指导监督
省有关单位要完善有关职权的实施标准或者操作规范,通过现场指导、举办培训班等方式,加强对深圳市承接单位的业务指导和培训,帮助深圳市提高承接能力;要通过随机抽查、备案监督等方式,综合运用信息化、数字化、智能化等手段,密切跟踪职权调整实施情况,及时发现并纠正职权调整实施中存在的问题;要定期对职权调整实施工作进行评估,并根据评估结果及时向省人民政府提出调整完善的建议。
本决定自2025年8月15日起施行。
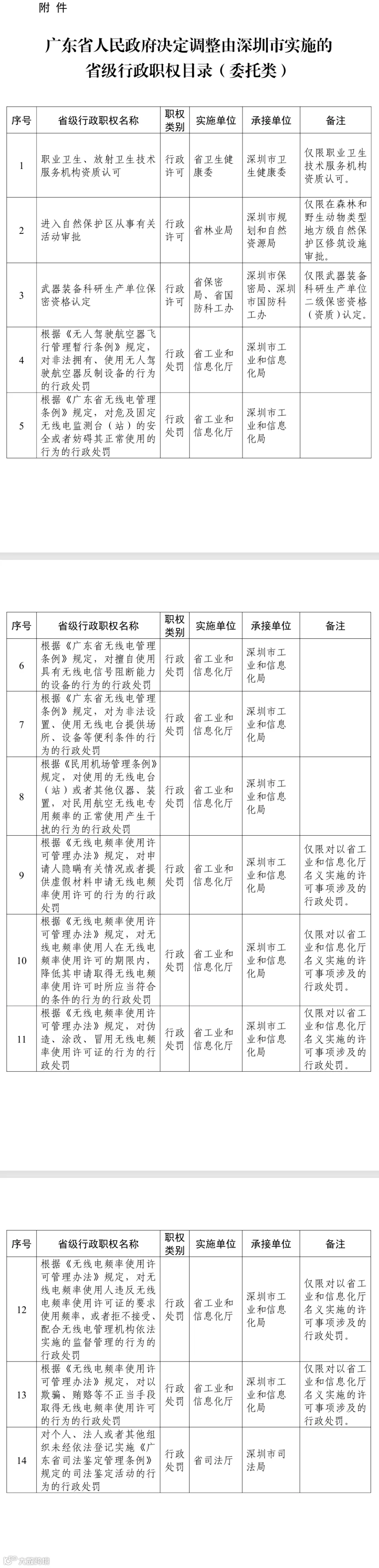
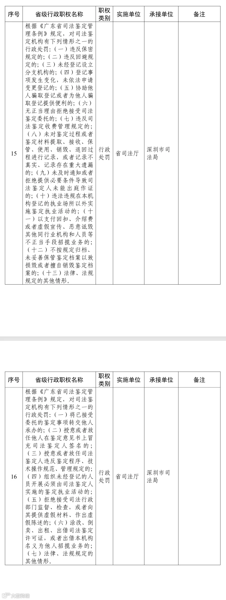
广东省人民政府决定调整由
深圳市实施的省级行政职权目录(委托类)附件
↓↓↓
来源:广东省人民政府官网、南方都市报

