搜索
首页
大数快讯
大数活动
服务超市
文章专题
出海平台
流量密码
出海蓝图
产业赛道
物流仓储
跨境支付
选品策略
实操手册
报告
跨企查
百科
导航
知识体系
工具箱
更多
找货源
跨境招聘
DeepSeek
首页
>
京东“搅局”外卖,我们期待怎样的行业格局?
>
京东“搅局”外卖,我们期待怎样的行业格局?
南方网
2025-04-22
2
“5月1日前入驻的商家全年免佣金”“为全职骑手缴纳五险一金”“超时20分钟以上的外卖订单全部免单”……自今年2月“
京东
外卖”品牌正式成立以来,外卖行业迎来了一位“搅局者”。京东的高调入局,给外卖行业带来了久违的“火药味”,各品牌相继推出百亿补贴、千亿投入,朴实无华的“价格战”重出江湖。
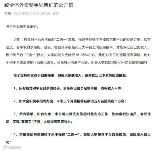
京东外卖公开信
在此之前,外卖行业基本处于
美团
、饿了么“二分天下”的局面,市场份额瓜分完毕,行业增量难以挖掘,竞争格局相对稳定。或许也正因为形势的相对稳定,
头部企业缺少了改弦更张的动力,在提升骑手待遇、降低商家入驻成本、优化消费者体验等方面,表现出“不思进取”的倾向,
整个行业一时呈现出骑手栉风沐雨却收入无几、商家外卖红火却赔本倒贴、消费者花费增加却体验下降、唯独平台赚得盆满钵满的“单赢”局面。在此背景下,
京东以“搅局者”的身份介入外卖市场,让“一潭死水”的外卖行业重新热闹激烈地竞争起来,不由得令人们产生期待:这场商业竞争,能否重塑行业格局、推动外卖行业向更高效、更公平、更有
温度
的方向转变?
刘强东(资料图)
值得注意的是,随着京东与美团的“战火”愈演愈烈,这场商业竞争似乎渐渐脱离了品质的较量、
服务
的比拼,演变为舆论场上的“口水仗”。京东方面含沙射影,暗示对方平台玩起“二选一”游戏,限制骑手跨平台接单的自由;美团则是在单方面辟谣后,表示“与其造谣引流,不如兑现承诺”。然而,商业竞争终究还是要落脚到品质与服务,你来我往的道德批判,非但无法弄清外卖平台间究竟有没有“二选一”规则,反而会让公众对两家平台的印象都有所降低。
因此,与其沉迷于喋喋不休地打“口水仗”,各平台不如紧盯“骑手待遇低”“商家成本高”“消费者体验差”等行业痛点,各显神通拿出破题之道。
商业竞争的最终目标不是消灭对手,而是促进行业持续健康发展。
眼下的这场京东美团外卖大战中,双方都出台了各自的骑手权益保障方案和补贴举措,这客观上带来了骑手待遇水平的提高、商家利润的提升和消费者体验的改善。但补贴毕竟不可持续,早已经历过网购平台、网约车平台等多轮互联网商战的公众难免心生疑虑:待到补贴取消、市场份额重新洗牌,这些企业是否会“原形毕露”甚至“变本加厉”?
当前,受到国际外贸环境的影响,“扩大内需”已被提到前所未有的高度,是经济工作的重点任务之首。我们因而由衷地期待这场外卖大战,能切实地给骑手带来
福利
、给商家带来利润、给消费者带来价值,以多赢的行业格局开创可持续发展的行业模式,进而给更多的企业和行业带来启发:
得民心者得市场,商业向善方能助力行业行稳致远。
来源:南方网、粤学习客户端
撰文:林珊
编辑:小关
校对:赖玉清
热门视频
猜你想看
中纪委同日通报7人被查,有人主动投案
“内鬼”李刚,被逮捕
广州一男子爬上猎德大桥致交通堵塞,交警回应
得民心者得市场!
【声明】内容源于网络
0
0
南方网
南方报业传媒集团南方新闻网为权威华南政经平台、综合性新闻全媒体,每日最新最热资讯独家放送。
内容
0
粉丝
0
关注
在线咨询
南方网
南方报业传媒集团南方新闻网为权威华南政经平台、综合性新闻全媒体,每日最新最热资讯独家放送。
总阅读
0
粉丝
0
内容
0