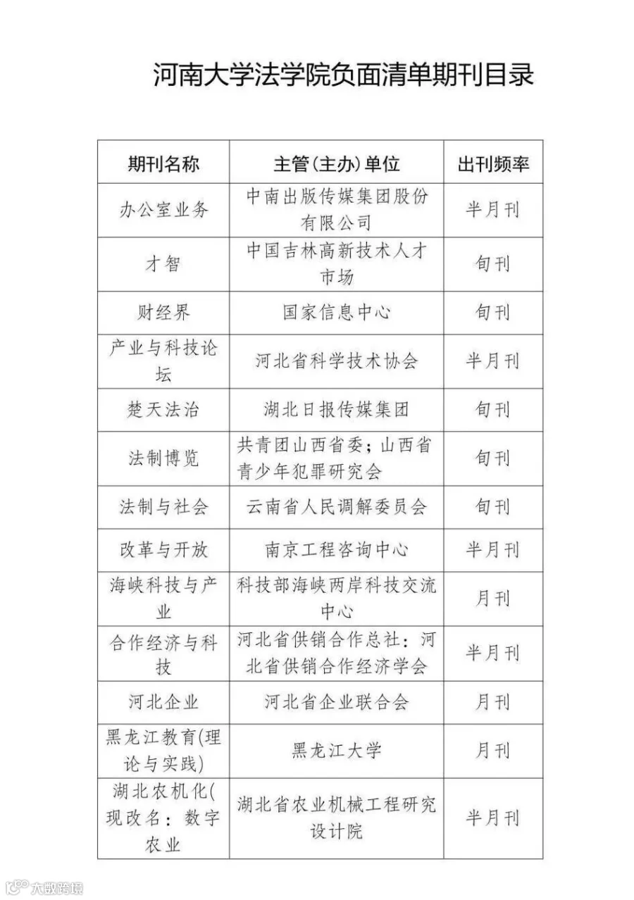
近日,河南大学法学院公布了《河南大学法学院负面清单期刊目录》,包括中南出版传媒集团股份有限公司主管(主办)的《办公室业务》等在内的143本期刊。事实上,这已经不是国内高校首次制订期刊“负面清单”,华东政法大学、中国科学技术大学、大连海洋大学、湘潭大学等高校早有制订清单的先例,高校对论文发表的从严管理已渐成趋势。
图源:“负面清单”的一部分
所谓期刊“负面清单”,就是指高校为把控学术发表质量、抵制学术不端与低质出版,针对内容质量低下、出版流程不规范、存在学术灌水现象的期刊所制订的“不予认可”名单。对于发表在“负面清单”上的论文用于评奖、评优或项目评审的,一律不予认可。
制订“负面清单”并实行动态调整,能够有效规范学生的科研行为,从根源上斩断“付费发表”“快速灌水”的功利链条,为那些严谨治学、潜心研究的学生创造更加公平的学术竞争环境。同时,动态调整机制也是一种预警,告诫学生不可抱有侥幸心态,要对每一篇刊发的论文负责。
当低质刊物被拒之门外,反而能够倒逼学生摒弃浮躁的学术心态,更加重视论文质量和创新价值。例如,作为国内最早制订研究生论文期刊“负面清单”的高校,华东政法大学每两年修订一次“负面清单”,目前清单已更新至第四版。“负面清单”实施七年来,该校研究生在“负面清单”期刊发文量减少了97.8%,说明清单对学生的科研行为能够发挥较强的约束力和引导力。
2018年5月,中共中央办公厅、国务院办公厅印发了《关于进一步加强科研诚信建设的若干意见》,并配合一系列改革措施全面打击学术不端行为,明确指出“支持相关机构发布国内和国际学术期刊预警名单,并实行动态跟踪、及时调整”。此举为加强对学术期刊的管理和监督、提高科研成果的质量和可信度、营造风清气正的科研环境打响了信号枪。
如今,越来越多的高校加入到制订期刊“负面清单”的行列中,“学术混子”们的生存空间将进一步被压缩。这不仅是对学术不端的打击,更是一场重塑科研生态的深刻变革。随着“紧箍咒”的不断收紧,学术灌水的泡沫将被戳破,学术造假的土壤将被更彻底铲除。我们期待,这样的大环境能够催生更多有价值、有质量的学术成果,推动学术研究不断迈向新前沿、实现新突破。
来源:南方网、粤学习客户端,封面图源视觉中国
撰文:钟尧
热门视频
猜你想看

期待更多有价值、有质量的学术成果!


