

何谓印刷?指的就是将文字、图画、照片等原稿经制版、施墨、加压等工序,使油墨转移到纸张、织品、皮革等材料表面上,批量复制原稿内容的技术。
在国家标准GB9851.1-1990《印刷技术术语》中,印刷的定义是:“印刷是使用印版或其他方式将原稿上的图文信息转移到承印物上的工艺技术。”
为此,最新的国家标准GB/T9851.1-2008中将印刷定义为:“使用模拟或数字的图像载体将呈色剂/色料(如油墨)转移到承印物上的复制过程。”
从广义上看,印刷包括印前、印刷、印后以及与图文复制相关的各个工序、工艺,具有一系列复杂的生产流程及标准,拥有大量的专业术语。





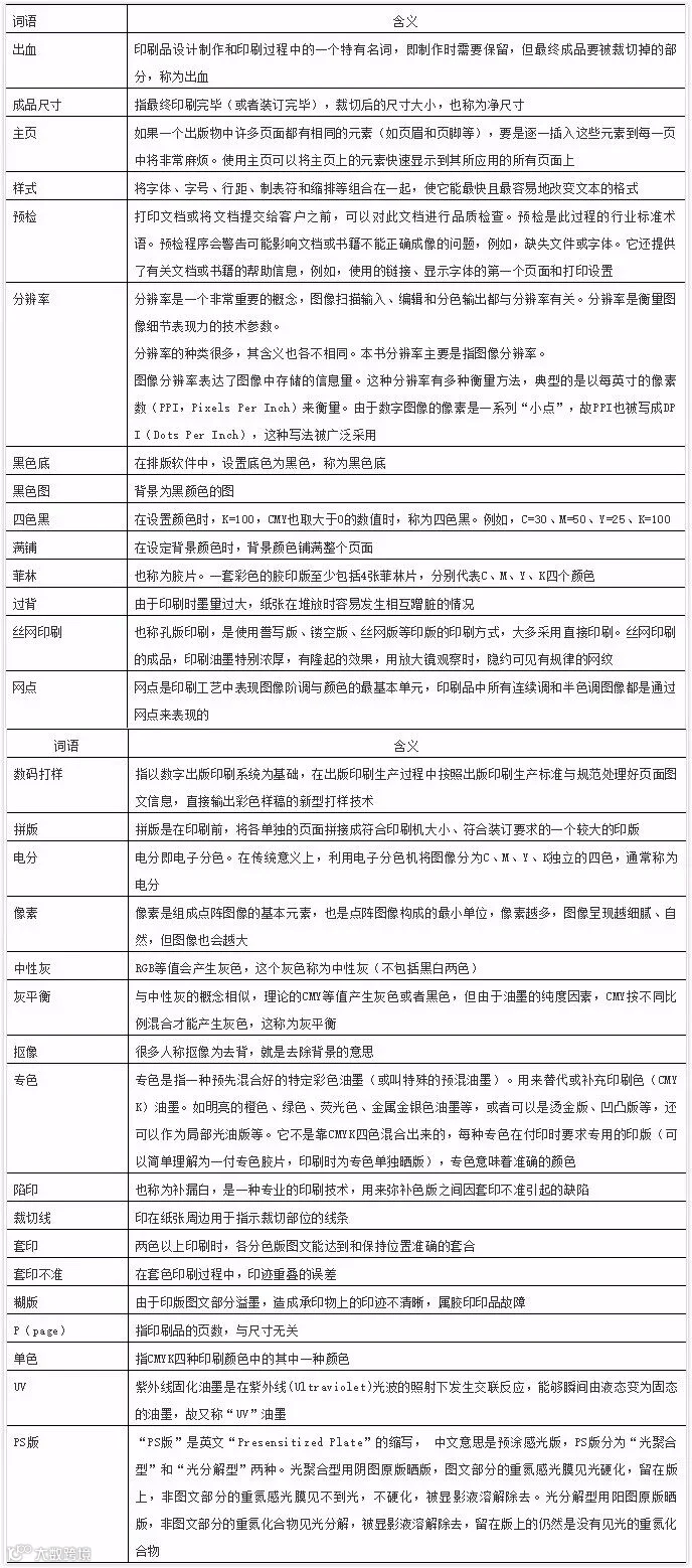
|
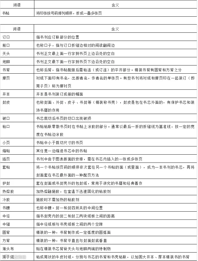
|



