
核心导读
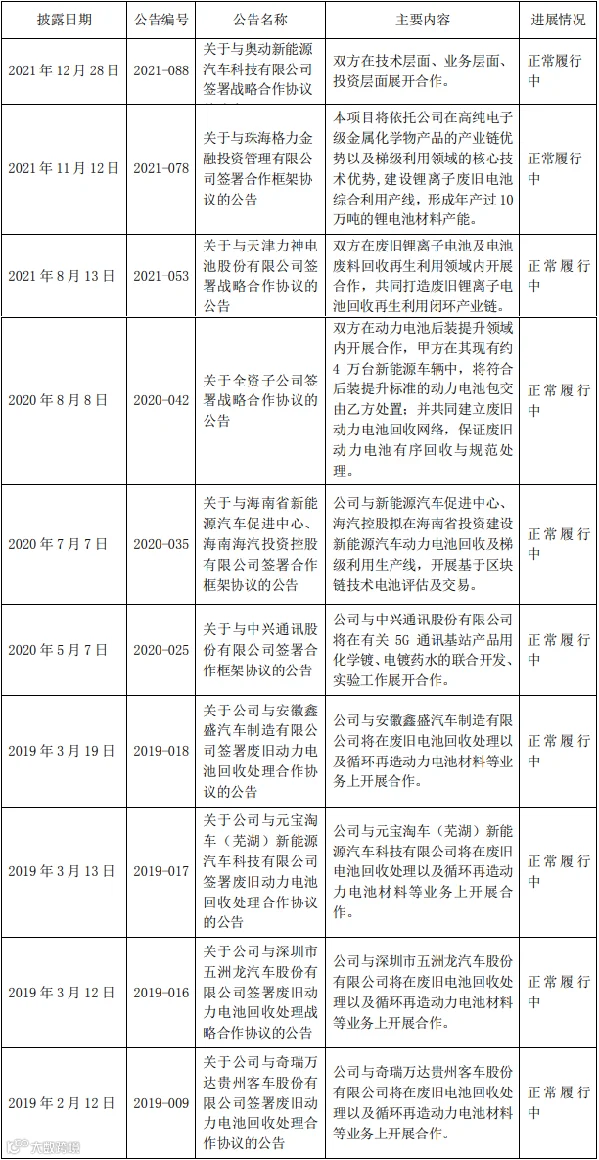
2月22日晚,光华科技发布公告,与奥动新能源、松下中国签署了《战略合作协议》,三方为加强电池银行、电池全生命周期资产运营管理、电池寿命延长、动力电池梯次储能利用和材料回收领域的合作,结成全面战略合作关系。在技术层面,三方将在电池状态检测、电池安全预警、电池寿命延长、电池梯次储能等领域技术和数据上保持紧密沟通合作;在业务层面,秉承电池全生命周期利用理念,三方将致力于实现电池全生命周期价值挖掘,包括电池资产运营管理、充电控制策略、梯次储能、报废回收;在资本层面,就光华科技、奥动新能源正在筹建的电池全生命周期利用的平台型公司,松下中国在其经营范围、集团政策允许的范围内和光华科技、奥动新能源进行合作可能性的讨论。

2020年,光华科技在新能源业务板块,锂电池材料实现营收2.88亿元,同比增长19.89%;梯次利用产品实现营收6616.67万元,同比提升2128.21%,并在“动力电池梯级利用-拆解分类利用-有价金属再生利用-材料再制造”的回收领域不断赢得认可。近几年来,从政府到实力企业,越来越多力量与光华科技一同携手推动我国的动力电池回收行业,建立成熟的电池的回收体系。

推荐阅读

广东光华科技股份有限公司始创于1980年,集产品研发、生产、销售和服务为⼀体,以高性能电子化学品、高品质化学试剂与产线专用化学品、新能源材料和动力电池回收、综合利用为主导,同时提供其他专用化学品的定制开发及技术服务,致力成为国际高端专用化学品创新与整体技术服务方案领跑者,助力国家技术革新,引领产业链高质量发展。
喜欢请分享,认可请点赞,低调点在看

