为深入贯彻党的二十大和二十届三中全会精神,落实党中央、国务院关于深化税收征管改革、健全税收征管法律体系的重大决策部署,按照十四届全国人大常委会立法规划部署,税务总局会同财政部在深入调研、广泛听取意见建议基础上,研究形成《中华人民共和国税收征收管理法(修订征求意见稿)》,现向社会公开征求意见。公众可在2025年4月27日前,通过以下途径和方式提出意见:
1.登录国家税务总局网站(网址:https://www.chinatax.gov.cn),在首页主菜单“互动交流—意见征集”栏目;或者中华人民共和国财政部网站(网址:http://www.mof.gov.cn),在《财政法规管理系统》(网址:http://fgk.mof.gov.cn)提出意见。
2.通过信函方式将意见寄至:北京市西城区枣林前街68号国家税务总局征管和科技发展司(邮政编码100053);或者北京市西城区三里河南三巷3号财政部税政司(邮政编码100820),并请在信封上注明“中华人民共和国税收征收管理法修订征求意见”字样。
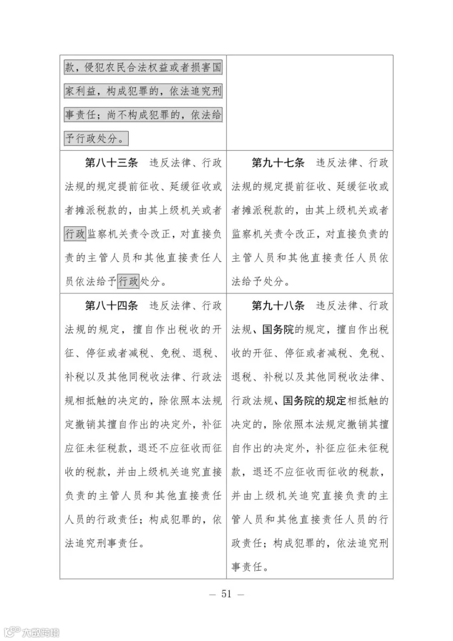
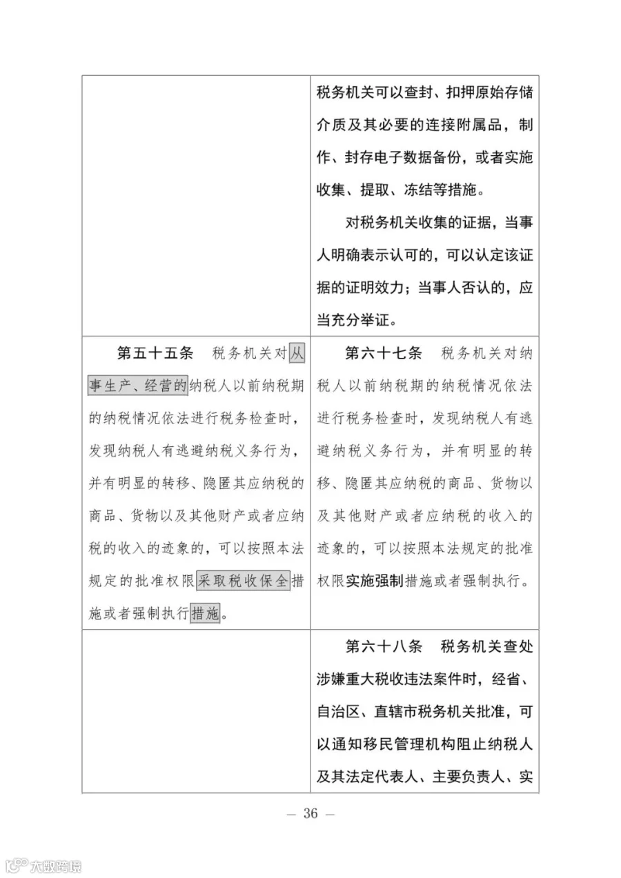
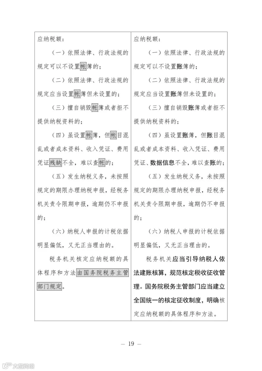
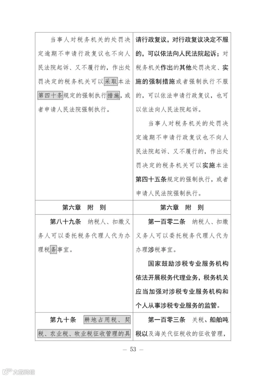
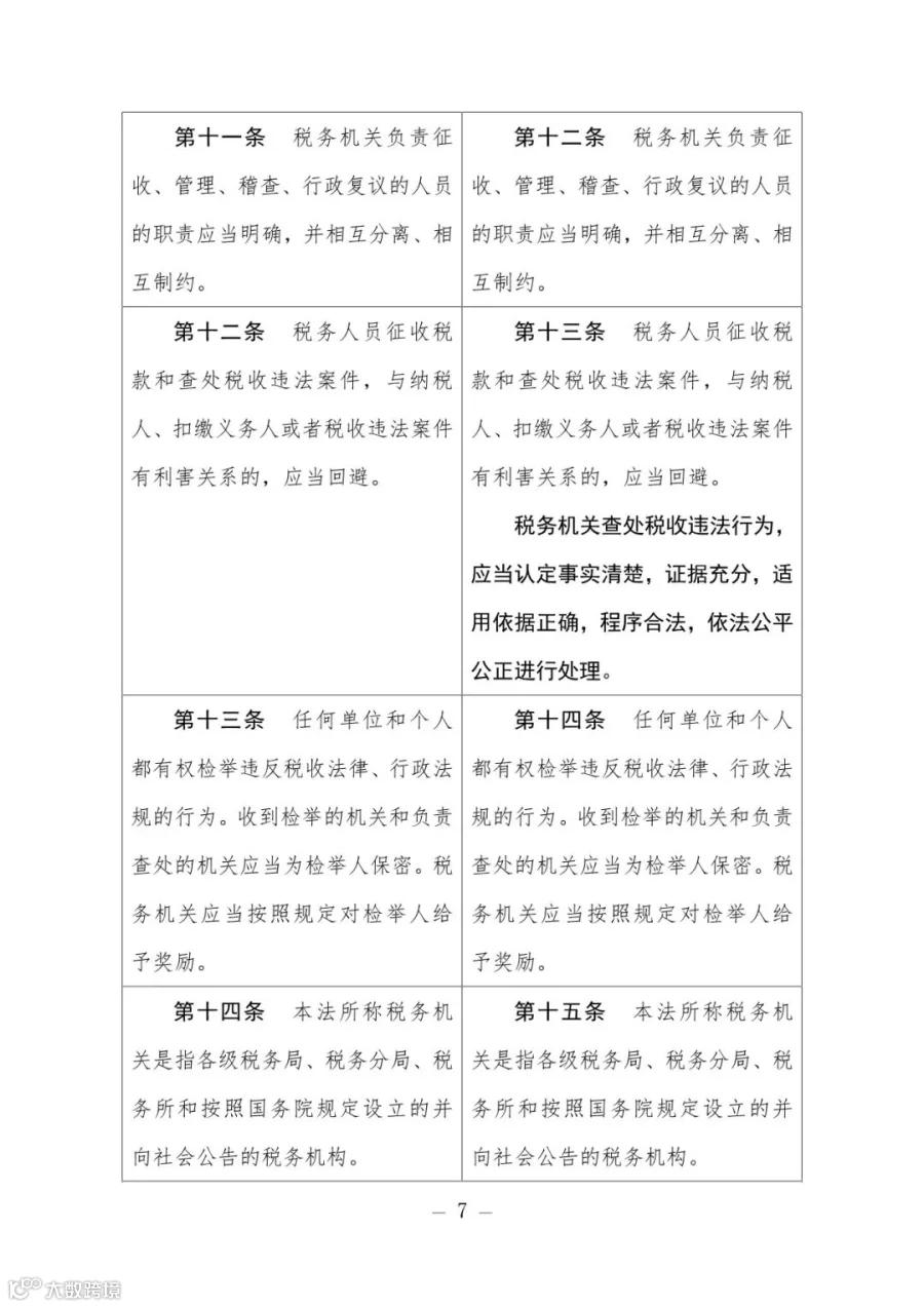
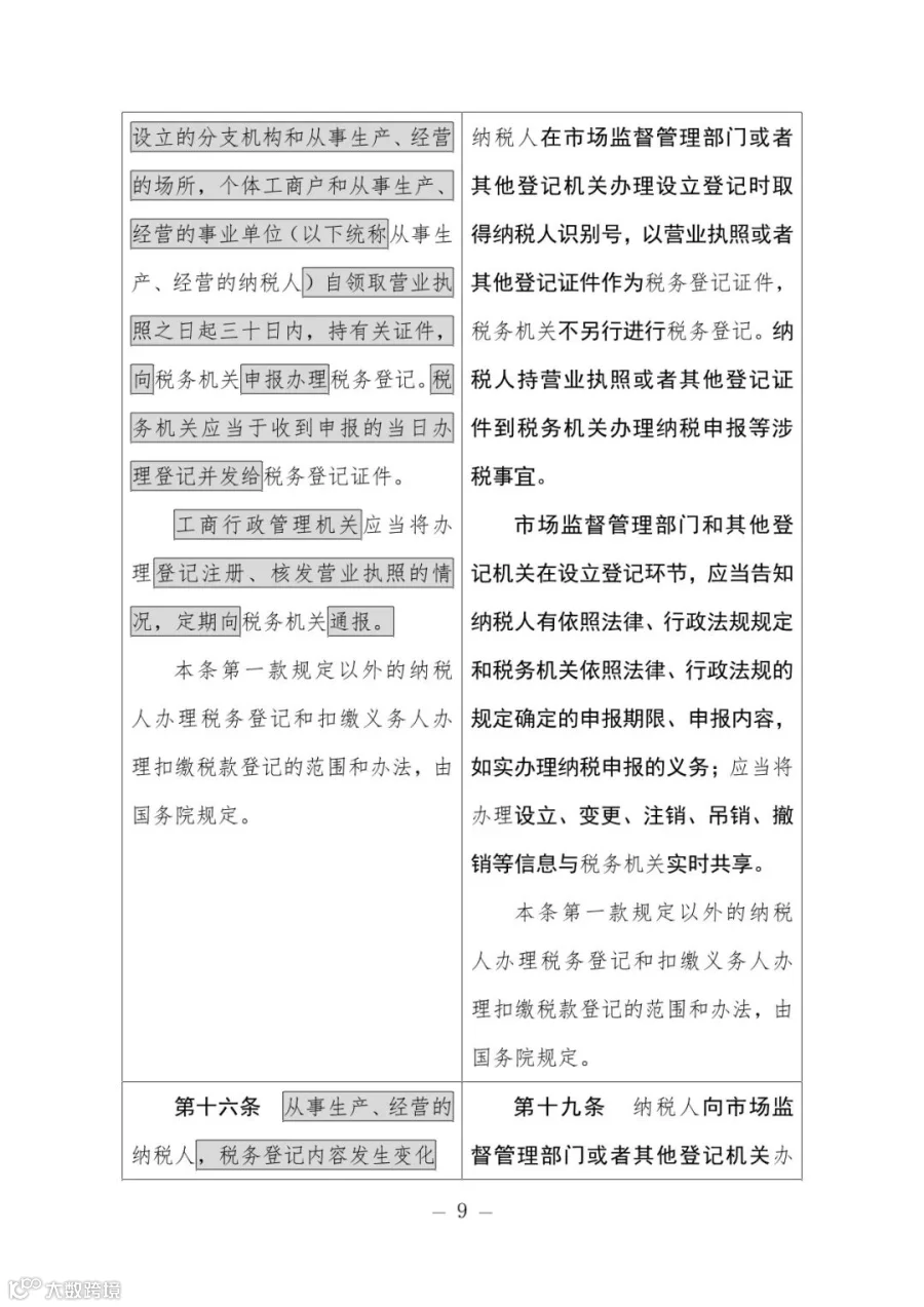
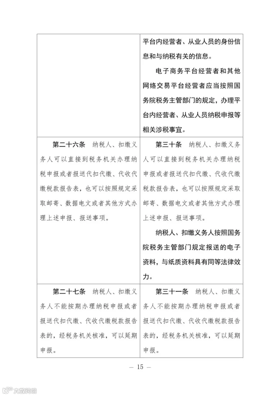
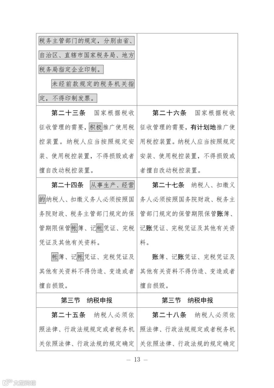
附件:1.《中华人民共和国税收征收管理法(修订征求意见稿)》对照表
2.关于《中华人民共和国税收征收管理法(修订征求意见稿)》的说明
国家税务总局 财政部
2025年3月28日
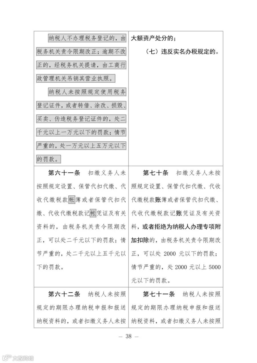
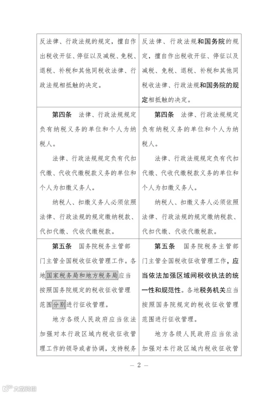
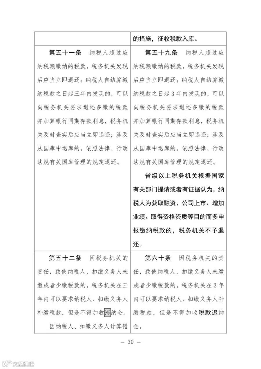
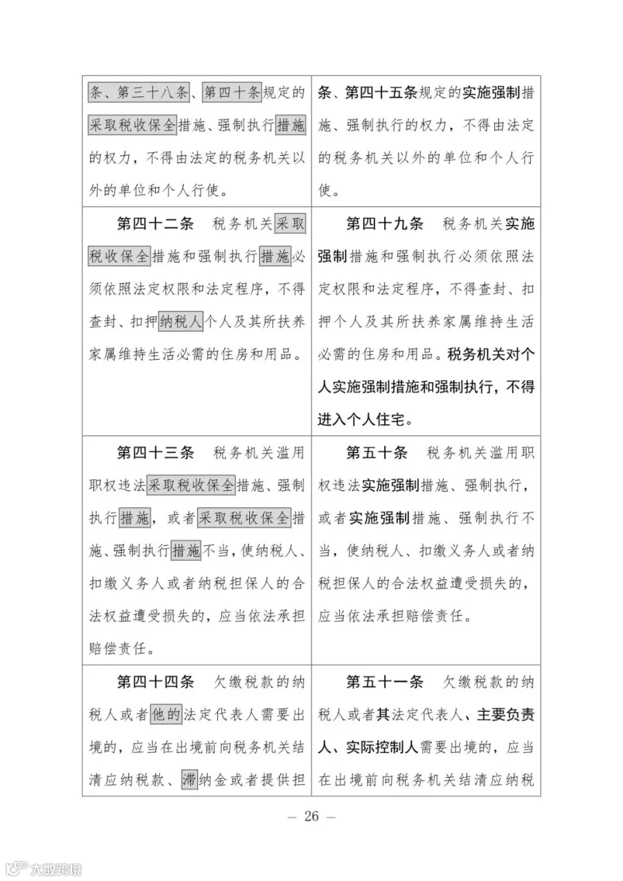
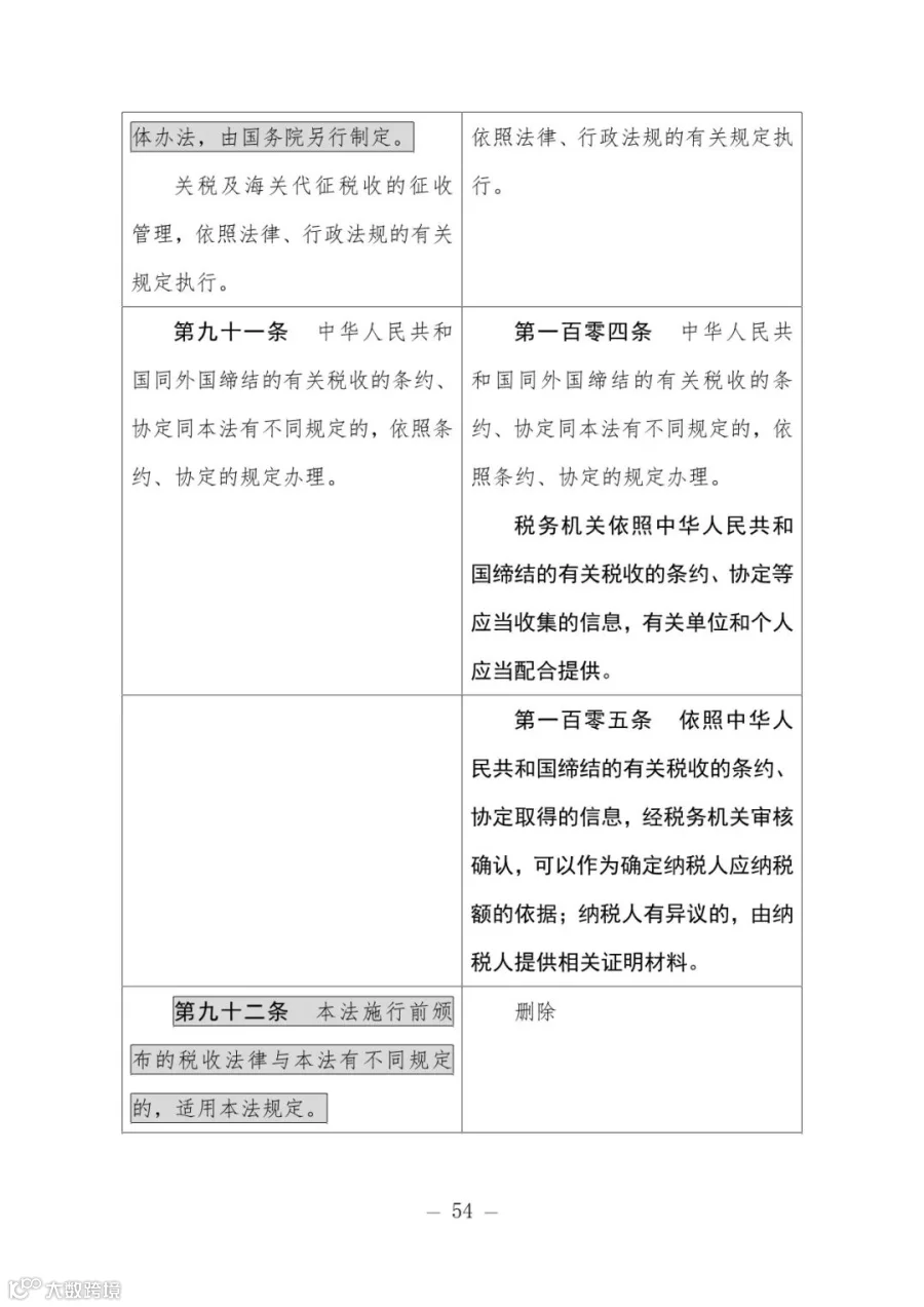
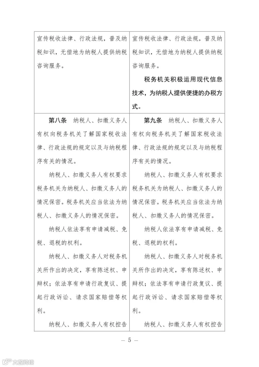
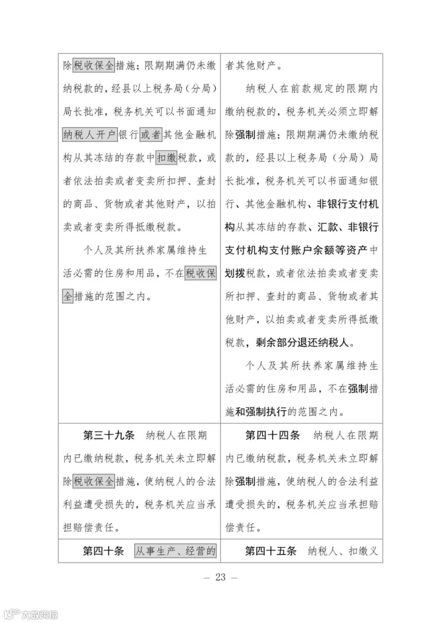
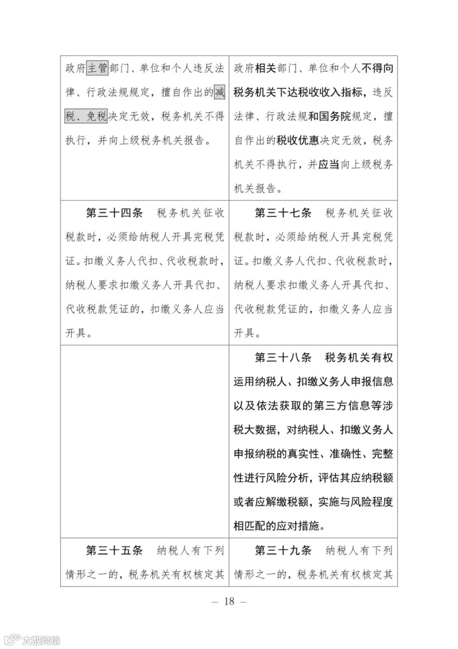
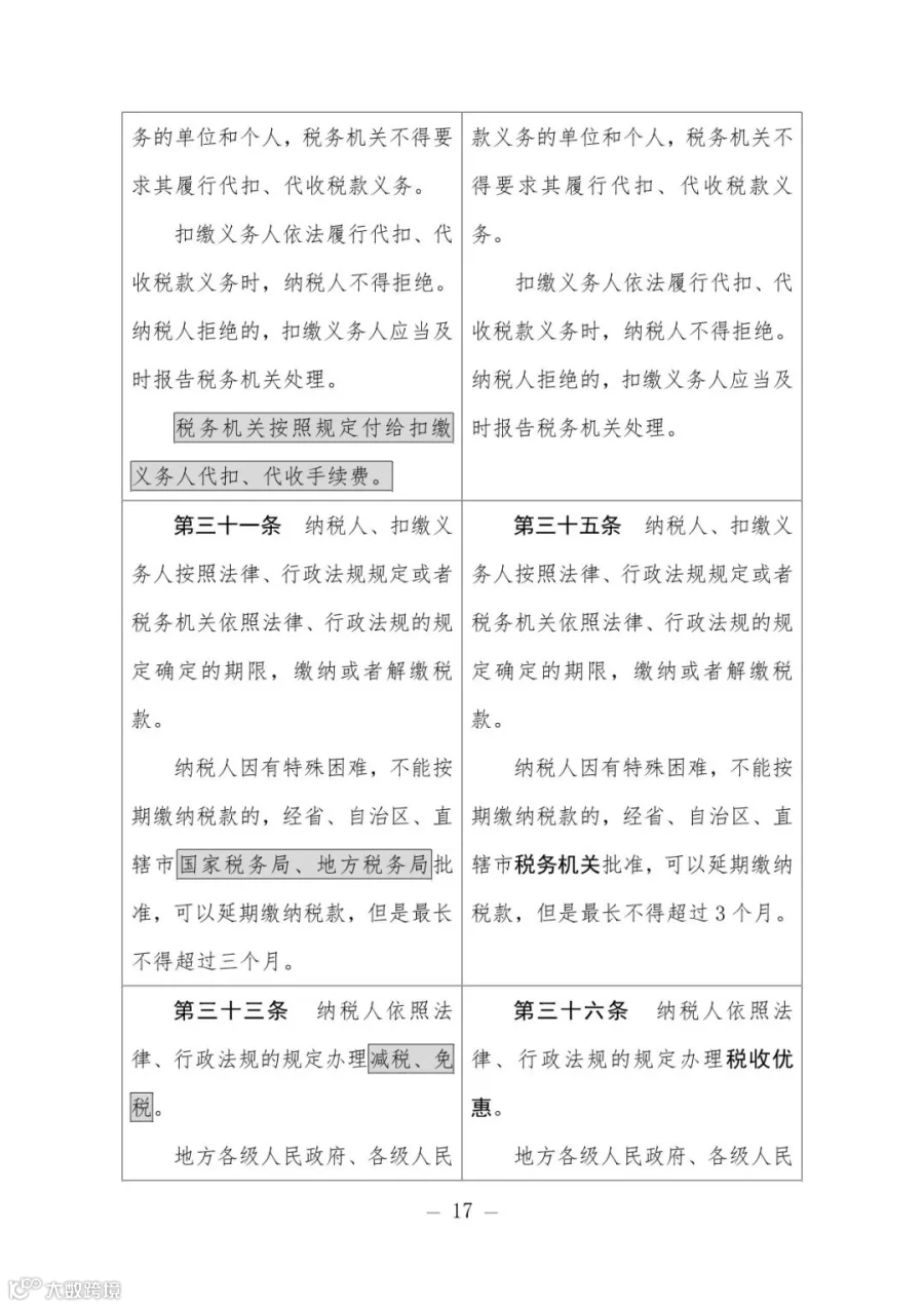
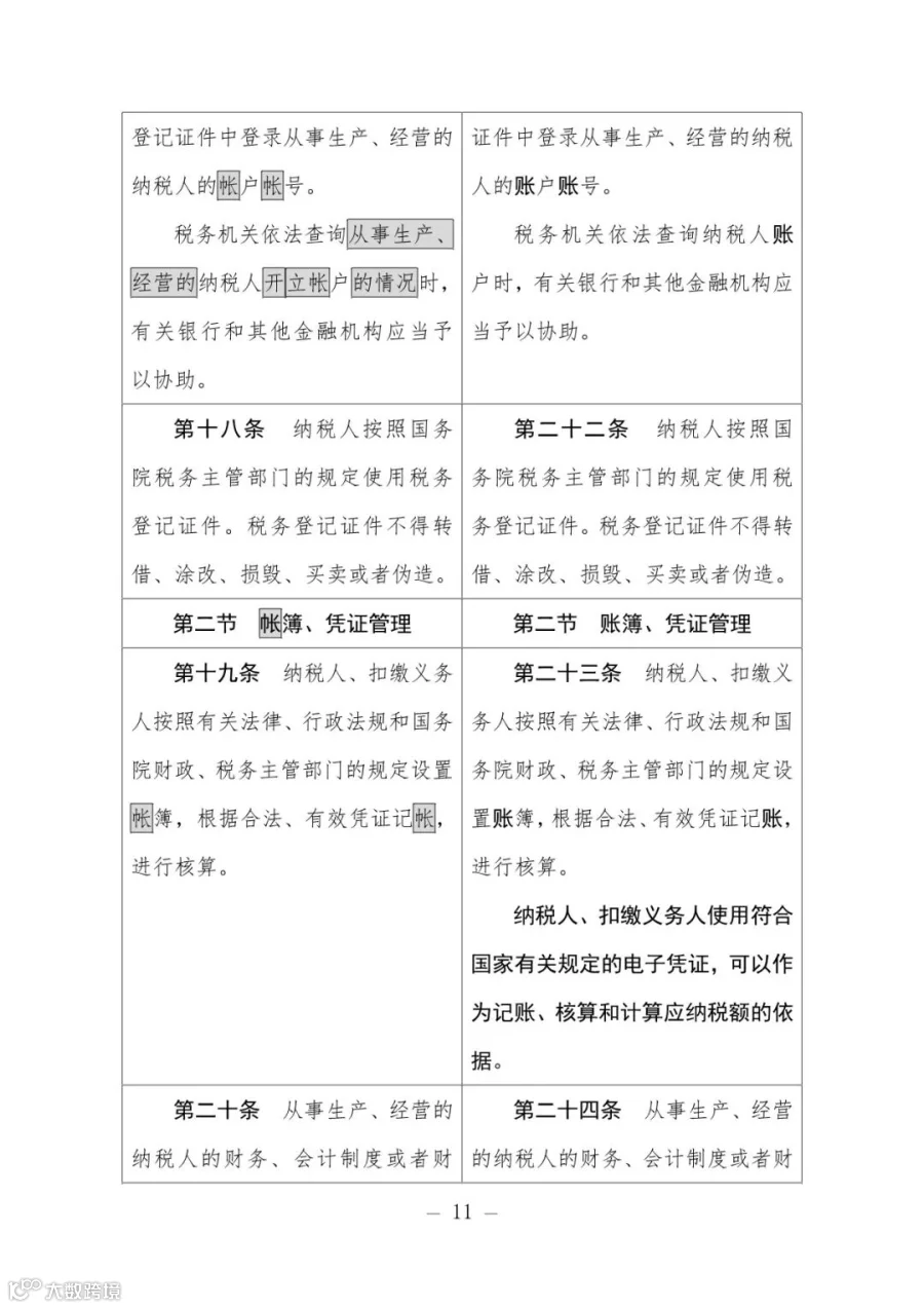
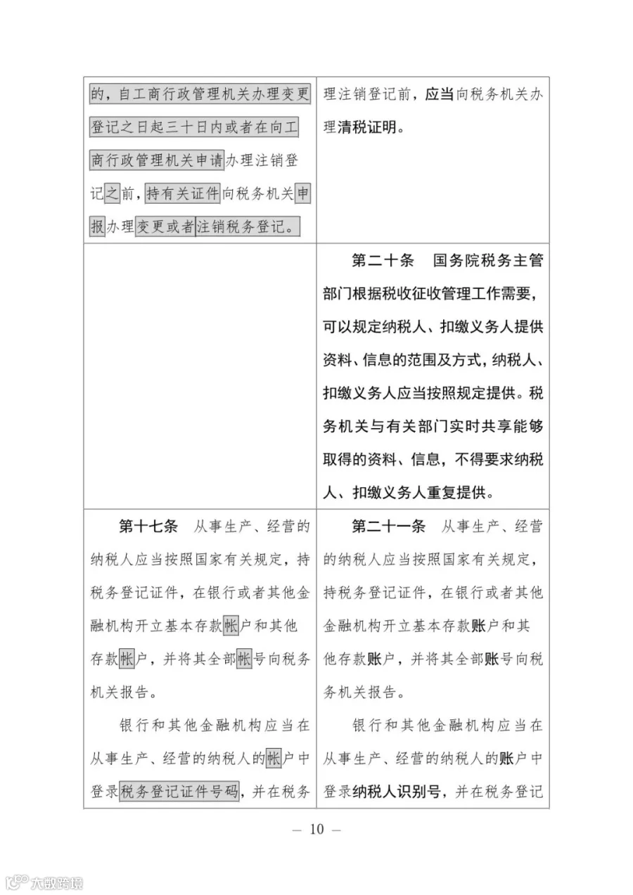
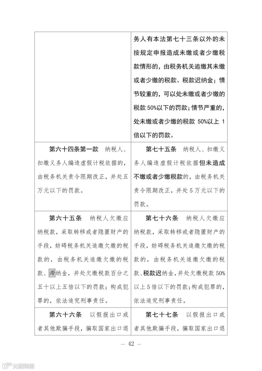
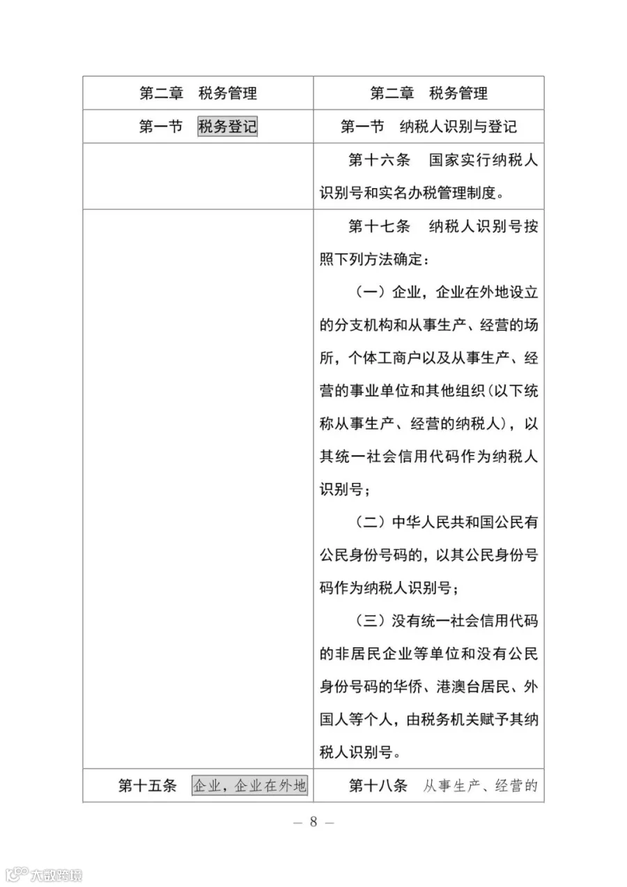
附件1(请滑动查看)
附件2(请滑动查看)
文章来源:国家税务总局网站
企业简介
浩智税务师事务所成立于2009年,注册地在广西自由贸易试验区南宁片区五象新区,在中国注册税务师协会公布的2022年度税务师行业较大经营收入规模税务师事务所信息中,营业收入全国排第39位,广西排第1位,为2021年度全国税务师行业经营收入前百家税务师事务所、AAAA级税务师事务所、广西十强税务师事务所、广西壮族自治区两新组织党建工作示范点、广西税务师行业"四强"党支部、广西注册税务师协会常务理事单位、广西壮族自治区“守合同重信用"企业、资本市场服务基地联盟成员单位。在北京、广州、深圳、东莞、珠海、湛江、武汉、长沙、贵州、云南、玉林、贵港、北海、柳州等地设有14家子分所。
浩智集团共有员工130多人,其中税务师、注册会计师、律师共61人,党员31人。在党员中,管理层、税务师、注册会计师和律师人数总占比达75%。浩智拥有一支通晓税务、会计、法律、企业管理的综合性服务团队,专长石油炼化、石化相关配套、房地产开发、建筑安装、制造、交通运输、教育培训、医药、商业连锁、统一配送等行业的涉税服务。先后接受政府部门及各类企事业单位委托,开展专业税务顾问、土地增值税清算鉴证、股权转让鉴证、清税注销鉴证、税收策划、纳税风险评估、国际税收事项代理、税务行政复议代理等服务
浩智注重集团一体化管理、人才培养和数字化管理,高度重视数据保密和信息安全,致力于帮助客户防控风险、提质增效,通过数据和技术支持,为客户提供优质服务和最佳解决方案。
浩智主动适应发展新形势,加强党建引领,深化业务创新,强化自律管理,主动担当,服务社会,为税务师行业高质量健康稳定发展作出新的更大贡献。
联系我们
Contact us
微信公众号:浩智税务师事务所
南宁总部: 南宁市良庆区平乐大道21号广西路桥集团总部大厦主楼16-17楼
北京分所:北京市朝阳区管庄长隆文化创新园B6栋201
广州分所:广州市天河区长兴路5号第一栋第二层203室
深圳分所:深圳市前海深港合作区南山街道听海大道5059号前海鸿荣源中心 (前海国际税务师大厦)A座802A
东莞分所:东莞市南城街道元美西路2号2栋1101室
珠海分所:珠海市拱北粤海中路森宇富通大厦1栋3002室
湛江分所:湛江市赤坎区观海北路8号金沙湾广场4号楼酒店1408号商务公寓
武汉分所:湖北省武汉市武昌区洪山东区34号湖北省科技创业大厦三楼一通科创中心
长沙分所:长沙市雨花区雨花亭街道南二环一段55号叠彩峰苑B区2栋810房
云南分所:云南省蒙自市凤凰路金色年华小区B-16商铺
贵州分所:贵州省黔东南自治州凯里市未来城一期B幢24层24-5号
玉林分所:玉州区玉东大道中鼎大厦B座五楼501-504室
贵港分所:贵港市港北区中山北路(联邦国际)2幢2813号
北海分所:北海市北海大道191号时代第五街坊2栋1单元2202号房
柳州分所:柳州市城中区阳光壹佰25栋17-11
总部电话: 0771-5839928 18377102915
分所电话:13811743393(北京) 020-31420293(广州)19926634355(深圳)0769-28639638(东莞) 13536556121(珠海)13763062858(湛江)13720100222(武汉)18873917316(长沙)0873-3062576、 18687373905(云南)15085215922(贵州)0775-2099061(玉林)0775-4521156(贵港)13321793216(北海) 0772-2309233(柳州)
官网:www.gxhaozhi.com

