
周末假期不限行

2017年的CR-V机油门已经让本田的形象一落千丈,本以为一年过去了,这个事就完了。
然而天不遂人愿,继CR-V之后,本田的其它车型不断爆出问题,思域已经宣布大面积召回,这还不止,如今冠道也来了,真是屋漏偏逢连夜雨。

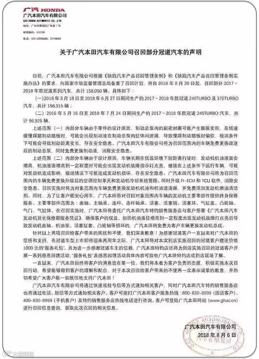
冠道宣布正式停产召回,广本的官方文件已经下达。

此次冠道召回问题有两个,一个是机油门,与CR-V一致,还有一个是刹车制动问题。如果一辆车刹车系统有问题,其后果可想而知,这比什么烧机油、断轴更狠,刹不住车生命完全没有保障,要是高速上,当你的车速到了120,突然需要刹车,刹车的时候,你发现刹车有问题,想想就后怕。
对于这次本田愿意承认自己的错误宣布召回,大家可不要觉得是本田是一个负责任的企业,有业内人士爆料,广本这次并不想公开召回,本想借保养维护让车主回厂,然后进行秘密维修,结果被媒体爆料出来了,为了不让事态恶化,不得不宣布停产,进行召回,以此来证明自己是一个有责任的企业,套路真是深。

现在来整理一下问题点,召回原因有两点,一个是机油增多,一个是刹车制动。
机油增多涉及车辆有96926辆,主要是1.5T发动机车型,2.0T车主不受影响,问题车型生产时间集中在16年5.16到18年7.24。刹车故障涉及车辆有156315辆,覆盖所有型号车型,问题车型生产时间集中在16年3.18到18年6.27。
冠道车主可以根据官方提供的批次以及问题点,好好的检查一下自己的车,并不是每台车都如此,如果运气不好不幸中招,赶紧联系广本客服与4S店吧。
UR-V车主也要行动起来,目前东本那边虽然没有宣布,但是要知道,UR-V有冠道是一对同父异母亲兄弟,内部设计构造完全一致,哥哥都出问题了,弟弟还能幸免?




敬请关注

