大数跨境

Filecoin检索进展:8月与IPFS网关检索性能匹配,9月实现Saturn流量升级,第四季度启动激励机制

Filecoin检索进展:8月与IPFS网关检索性能匹配,9月实现Saturn流量升级,第四季度启动激励机制 华澳集团
2022-05-19
1
导读:FIL三四季度不出意外的话,检索市场和虚拟机都会落地,看那时候的性能如何。
对Filecoin来说,检索市场的进展一直牵扯着投资者、生态建设者的心,毕竟IPFS&filecoin网络已经有16EB+的存储容量,数据的存储容量已经不是问题,但数据的正常使用关乎着商用落地,检索市场尤为重要。按照官方年初的规划,检索市场怎么样了呢?
 
目前,已有数百万的媒体资源将数据存储在IPFS和Filecoin网络中。然而由于现有检索市场的不完善,以及索引能力的缺失,用户在检索数据时会面临延迟时间较长、效率较低的问题,这又限制了有效数据的存储。
 
Filecoin Saturn计划应运而生,希望能为新兴且快速增长的Web3媒体市场提供更好的检索服务
 
Saturn是用于IPLD的Web3去中心化内容分发网络,可加快用户从Filecoin网络检索媒体文件的速度
 


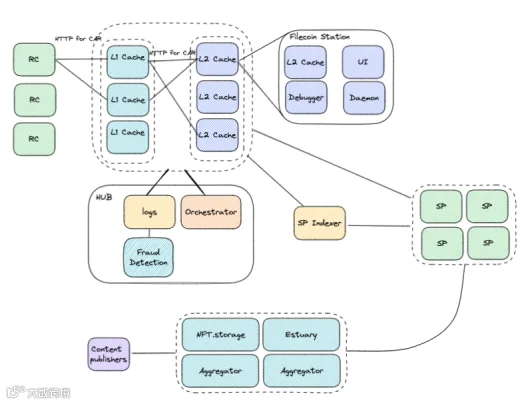
为了更好地推动Saturn的初始阶段v0的实现,协议实验室在今年年初举办Buildathon,并发布了整体架构流程图。


Station v0的整体架构由新用户设置、新VPS运营商设置、内容发布者上传数据、内容分配、内容发布者设置网站路由、检索客户端E2E检索和支付操作等七大流程组成,并将有助于计划目标的达成。
 
在Station v0阶段,主要有以下关键目标亟待实现:
 
完成Saturn网络部署,并进行动态分析与监控;
在Station中部署相关性高且经过验证的媒体文件;
启用从浏览器到Saturn中保存的内容寻址文件的E2E检索;
 对于选定的文件,自前100个自治系统编号起,平均检索字节的响应时间应小于1秒;
网络中的Station总数达到100个。
 
在4月的检索市场研讨会中,协议实验室团队也对Saturn L1节点的架构图进行深入的分享。


作为检索市场的新计划,协议实验室始终着眼于其长期的发展,并已发布Filecoin Saturn的路线图,计划于今年8月达成与IPFS网关的检索性能匹配,9月实现Saturn网络中的流量升级,并在第四季度启动激励机制。
  
Filecoin Saturn的出现,也为Filecoin检索市场增添活力与生机,有望提高在更广泛的Filecoin生态中的检索性能与可靠性,成为检索市场的下一颗新星!

来源:大有IPFS研究院,发布文章仅为传播更有价值的资讯信息,不作为任何投资建议,本站所发布文章仅供学习了解。文章版权归原作者所有,经编辑整理,如有侵权,请第一时间联系修改或删除。



• END •


 往期精彩

● IPFS & Filecoin简介与技术基础——分布式存储篇

● IPFS官方宣传片


华澳控股集团

创新  优化

诚信  共赢



喜欢请点「在看」👇

【声明】内容源于网络
0
0
华澳集团
广东华澳控股集团有限公司创立于2006年,2016年搬迁至广东省珠海市,秉承“轻资产、多元化和稳健”的企业愿景,已逐步成长为以区块链和越南投资为主导,地产、矿业、金融投资、现代服务等多业态同步发展的集团化企业。
内容 555
粉丝 0
华澳集团 广东华澳控股集团有限公司创立于2006年,2016年搬迁至广东省珠海市,秉承“轻资产、多元化和稳健”的企业愿景,已逐步成长为以区块链和越南投资为主导,地产、矿业、金融投资、现代服务等多业态同步发展的集团化企业。
总阅读307
粉丝0
内容555