菲亚特克莱斯勒2017员工子女奖学金项目申请截止后,HR最近还陆续收到关于奖学金的询问和报名,特此延长了申请时间啦!大家快快为子女领取奖励哟~
菲亚特克莱斯勒2017员工子女奖学金项目,以奖励员工子女在学业上的非凡成就。本奖学金的颁发,不仅是企业责任感的体现,更是为员工创造的暖心福利,为员工子女的求学之路保驾护航。
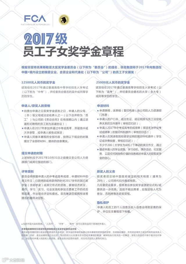
2017年奖学金受众包括在中国大陆和中国香港设立的独资企业、合资企业和代表处的员工子女,覆盖高中和大学(含大专)或同等学历的新生,经过评选的优胜者将分别获得12500元和25000元人民币不等的奖学金。
菲克员工子女奖学金项目1987年诞生于意大利,目前已落地欧洲、北美、非洲、拉丁美洲、中东、亚太以及墨西哥等多个国家和地区。该项目自2006年进入中国,已连续发放9期,累计为330多名优秀青年提供逾300万人民币的奖学金支持。
申请细则如下,速速get! 详细信息和报名表格请联系HR王丹薇
邮箱:hr_service@gacfcasales.com
分机号:9532
一直以来,人才都是企业最大的财富。我们重视每一位员工,始终尽心竭力为大家谋福利,同时也重视员工的家庭,在精神上和物质上做到全力关怀,让员工及其家庭享受到来自咱们大家庭的温暖。



