搜索
首页
大数快讯
大数活动
服务超市
文章专题
出海平台
流量密码
出海蓝图
产业赛道
物流仓储
跨境支付
选品策略
实操手册
报告
跨企查
百科
导航
知识体系
工具箱
更多
找货源
跨境招聘
DeepSeek
首页
>
AI图像生成模型深度对比研究(2026年4月)
>
AI图像生成模型深度对比研究(2026年4月)
跨境好家伙
2026-04-28
8
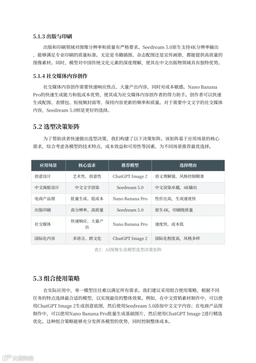
导读:本文旨在为开发者、设计师和企业决策者提供一份全面、客观的技术参考指南
AI图像生成模型深度对比研究
ChatGPT
Image 2、Seedream 5.0 与 Nano Banana Pro 核心性能对比
【声明】内容源于网络
0
0
跨境好家伙
跨境好家伙
内容
1951
粉丝
1
关注
在线咨询
跨境好家伙
跨境好家伙
总阅读
24.3k
粉丝
1
内容
2.0k