特种设备安全管理和作业人员证是由市场监督管理局颁发,特种设备作业人员及其相关管理人员必须取得的上岗必备证书。以下是具体介绍:
法律依据
《中华人民共和国特种设备安全法》第十四条规定,特种设备安全管理人员、检测人员和作业人员应当按照国家有关规定取得相应资格,方可从事相关工作。《特种设备安全监察条例》也明确要求,锅炉、压力容器、电梯等特种设备的作业人员及其相关管理人员,应经特种设备安全监督管理部门考核合格,取得国家统一格式的特种作业人员证书,才能从事相应作业或管理工作。
人员分类
特种设备安全管理人员:对锅炉、压力容器、电梯、起重机械、客运索道、场(厂)内专用机动车辆等特种设备进行安全管理,代号为 A。
特种设备作业人员
锅炉作业:包括工业锅炉司炉 G1、电站锅炉司炉 G2、锅炉水处理 G3。
压力容器作业:有快开门式压力容器操作 R1、移动式压力容器充装 R2、氧舱维护保养 R3 等。
气瓶作业:如气瓶充装 P。
电梯作业:电梯修理 T。
起重机作业:起重机指挥 Q1,起重机司机 Q2,司机可按具体起重机类型细分限制。
客运索道作业:客运索道修理 S1、客运索道司机 S2。
大型游乐设施作业:大型游乐设施修理 Y1、大型游乐设施操作 Y2。
场(厂)内专用机动车辆作业:叉车司机 N1、观光车和观光列车司机 N2。
安全附件维修作业:安全阀校验 F。
特种设备焊接作业:分金属焊接操作、非金属焊接操作。
作用意义
保障安全:确保相关人员具备专业知识和技能,规范操作,减少违规行为,降低特种设备事故发生风险,保障人身和财产安全。
规范行业:是行业准入门槛,有助于建立专业、规范的特种设备作业和管理队伍,提升行业整体安全水平和管理质量。
符合法规:使特种设备的使用、管理等环节符合国家法律法规要求,避免企业因人员无证上岗面临法律风险和行政处罚。
证书管理
有效期:通常为 4 年。
复审:
持证人应在持证项目有效期届满的 1 -3个月以前,向工作所在地或者户籍(户口或者居住证)所在地的发证机关提出复审申请。
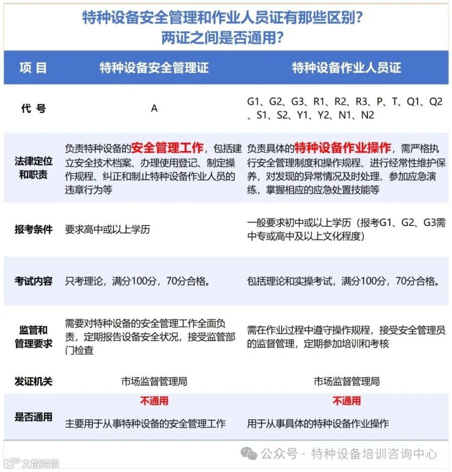
在特种设备领域,安全管理员证与作业人员证是保障设备安全运行的重要资质证明。依据《特种设备安全法》《特种设备使用管理规则》,这两个项目证书存在诸多不同,且不能通用。下面为你详细解读。
总结:特种设备安全管理员证与作业人员证在法律定位、职责、报考条件、考试内容、 监管和管理要求等方面均有所不同。
两者不能互相替代,各负其责,共同确保特种设备的安全运行。

