
近日,中共中央办公厅、国务院办公厅印发《碳达峰碳中和综合评价考核办法》,要求各地区各部门认真贯彻执行。
全文如下:
碳达峰碳中和综合评价考核办法
(2026年2月26日中共中央政治局常委会会议审议批准 2026年4月12日发布)
第一章 总则
第一条 为发挥碳达峰碳中和战略牵引作用,加快构建碳排放总量和强度双控制度体系,推动地方党委和政府落实主体责任,根据《中共中央、国务院关于完整准确全面贯彻新发展理念做好碳达峰碳中和工作的意见》等文件制定本办法。
第二条 适用于2026年起对各省(自治区、直辖市)党委和政府落实碳达峰碳中和目标任务的评价考核。
第三条 在党中央集中统一领导下,由中央组织部统筹指导,国家发展改革委会同有关部门实施。
第四条 实行党政同责、一岗双责,坚持统筹兼顾、客观公正、科学规范、注重实效。
第二章 评价考核内容
第五条 紧扣党中央、国务院决策部署及国家自主贡献目标,推动落实碳排放总量和强度双控。
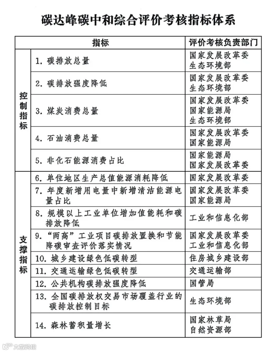
第六条 设置控制指标(碳排放总量、强度降低、煤炭/石油消费总量、非化石能源消费占比等)和支撑指标(节能、工业、城乡建设等领域关键指标)。
第七条 “十五五”时期,国家发展改革委将制定行动方案,确保2030年碳排放强度比2005年降低65%以上、非化石能源消费占比达25%,实现煤炭和石油消费总量达峰。
第八条 各省(自治区、直辖市)须制定省级行动方案,明确五年及年度目标。方案经国家发展改革委审核后报党中央、国务院审定,作为考核依据。
第九条 “十六五”时期起,每五年规划期首年制定碳排放控制行动方案,推动碳中和进程。
第十条 国家发展改革委每年细化评价考核实施方案并动态完善指标体系。
第三章 评价考核程序
第十一条 按年度开展,于次年实施。
第十二条 各省(自治区、直辖市)党委和政府开展自评并提交报告。
第十三条 有关部门对全国及省级指标进行评估。单一指标评价结果分为达标或不达标。
第十四条 国家发展改革委采取实地抽查、第三方核查等方式进行核验。
第十五条 综合考核结果按优秀、合格、不合格三等次确定:全部达标为优秀;1项以上控制指标或3项以上支撑指标不达标为不合格。
第四章 评价考核结果运用
第十六条 结果报党中央、国务院审定后反馈至省级党委政府,并送中央纪委国家监委。
第十七条 依据结果实施约谈、通报或表扬。不合格省份须30个工作日内向党中央、国务院提交整改报告。
第十八条 结果作为领导班子和领导干部综合考核、选拔任用的重要参考。重大失职失责情况依规追究责任。
第十九条 对数据造假等行为直接定为“不合格”,并追究责任。
第五章 评价考核实施
第二十条 主要依据国家统计数据,必要时采用碳市场数据及部门监测数据。
第二十一条 国家发展改革委等部门持续完善碳排放统计核算制度,建立动态监测预警机制。
第二十二条 各省(自治区、直辖市)应科学压实减排责任,统筹发展与安全,稳妥降低传统行业碳排放,遏制“两高”项目盲目上马。
第六章 附则
第二十三条 国务院国资委参照制定中央企业评价考核制度。
第二十四条 由国家发展改革委负责解释。
第二十五条 自发布之日起施行。
附件:碳达峰碳中和综合评价考核指标体系
来源:工信微报

