一个案例说明非瘟下
基础免疫的重要性
自2018年8月份第一起非瘟报告以来,非洲猪瘟给我国养猪业带来无可估量的损失,尤其是以家庭农场这种模式,在经历几次复养失败后,给我们带来很多思考。目前猪场的生物安全措施得到养殖场空前重视,为了保护易感猪只免受可能潜在的病毒感染,选择减少免疫疫苗种类来降低人与猪只接触的频次。这样的做法本身是没有问题的,但是由于每个猪场所处环境及面临的疾病威胁不同,这样冒然减少免疫种类,特别是减少基础免疫疫苗的种类是有较高潜在风险的。尤其是当前复养积极性高涨的形势下,如何做好猪场生产的连续性,结合案例看看基础免疫的重要性。
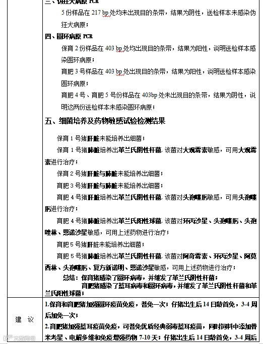
辽宁某猪场(200母猪),2019年以前生产很稳定,猪瘟、伪狂犬、圆环、蓝耳、口蹄疫等基础免疫正常,2019年2月份该场老板(非畜牧兽医专业人士)听从别人告诫:非瘟形势下,尽可能不做疫苗。从2月份开始猪场只做猪瘟,其它疫苗全停。从3月份开始,猪场陆续出现不稳定状况,尤其是8周-14周保育猪及育肥前期的猪只出现死亡状况严重,于19年4月23-26日分两次送检5头病猪,检测结果如下。
分析检测结果,可以看出由于没有做好基础免疫导致没有抗体保护,环境中有野毒存在,致使圆环、蓝耳混感继发感染细菌病。
最后,该场通过将原来的基础免疫恢复及药物保健等手段,在付出很大的代价才将猪场恢复稳定,这个案例告诉我们:在非瘟形势下,除了做好生物安全工作外,结合自身猪场实际情况,做好基础免疫,保持猪场猪只稳定健康同样重要,不能因噎废食,这样才能稳定的连续生产。
编 辑|王 岩
责任编辑|徐 敏
正业生物,每周都有新状态!
长按二维码关注我们

