
广州市人民政府关于印发广州市加快IAB产业发展五年行动计划 (2018—2022年)的通知
各区人民政府,市政府各部门、各直属机构:
现将《广州市加快IAB产业发展五年行动计划(2018—2022年)》印发给你们,请认真组织实施。执行中遇到问题,请径向市工业和信息化委反映。
广州市人民政府
2018年3月22日
广州市加快IAB产业发展五年行动计划
(2018-2022年)
为加快推进IAB(新一代信息技术、人工智能、生物医药)产业发展,特制定本行动计划。
一、基本思路
以习近平新时代中国特色社会主义思想为指导,推动互联网、人工智能、大数据和实体经济深度融合,促进生产、生活、生命领域提质增效,加快我市数字经济和健康产业高质量发展。
——以创新驱动为核心,集聚全球创新资源和高端要素,突破一批产业关键核心技术,实现创新能力从跟跑向并跑、领跑转变。
——以企业为主体,加快创新链、产业链、供应链、资金链、政策链互融互通,形成龙头企业辐射带动、中小企业配套协同的开放式产业枢纽网络。
——以产业集聚为支撑,打造十大价值创新园区,搭建产业平台,建设集聚集约集成、高端高质高新的IAB产业集聚区。
——以深度融合为动力,优化资源配置,开放应用场景,推动融合创新和示范应用。
二、总体目标
到2022年,成为影响全球、引领全国的IAB产业集聚区,建成“世界显示之都”、“国际软件名城”、国际一流的人工智能应用示范区和具有全球影响力的生物医疗健康产业重镇。
——产业规模快速壮大。全市IAB产业规模年均增长15%以上,总规模超10000亿元。其中,新一代信息技术、人工智能、生物医药产业规模分别超7000亿元、1200亿元、1800亿元。
——创新能力显著增强。建成一批国家产业创新中心、国家制造业创新中心、综合性国家科学中心、国家重点实验室、国家级工程(技术)中心、国家工业设计中心等重大创新平台,IAB产业创新型体系基本形成。
——集聚发展成效突出。建成汇聚科研、生产、生活、生态等要素和产业配套好、辐射带动能力强的十大价值创新园区,培育发展6个左右千亿级产业集群,引进和壮大一批具有全球影响力的龙头企业。
——融合支撑能力跃升。信息技术、人工智能向经济社会各领域加速渗透,促进生产方式和发展模式变革,不断催生新技术、新模式、新业态、新产业,推动融合性新兴产业成为经济社会发展的新动力和新支柱。
——开放型经济显示度明显提升。IAB产业领域的国际间项目、技术、人才等交流与合作不断深化,一批本地企业在境外开展联合研发,一批世界级龙头企业在穗设立总部或区域总部,打造一批国际知名企业和品牌。
三、重点发展领域及方向
紧抓全球新一轮产业变革机遇,对标全国、全球一流水平,聚焦一批高精尖重点领域,突出IAB关键共性技术、前沿引领技术、颠覆性技术创新,形成一批领跑、并跑的原始创新成果,抢占全国乃至全球产业发展的制高点。
——新一代信息技术产业:新型显示、集成电路、新一代信息通信、基础硬件、工业互联网、物联网及车联网、云计算及大数据、互联网及软件服务、新一代信息技术服务业以及量子通信、区块链、太赫兹等。
——人工智能产业:智能软硬件、智能机器人、智能运载工具、智能终端等智能产业,以及智能工厂、“人工智能+”制造等应用服务。
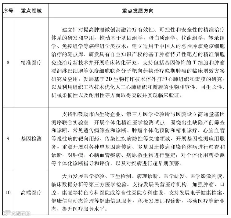
——生物医药产业:生物制药、化学药、现代中医药、体外诊断产品、高端医用耗材、先进治疗设备、干细胞与再生医学、精准医疗、基因检测、高端医疗等。
四、主要任务
(一)抓创新驱动,完善创新生态体系。
1.建设一批创新平台。支持高等院校、科研院所、龙头企业、投资机构等共同建立IAB新型产业技术研究院,建设一批IAB众创空间和孵化器。加快实施企业研发机构建设计划,大幅提高企业研发机构建设比例,实现主营业务收入5亿元以上的IAB企业研发机构全覆盖。鼓励国内外创新成果到产业技术研究院进行二次开发、转移转化,支持新型研发机构开展面向IAB产业的研发、技术转移及成果孵化服务和工程化示范推广。到2022年,建成100家IAB重点创新平台。(牵头单位:市科技创新委;配合单位:市发展改革委、工业和信息化委、教育局等,各区政府)
2.支持以企业为主体的产学研用协同创新。支持企业、高等院校、科研机构等组建一批具有全国影响力的协同创新联盟,促进产业链上下游协同发展,共建技术创新中心。积极推动华南(广州)技术转移中心建设,建立国际化的IAB领域科技成果转化信息库,遴选一批高校、科研机构开展科技成果转移转化示范机构建设,大力培育专业化技术转移人才。组织实施IAB创新重大专项,每年遴选约30个重大项目给予重点支持。(牵头单位:市科技创新委;配合单位:市发展改革委、工业和信息化委、教育局、财政局等,各区政府)
3.实施开放式创新。鼓励IAB领域创新主体通过人才引进、技术引进、合作研发、委托研发、参股并购、专利交叉许可等方式开展国际创新合作。引进一批覆盖创新全链条的中德、中以、中乌等国际化孵化平台,搭建一批国际研发创新合作平台,引进一批世界一流大学科研中心、实验室等国际高端研发机构,吸引海外IAB项目研发团队落户广州。建立企业广泛参与的政府间合作创新机制,在美国硅谷、波士顿和以色列特拉维夫等地设立驻海外办事机构,推进广深、穗港澳创新交流合作。支持大型企业设立海外研发机构。(牵头单位:市科技创新委、外办;配合单位:市商务委、工业和信息化委等,各区政府)
4.促进创新成果产业化。支持高等院校、科研院所对IAB创新成果通过合作、技术转让、技术许可、作价入股等多种形式实现科技成果市场价值。按照“政府委托、市场运作、重在激励、及时退出”原则,运用重大科技成果转化专项资金,以股权投资方式,通过委托投资和循环使用,支持符合IAB产业发展方向、技术含量高、知识产权权属明晰、具有良好市场前景和较强市场竞争力的重大创新成果在穗转化和产业化。到2022年,组织实施IAB重大创新成果转化项目超1000项。(牵头单位:市科技创新委;配合单位:市发展改革委、工业和信息化委、财政局等,各区政府)
(二)抓企业主体,构建具有全球竞争力的产业体系。
5.做大做强一批本地优势企业。建立重点扶持企业清单,制定培育扶持IAB优势企业评价标准,遴选排名前100位的企业,对骨干企业按“一企一策”给予扶持。鼓励和支持企业通过兼并、收购、参股等多种形式跨区域、跨行业、跨所有制开展全球技术并购,利用IAB产业基金对重大兼并重组项目给予支持,对兼并重组行政审批事项开通“绿色通道”服务。鼓励企业实施智能化技术改造,对成功实施技术改造的,采取股权投资、补助、风险补偿等方式给予扶持。到2022年,力争在IAB细分领域培育100家具有领先优势的重点企业。(牵头单位:市发展改革委、工业和信息化委;配合单位:市科技创新委、国资委、商务委、金融局、工商局、财政局等,各区政府)
6.引进一批龙头企业。瞄准世界500强、大型跨国企业和行业领军企业,积极开展靶向招商、以商招商和补链招商。编制全球IAB产业重点招商项目库,靶向选取招商对象,策划引进一批高端IAB产业项目和龙头企业。坚持市区联合、部门联动,协同推进重点项目签约落地,到2022年,全市签约IAB重点项目不少于100个,落地项目不少于50个。(牵头单位:市商务委、发展改革委、工业和信息化委;配合单位:市外办、科技创新委,各区政府)
7.培育一批高成长性企业。建立IAB领域“两高四新”企业清单,鼓励和支持高成长性IAB企业利用境内外多层次资本市场挂牌上市,实现融资发展,并按相关政策给予优先支持。实施“高新技术企业树标提质”行动,引导产业基金重点支持中小企业向“专精特新”方向发展,并通过直投、补助等方式,对企业技术改造、增资扩产给予扶持,支持企业快速发展壮大,培育形成100名国内外细分行业“单打冠军”。(牵头单位:市发展改革委、工业和信息化委、科技创新委;配合单位:市财政局、金融局,各区政府)
(三)抓产业集聚,打造集“生产、生活、生态”于一体的价值创新园区。
8.建设一批价值创新园区。建立重点培育价值创新园区清单,搭建产业发展平台和载体。近期重点建设十大价值创新园区:海珠琶洲互联网价值创新园、增城新型显示价值创新园、天河软件价值创新园、番禺智慧城市价值创新园、南沙国际人工智能价值创新园、黄埔智能装备价值创新园、番禺智能网联新能源汽车价值创新园、花都军民融合价值创新园、广州国际生物岛价值创新园、黄埔生物科技价值创新园。从化明珠生物医药价值创新园、白云黄金围新一代信息技术和人工智能价值创新园可同等享受本扶持政策,其他园区待条件成熟后可逐年认定。市工业和信息化委、发展改革委会同各区研究制定产业园区发展规划,市国土规划委会同各区研究制定控制性详细规划,科学定位产业方向,合理布局产业园区功能,彰显各区特色,引导产业园区错位发展。鼓励龙头企业或各类机构成立产业园区建设和运营主体,负责产业园区开发与管理。(牵头单位:市发展改革委、工业和信息化委、国土规划委;配合单位:市科技创新委、城市更新局、财政局等,各区政府)
9.推动一批低效产业园区提质增效。对现有各类工业园区进行摸查,建立提质增效产业园区清单,支持存量园区淘汰退出落后产能,引入IAB产业。启动低效产业园区提质增效示范试点工程,完善园区考核评价体系,加强分类指导和动态管理。(牵头单位:市工业和信息化委、科技创新委、城市更新局;配合单位:市发展改革委、国土规划委等,各区政府)
10.提升产业园区综合服务能级。围绕重大项目建设和企业发展需求,加快优化产业园区水、电、气、交通、通信、污水处理等基础设施建设。推进基础工艺、材料、元器件研发和系统集成、检验检测等专业化公共服务平台建设。加快推进产业园区信息化建设,打造一批智慧园区。强化精准服务,提供注册登记便利、落实税费优惠、便捷融资等服务。完善教育、医疗、住房、休闲等公共生活配套设施。(牵头单位:各区政府,配合单位:市发展改革委、工业和信息化委、国土规划委、城市更新局、交委、教育局、卫生计生委、住房城乡建设委、财政局等)
(四)抓融合发展,推动跨界共享的应用示范。
11.深化工业领域的渗透融合,推动制造业转型升级。支持开发工业互联网服务平台,开展智能制造应用示范,运用新一代信息技术、人工智能推动实施智能制造试点示范工程,打造全省机器人及智能装备产业核心区。重点在汽车制造、生物医药、食品家居、物流仓储等领域实施智能化改造和示范应用,推广应用数字化技术、系统集成技术、智能制造装备和工业互联网技术。(牵头单位:市工业和信息化委;配合单位:市发展改革委、科技创新委,各区政府)
12.深化城市治理的融合应用,提高规范化精准化管理水平。发挥新一代信息技术、人工智能在感知社会态势、畅通沟通渠道、辅助科学决策方面的重要作用,重点在城市交通、生态环境、公共安全、社会管理等领域深化应用。构建覆盖全市主要区域的城市交通智慧感知平台,率先在地铁、公交等公共交通领域推广应用手机扫码支付。建立统一的环境智能感知体系,对全市环境质量、污染源、生态指标等进行全过程监管。完善城市安全立体防控网络建设,优化城市重点公共场所物联网监控设备布局,增强维稳处突保障能力。构建城市智能化水务管理和地下管线基础信息综合管理系统,推进城市基础设施共建共享。(牵头单位:市交委、环保局、公安局、城管委等;配合单位:市工业和信息化委、住房城乡建设委、水务局,广州交通集团、广州地铁集团等,各区政府)
13.深化民生领域的推广应用,促进优质公共服务均等化。重点推进新一代信息技术、人工智能在司法、教育、医疗、社区服务等领域的应用,加强资源共享和业务协同,全面提升民生服务水平。加快司法方面的推广应用,试点推进语音识别、电子卷宗在庭审、检务、警务工作中的应用。探索开展精准教学、个性化学习、实时答疑等智能化服务,率先在越秀区试点打造集办公、管理、资源、教学、考评等方面于一体的智能化教育体系。建设广州“云健康”服务平台,筹建健康医疗大数据中心及国家试点产业园,推进影像自动读片、智能辅助诊疗、电子病历智能语音录入等产品和技术的应用。开展智慧社区试点,推进智能安防、智能家政、智能家居、智能机器人等智能化管理和服务。实施新数字家庭行动,推动4K电视网络应用与产业发展。(牵头单位:市工业和信息化委、教育局、卫生计生委、公安局、文化广电新闻出版局等;配合单位:市委政法委,市法院、检察院等,各区政府)
五、政策措施
(一)支持创新创造。
1.落实《中共广州市委广州市人民政府关于加快实施创新驱动发展战略的决定》(穗字〔2015〕4号)以及我市覆盖科技孵化器、科技金融融合、新型研发机构、企业研发投入、科技成果转化、人才引进和激励等“1+9”科技创新政策,将IAB产业作为重点扶持对象。(牵头单位:市科技创新委;配合单位:市发展改革委、工业和信息化委、人力资源和社会保障局、金融局、财政局等,各区政府)
2.对龙头企业、高校院所、投资机构等建立的各类IAB技术创新中心或新型研发机构,按国家级、省级、市级分别给予最高1亿元、2000万元和800万元资金支持。对企业牵头承担的国家级重大科技项目,按国家实际到位经费的10%给予最高100万元地方配套。(牵头单位:市科技创新委、发展改革委、工业和信息化委;配合单位:市教育局、财政局等,各区政府)
3.每年安排10亿元,支持一批IAB创新重大专项。(牵头单位:市科技创新委;配合单位:市发展改革委、工业和信息化委、财政局等,各区政府)
4.对IAB产业创新成果实现本地转化的,给予最高1000万元引导资金支持。支持企业搭建创新成果交易平台,对引进国内外创新成果并在穗实现转化(包括购买技术成果或委托技术开发等形式)的,按技术合同中实际发生技术交易额的10%给予补助,每家企业单一年度补助金额累计不超过200万元。在科技服务机构中开展争优创先活动,对绩效考评优秀的国家、省、市技术转移示范机构,给予100—200万元资金补助。(牵头单位:市科技创新委、发展改革委、工业和信息化委;配合单位:市教育局、财政局等,各区政府)
5.对IAB领域的发明专利创造进行资金扶持,市重点产业知识产权运营基金重点支持IAB领域核心专利和高价值专利组合的转移转化、投融资等。(牵头单位:市知识产权局;配合单位:市科技创新委、发展改革委、工业和信息化委,各区政府)
6.制定全市战略性新兴产业产品目录,支持和奖励国产创新产品的推广应用。(牵头单位:市发展改革委、工业和信息化委;配合单位:市科技创新委、财政局、卫生计生委、食品药品监管局等,各区政府)
(二)支持企业做大做强做优。
7.择优支持IAB大中型企业增资扩产,对符合条件的项目,按项目设备投资额的20%给予支持,单个项目最高补助额不超过500万元,对企业固定资产投资给予贴息,贴息年限最长3年,单个项目贴息金额累计不超过500万元。(牵头单位:市工业和信息化委;配合单位:市发展改革委、科技创新委、统计局、财政局,各区政府)
8.落实我市“1+1+N”重点产业促进政策体系,对IAB领域龙头企业迁入或在穗新设立公司且达到总部企业认定标准的给予综合支持。(牵头单位:市商务委;配合单位:市发展改革委、工业和信息化委、科技创新委、金融局、财政局,各区政府)
9.择优支持IAB中小微企业发展,对符合条件的项目,采用直接股权投资或补助的方式给予支持,直接股权投资单个项目最高不超过3000万元,补助单个项目最高不超过500万元。(牵头单位:市发展改革委、工业和信息化委;配合单位:市科技创新委、财政局、金融局,各区政府)
10.鼓励本市药品生产企业积极开展高端仿制药产业化技术改造项目,按有关规定对企业实施的优化工艺的二次开发、提高生产能力等促进生物医药产业发展的项目给予资金支持。对本市按国家规定通过仿制药一致性评价的基本药物目录内口服固体制剂品种,以及率先在全国前三名通过仿制药一致性评价的其他化学药制剂品种,给予每品种200万元的资金支持。(牵头单位:市工业和信息化委、食品药品监管局;配合单位:市发展改革委、卫生计生委、财政局、科技创新委等,各区政府)
(三)支持产业园区集约集聚发展。
11.每年安排不少于333.33公顷(5000亩)的工业用地指标,重点向IAB产业倾斜。加大土地储备和征拆力度,应储尽储,在符合政策、具备供地条件下,对IAB项目按需“随用随供”。(牵头单位:市国土规划委,配合单位:市工业和信息化委、各区政府)
12.简化价值创新园区土地审批流程,将首批10个价值创新园区和重大IAB产业建设项目列入市重点建设项目,在项目立项、规划、用地、施工报批等前期审批工作方面给予“绿色通道”支持。(牵头单位:市发展改革委、国土规划委;配合单位:市工业和信息化委、住房城乡建设委,各区政府)
13.支持价值创新园区开发运营主体等利用自有用地和周边地块实施存量盘活、生态治理、人才公寓和学校、医疗、商店等配套设施建设,配套设施建筑面积占项目总建筑面积的比例可从14%提高到15%。对价值创新园区公共服务平台、配套基础设施项目建设,择优按总投资额的20%给予补助,单个园区最高补助金额累计不超过1亿元。(牵头单位:市国土规划委、工业和信息化委,配合单位:市财政局、各区政府)
14.对用于IAB产业的工业用地,在确定土地出让底价时,可按不低于所在地工业用地基准地价的70%,不低于实际土地取得成本、土地前期开发成本和按规定应收取的相关费用之和,且不低于国家、省规定的土地出让最低价的原则确定。鼓励IAB企业灵活选择先租后让和弹性出让等方式申请工业用地。(牵头单位:市国土规划委;配合单位:市发展改革委、工业和信息化委、城市更新局、财政局,各区政府)
(四)支持深度融合和示范应用。
15.对企业实施信息技术集成应用、生产过程智能化提升、电子商务模式创新、工业云与大数据创新应用等信息化提升项目,择优按不超过项目总投资额的20%给予补助,单个项目最高补助额不超过200万元。(牵头单位:市工业和信息化委;配合单位:市发展改革委、科技创新委、财政局,各区政府)
16.加大市财政对信息化项目的投资力度,推动政府相关部门开展新一代信息技术、人工智能示范应用,提升政府决策、安全防控水平以及社会管理的能力。开放公共示范应用场景,支持本地IAB企业积极参与交通、环保、公共安全、社会管理、司法、教育、医疗、社区等重点领域建设,实现以市场换投资、以投资换产业。(牵头单位:市工业和信息化委、财政局;配合单位:市交委、环保局、公安局、安全监管局、住房城乡建设委、政务办、教育局、卫生计生委、食品药品监管局、法院、检察院等,各区政府)
17.制定公共机构数据开放计划,推动建立政府部门和事业单位等公共机构数据资源清单,依托市政府大数据综合管理平台,稳步推动公共机构数据资源统一汇聚和集中向社会释放,促进全社会开发利用。(牵头单位:市工业和信息化委、政务办;配合单位:市发展改革委、科技创新委、交委、卫生计生委、教育局、环保局、统计局等,各区政府)
(五)优化产业发展生态环境。
18.落实我市“1+4”产业领军人才政策,设立IAB奖励专项,每年奖励20名杰出产业人才、500名产业高端人才、1000名产业急需紧缺人才、50名高端创新人才。对国际IAB顶尖人才(团队)来穗创新创业的,按“一事一议”给予综合资助,对“两院”院士、国家“千人计划”、“万人计划”专家等来穗创新创业给予最高500万元的资金资助。支持在穗高校将IAB相关学科专业纳入重点发展学科专业,推动中高本贯通培养改革,对云计算、大数据、人工智能、生物医药等相关专业给予倾斜支持。(牵头单位:市人力资源和社会保障局、科技创新委、教育局;配合单位:市工业和信息化委、发展改革委、商务委、财政局,各区政府)
19.全市各项财政专项资金重点向IAB产业倾斜,其中市发展改革委、工业和信息化委、科技创新委每年各安排不少于10亿元资金集中支持IAB产业发展。引导设立“新一代信息技术、人工智能、工业互联网、物联网、生物医药”5个百亿元级产业基金,鼓励各区设立IAB产业发展专项资金,引导社会资本共同发起设立产业投资、创业投资、股权并购等各类扶持基金。(牵头单位:市发展改革委、工业和信息化委、科技创新委等;配合单位:市金融局、财政局,各区政府)
20.落实和承接好国家与省下放的审批权限和行政许可事项,对IAB价值创新园区内项目的有关审批和行政许可,依法依规由各级政府下放或委托园区管理机构执行,对符合条件且不需要新增建设用地的技术改造项目实行承诺备案管理。(牵头单位:市编办、各区政府,配合单位:市发展改革委、工业和信息化委、科技创新委、政务办、法制办等)
六、组织保障
(一)创建工作机制。
建立由分管工业和信息化工作的副市长牵头的广州市IAB产业发展联席会议制度,研究推进产业发展重大事项,协调解决政策落实、重大工程建设、资金安排等工作。联席会议由市编办、发展改革委、工业和信息化委、科技创新委、财政局、人力资源和社会保障局、住房城乡建设委、国土规划委、环保局、金融局、城市更新局、质监局、食品药品监管局等部门组成。联席会议办公室设在市工业和信息化委,承担联席会议日常工作。成立IAB产业专家智库、行业协会和产业联盟,搭建各类公共服务平台,为企业提供规划指导、研发设计、融资服务、管理咨询、人才培训、检测认证等服务,为政府决策和企业经营提供咨询。(牵头单位:市工业和信息化委;配合单位:市发展改革委、科技创新委、财政局、编办、人力资源和社会保障局、住房城乡建设委、国土规划委、环保局、金融局、城市更新局、质监局、食品药品监管局等,各区政府)
(二)强化统计监测。
按照“可统计、可监测、可评估”的原则,建立发改、统计、工信、工商等多部门联动机制,以国民经济行业分类为基础,完善统计监测和监管制度,指导规范IAB企业注册登记和申报纳统,逐步建立指标库、企业库、项目库、税源库,定期发布产业监测数据和分析报告。(牵头单位:市统计局、工业和信息化委;配合单位:市发展改革委、工商局、地税局、科技创新委等,各区政府)
(三)加强知识产权创造运用和保护。
发挥市知识产权专项资金的政策导向作用,重点支持IAB领域核心专利和高价值专利组合的转移转化、投融资等,遴选若干领域实施专利导航试点工程,打通创新成果产业化通道。健全和完善知识产权保护机制,探索建立IAB产业领域的专利合作授权机制和风险防控机制。(牵头单位:市知识产权局;配合单位:市科技创新委、发展改革委、工业和信息化委,各区政府)
(四)优化营商环境。
进一步推进“放管服”工作。落实国家、省、市支持降低企业成本的若干政策,切实减轻企业负担。提升公共服务水平,打造若干个国内领先、具有国际水准的IAB产业关键技术研发平台、创业创新示范中心和应用展示中心,提供相关技术创新、认证检测、标准规范、市场推广等专业化的公共服务。(牵头单位:市编办、商务委;配合单位:市发展改革委、工业和信息化委、科技创新委,各区政府)
(五)开展督促评估。
将IAB项目纳入全市“攻城拔寨、落地生根、开花结果”工作范畴,进一步细化各区、各部门的任务分工,从2018年至2022年底,分组织实施、中期评估、总结示范三个阶段,推进和督促各项工作落实。(牵头单位:市发展改革委;配合单位:市工业和信息化委、科技创新委、统计局等,各区政府)
附件:
1.广州市IAB产业重点发展领域及方向
2.广州市IAB产业重点价值创新园区













番山ABP系列园区是广州市广州大数据番山产业园区,广州市科技企业孵化基地,番山华工产学研基地,荣膺华南电商新锐创业园区的称号,国家级众创空间蜂巢咖啡现已进驻,现有世界500强企业奥林巴斯等一大批优质企业。一流的硬件设施,贴心的物业服务,番山ABP系列总部园区为企业打造集合生产、办公、科研于一体的总部汇聚平台。
欢迎各行业致电咨询:
020-39994222 / 020-39994882
扫描下面二维码
番山APB总部园区
↓↓↓


