今天,支付宝放出了重磅炸弹,从2016年10月12日起,支付宝提现也将收费了,这是在微信提现收费后的一记神补刀。届时,支付宝个人用户每人累计享有2万元基础免费提现额度,超出的部分提现收取0.1%的服务费。
说好的不收费呢?

网友们炸了!

支付宝微信公众号到现在都不敢发声!
是怕被用户的口水吞没吧!

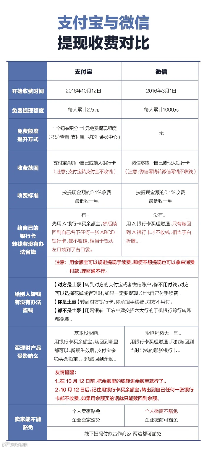
来看一下支付宝与微信提现收费对比

想当年多爱支付宝!
五福临门都没有伤透小编的心!
如今
要收费!
累觉不爱!
还好我们还有别的选择!
我
要
放
大
招
趁提现免费赶紧转来发财树理财啊!
发财宝收益是“鱼鹅宝”两倍

一样的随存随取!一样的贴心!
不收提现手续费!



点击阅读原文,不收提现费的发财宝!

