搜索
首页
大数快讯
大数活动
服务超市
文章专题
出海平台
流量密码
出海蓝图
产业赛道
物流仓储
跨境支付
选品策略
实操手册
报告
跨企查
百科
导航
知识体系
工具箱
更多
找货源
跨境招聘
DeepSeek
首页
>
“东数西算”大棋局,广东这样落子
>
“东数西算”大棋局,广东这样落子
大智云物链创新服务平台
2022-05-31
1
导读:首届“东数西算”粤港澳大湾区(广东)算力产业大会如约而至。这是国家“东数西算”工程启动以来的首个全国性大会,也是一次属于大数据的盛事。八方来宾,全国瞩目。
5月,首届“东数西算”粤港澳大湾区(广东)算力产业大会如约而至。
这是国家“东数西算”工程启动以来的首个全国性大会,也是一次属于大数据的盛事。
八方
来宾
,全国瞩目。各高校院士、知名企业、科研机构等相关领导和专家齐聚一堂,为当前算力产业发展建言献策。
算力向西,这是怎样的一盘棋?
一盘棋、观全局
先手方有利
和“西气东输”“西电东送”及“南水北调”工程相似,“东数西算”核心是算力资源的跨域调配。
从“南水北调”到“东数西算”,“数”和“水”被放在同一层级,在未来,数据就是水。可以明显看出:
中央对全国资源调配的强大决心,以及数字经济的战略地位。
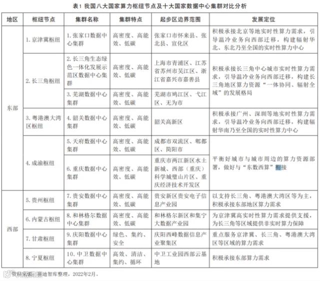
“东数西算”大火特火,始于今年2月发改委的一则复函。随着粤港澳大湾区等最后4个枢纽节点的正式批复,涵盖8个枢纽节点,共10个数据中心集群的“东数西算”工程正式启动。
图源:国家发改委
这是一个历史性时刻。
不过,相比于水和电,这样大费周章地运算数据,是否真有必要?
答案是肯定的。
三方面原因:两个大局、两对关系,以及“两个区域”的平衡。
一个个来看。
第一,“两个大局”:内与外。
于外
,全球数字化技术和产业变革驶向纵深。美欧等发达国家推行贸易保护主义政策,使发达国家和发展中国家、区域间分化加速,加剧了以数字经济为基础的国际竞争。
于内
,新发展格局下,数字经济成为我国经济持续增长的重要引擎。
在“十四五”数字经济发展规划部署的八方面重点任务中,首个便是“优化升级数字基础设施”,要求“加快实施‘东数西算’工程”。
不管是对外还是对内,算力都是发展数字经济的核心生产力。
先跑在前头的,是人家。
得迎头赶上的,是我们。
所以,说什么,也得干。
图源:新华社
第二,“两对关系”:供与需、节能与减排。
我国东部人口多,经济活跃,这些
活动
产生了大量的数据。
这就诞生了两大需求,一是对海量数据的存储,二是对数据的计算加工。
随之而来的是“幸福的烦恼”:储存得有地儿,计算得耗电。
东部土地资源稀缺,租赁费用高;电力紧张且电价贵,平均气温高导致降温费用高。
西部土地资源丰富,租赁费用低;电力丰富且价格低,全年
温度
低,降温费用少。
这样,一个有需求,一个能供给,一拍即合。
不止土地、空间、能源……数据中心的减碳需求同样迫切。
近年来,数据中心的碳排放增长迅速。
生态环境部环境规划院专家预测,“十四五”期间,在钢铁、水泥、化工等行业逐步实现碳达峰并进入平台期时,数据中心成为二氧化碳排放持续增长的少数行业。
由此看来,深藏“功与名”的国家工程背后,除了解决供需矛盾,处理好“节能”与“减排”这一对关系,同等重要。
位于
乌兰察布
市察哈尔右翼中旗的风电场。图源:新华社
第三,“两个区域”:东与西。
东西南北中,区域协同一直是我国社会经济发展的题中之义。
构建通道和枢纽,让生产资源要素自由流动,实现资源最优化配置和市场供需高效匹配是国家宏观政策长期以来的主要目标之一。
近20年来,国家先后实施了南水北调、西电东送、西气东输三大资源调配工程,打通了我国经济快速发展的“任督二脉”。
“东数西算”,以上同理。
算力向西,能有效提高绿色能源占比、促进共同富裕框架下的产业有效转移,带动数字经济增长。
“东数西算”全国一盘棋,而今只是开局——
下好“先手棋”,牵好“牛鼻子”,才能弹好“协奏曲”。
落子、运棋
多子围空方胜扁
局开好了,也要落好子。
承载全国近1/9的互联网用户、拥有全国近1/10的网络能力,数字经济规模居全国第一……广东,当仁不让。
5月29日,
韶关
数据中心集群正式揭牌。
为什么是韶关?
有“天时”,更有“地利”。
更优越的地理位置
——位于广东最北部的韶关,向下是粤港澳大湾区,向上是湖南和江西,周边还有广西和福建,可谓是整个华南地区的中心枢纽。
更快的传输
速度
——韶关是国家光纤一级网络节点,即
北京
至粤港澳大湾区(
广州
)的必经支点,端到端访问国家路由器时延最快可达5ms。
更安全的运维条件
——远离海洋,受台风影响小,有着全省最低的年平均气温,数据中心运行安全可靠。
更低廉的成本
——韶关风能、光能、生物质能丰富,是广东省电力能源主要基地之一,大工业电价全省最低。
韶关始兴光伏发电项目。
事实上,韶关得天独厚的条件,早已吸引不少企业前来布局。
2017年,位于韶关的省级大数据产业园
“华南数谷”
正式挂牌。短短几年
时间
,华韶数据谷、中国联通智慧客服南方中心、鹰硕数据中心等一批优质项目陆续入驻。
华韶数据谷。图片来源:韶关发布
在本次大会上,更有超过30家数据企业明确来韶投资意向,规模高达
2213亿元
,足见业内对韶关的信心和期望。
上下游企业加速聚集、优势社会资本陆续注入、配套基础设施建设有序开展……
围绕韶关集群的各项工作全面铺开,打造千亿级电子信息和大数据产业集群,未来可期。
另一边,地处西南地区的贵州,更早时就已锚定目标,选择与“大数据”牵手,不得不说颇有先见之明。
凉爽的气候,是散热的天然“空调”;充足且廉价的水电,是数据存储的外在动力。
于是,电信、移动和联通三大运营商率先入场,腾讯、华为和苹果紧随其后。
产业迎来新契机,大数据成了贵州“新名片”。
贵安新区,隐藏在山洞里的数据中心。图源:科技日报
不止韶关和贵州,京津冀、长三角、成渝等八大算力网络国家枢纽节点,共十大国家数据中心集群,蓄力正发。
“棋子”有了,还得有会“运棋”的人。
数据资源“腾笼换鸟”,数字化的“西部大开发”,人才亦是关键。
近些年,为顺应数字经济发展浪潮,各地对人工智能、大数据、云计算等技术领域的数字化人才需求量不断增加,但我国数字化人才供给明显不足。
人才短板的进一步凸显,将直接影响到数字化转型的效果。因此,重视高端数字化人才引进、优化城市社会软环境、完善相关人才政策,箭在弦上。
“会下棋的人”很多,找到愿意下,下好棋的人,还得“花大力气”“下硬功夫”。
多子围空方胜扁。
意思是:各个“棋子”相互呼应,围出一个尽量大的发挥空间,才能真正占得先机。
图源:新华社
算力向西背后的时代棋局——知之非艰。
开好局、落好子、运好棋——步步为营。
“东数西算”,
一个全新科技数据时代,正在朝我们走来!
END
文章来源:南方+
策划:曹斯 胡良光 丁晓然
编辑:辜继漫
校对:曾慧雯
【声明】内容源于网络
0
0
大智云物链创新服务平台
大智云物创新平台由广东省云计算应用协会、广东省车联网产业联盟、广州市空间地理信息与物联网促进会等社会组织联合创建,打通各协会、联盟、服务平台的资源,为企业提供多层次、全方位、全产业链的服务。
内容
291
粉丝
0
关注
在线咨询
大智云物链创新服务平台
大智云物创新平台由广东省云计算应用协会、广东省车联网产业联盟、广州市空间地理信息与物联网促进会等社会组织联合创建,打通各协会、联盟、服务平台的资源,为企业提供多层次、全方位、全产业链的服务。
总阅读
84
粉丝
0
内容
291