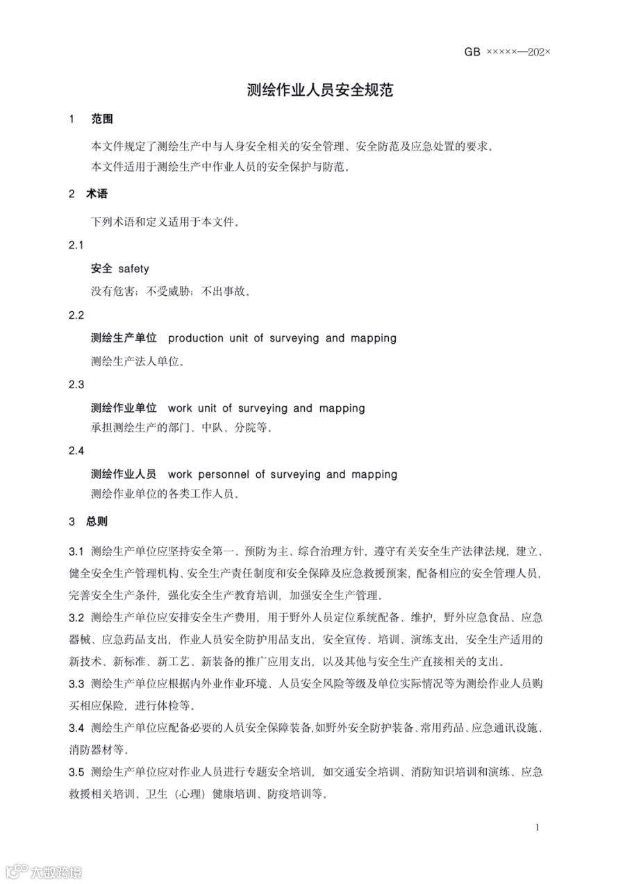
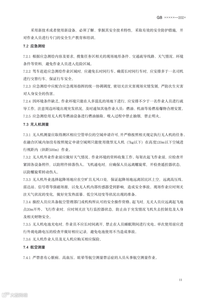
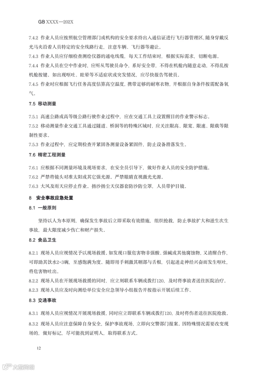
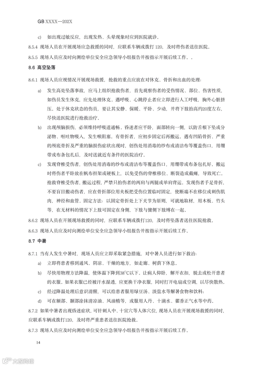
自然资源部近日发布了关于强制性国家标准《测绘作业人员安全规范(征求意见稿)》的公示,内容如下:
关于强制性国家标准《测绘作业人员安全规范(征求意见稿)》的公示
按照《强制性国家标准管理办法》和《自然资源标准化管理办法》要求,自然资源部组织有关单位编制了《测绘作业人员安全规范(征求意见稿)》强制性国家标准,现已形成征求意见稿。现对该标准征求意见稿和编制说明予以公示,公示时间为60天。

附件1





















附件2
















来源:自然资源部公众号
广州精测信息科技有限公司自然资源部近日发布了关于强制性国家标准《测绘作业人员安全规范(征求意见稿)》的公示,内容如下:
按照《强制性国家标准管理办法》和《自然资源标准化管理办法》要求,自然资源部组织有关单位编制了《测绘作业人员安全规范(征求意见稿)》强制性国家标准,现已形成征求意见稿。现对该标准征求意见稿和编制说明予以公示,公示时间为60天。

附件1





















附件2
















来源:自然资源部公众号