又到了一年一度灵魂拷问时刻——年中总结,写了吗?写好了吗?写满意了吗?别问,问就是头发又少了三根!别怕,科技拯救“手残党”,AI“枪手”申请出战!
朋友们,摸着良心(和日渐稀疏的头顶)说,是不是每次看到日历翻到年中,心头就咯噔一下?那个让人又爱又恨、欲罢不能、抓耳挠腮、茶饭不思的“年中总结KPI”,它!又!来!了!
职场新手瑟瑟发抖:我是谁?我在哪?我这半年干了啥?好像很忙,又好像啥也没干... 职场老鸟表面稳如泰山,内心慌得一批:数据咋整?亮点咋挖?问题咋说才显得我既深刻又不至于太打脸?领导到底想看啥?🤯
对着空白文档发呆两小时,终于敲下:“尊敬的领导:时光荏苒,岁月如梭...” (然后,就没有然后了...) 这场景,熟不熟悉?像不像被“年中总结PTSD”附体的你?
别挠头了!再挠真秃了!21世纪了朋友们,写总结这事儿,真不用再“人肉硬刚”! 看看隔壁工位的小王,为啥气定神闲喝着咖啡?人家早就请了“外援”——DeepSeek(深度求索)AI助手!
没错!就是那个传说中能写代码、能答百科、能搞创作的AI!现在,它又点亮了新技能:专治各种“总结难产”! 堪称职场人的“年度述职救心丸”💊。
我是怎么发现这个“宝藏”的?
说来惭愧,作为一个码字多年、自诩笔杆子还算利索的人,今年写年中总结时也遭遇了史无前例的“卡壳”。不是没东西写,是东西太多太杂,像一团乱麻,不知从何理起。战略方向?数据支撑?问题剖析?未来计划?... 脑子嗡嗡的。
绝望之际,想起了之前试用过的DeepSeek。抱着死马当活马医的心态,我打开了它的网页版,颤颤巍巍输入了这样一段“求救信号”:
“大神!我想你帮我写份年中总结报告!但我现在脑子一片空白,完全不知道一份好总结长啥样,也不知道该给你啥资料... 要不这样?你问我答!你问清楚需要啥,我一条条告诉你,等你觉得信息齐活了,再帮我开写!行不?”
(内心OS:行就行,不行我就...我就继续挠头!)
万万没想到!AI“侦探”上线了!
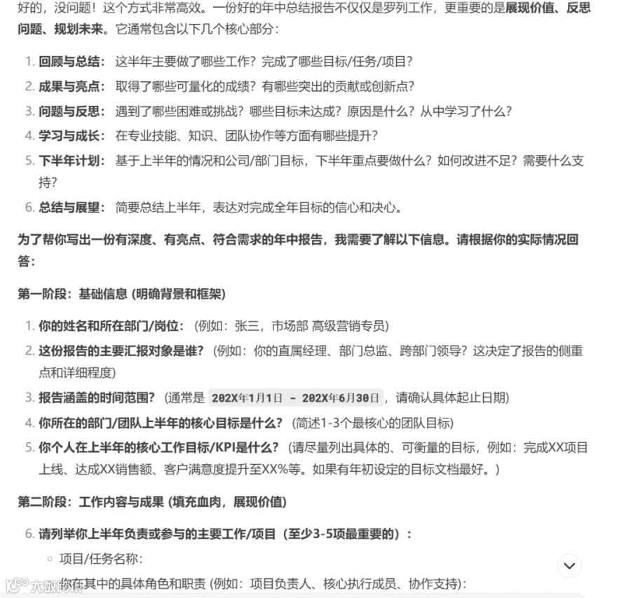
DeepSeek 同学非常给力!它没有甩给我一个冷冰冰的模板让我填空,而是真的化身成了贴心+专业的“信息挖掘机”!经过一番“深思熟虑”(好吧,是快速计算),它竟然一口气列出了 19条 需要了解的信息清单!😱
看着那长长的清单,我第一反应是:“完了,更头大了!” 但定睛一看,人家DeepSeek非常讲究用户体验,完全不是一股脑把19个问题砸你脸上,而是开启了“温柔拷问”模式:
“准备好了吗?我们从问题1开始吧!”
...(此处省略N轮“灵魂提问”)
这感觉,就像请了一位极度耐心、逻辑满分、永不嫌烦的“采访记者”!它一个问题一个问题地问,我就根据它的引导,一条一条地回忆、梳理、回答、上传资料。神奇的是,在回答的过程中,我自己的思路也奇迹般地清晰了起来! 那些散落在记忆角落的碎片,被它用问题这根线,一点点串成了珍珠项链!✨
见证奇迹的时刻:AI“枪手”交卷了!
经过一番“坦白局”,DeepSeek收集到了足够的信息。它表示:“信息已完备,开始为您撰写年中总结报告,请稍候...” 那一刻,我仿佛听到了天籁之音!🎶
片刻之后,一份结构清晰、内容详实的年中总结初稿,热乎地出炉了!
我怀着忐忑又期待的心情点开一看:嚯!有点东西啊!
战略转向清晰: 把上半年的工作重心和策略调整讲得明明白白,比我之前脑子里浆糊状的思路强多了!
坦诚面对问题: 对遇到的挑战和不足分析得挺到位,不回避,但表述很得体,不会显得自己很“菜”。
价值成功聚焦: 重点突出贡献和价值创造,不是流水账!功劳苦劳都点到了。
目标具体可行: 下半年的计划不再是“好好干”、“争取更好”这种虚词,而是有具体方向和可衡量的目标。
计划务实聚焦: 提出的行动计划看起来是认真思考过的,不是拍脑袋。
总的来说,这份AI初稿的“骨架”和“血肉”都相当扎实,逻辑通顺,重点突出,远超我的预期! 感觉省下了至少大半天憋字儿和梳理思路的痛苦时间!值了!
BUT!重点来了!AI写的就能直接交吗?
当然不能! 清醒点朋友!AI再强,它也只是个超级助理!
它不是你肚子里的蛔虫: 有些微妙的感受、具体的细节、团队内部的特殊语境,AI可能捕捉不到。
它可能“用力过猛”或“不够劲”: 某些表述可能需要调整得更符合你的个人风格或公司文化。
数据图表是灵魂! AI生成的通常是文字报告,配上直观的图表、数据可视化,你的总结才能从“能看”升级到“惊艳”! 这部分得自己动手丰衣足食,或者告诉AI你的数据让它尝试生成。
最后把关必须是你! 通读!精修!调整语气!补充细节!删掉冗余!让它真正变成“你的”报告! 想想领导的眼神,想想年底的奖金... 这最后的审阅环节,绝对不能偷懒!
总结:AI + 你 = 年中总结的王炸组合!
经历了这次“AI辅助写总结”的初体验,我必须说:
效率飞升! 从“无从下手”到“初稿成型”,时间压缩到令人感动。省下的时间用来喝杯咖啡放松下不香吗?
质量提升! AI强大的信息整合和逻辑架构能力,让报告的条理性、专业性和重点突出程度远超我之前的“人工作品”。
思路启发! AI的提问过程,本身就是一次极好的自我复盘和梳理!它帮你问出了你可能忽略的关键点。
缓解焦虑! 知道有“后援”,写总结的压力瞬间减轻一大半!
所以说,与其对着空白页薅头发,不如试试召唤你的AI“枪手”! 让DeepSeek这样的工具帮你打好坚实的“地基”和“框架”,你再进行精装修和个性化布置。科技的本质是让人更高效地解决问题,而不是制造焦虑。 善用工具,解放生产力,把宝贵的时间和脑细胞用在更需要创造力和决策力的地方去!
🎯 互动时间到!🎯
亲爱的读者朋友们,你们写年中总结时有哪些“血泪史”或者“独门秘籍”?
你是“憋字派”还是“模板党”?
有没有用过AI工具写总结?效果咋样?闹过啥搞笑乌龙吗?(比如AI把你写成CEO?)🤣
你心中完美的年中总结长啥样?
除了AI,你还有啥压箱底的“写总结救命法宝”?
快来评论区分享你的故事和妙招吧! 点赞最高的前三位朋友(截至下周五),小编... 嗯... 精神上给予最热烈的掌声!👏👏👏 (或者,咱们可以一起在线求领导,把年中总结取消?🤫)
#deepseek #总结 #年中总结 #AI工具 #工作提效
如果文章对你有帮助,请别忘了点赞、收藏及转发~,想学习更多AI应用技巧,请关注我的公众号,每天为你更新不同的AI应用技巧文章。
欢迎加我的微信(Lilang7768),备注“加群”,免费送你:
①清华大学编写的DeepSeek应用教程(1~6弹)
②北京大学编写的提示词工程和落地场景
③《AI工具应用宝典》
④《AI高效办公提示词手册》
⑤一个上百人的AI交流社群

