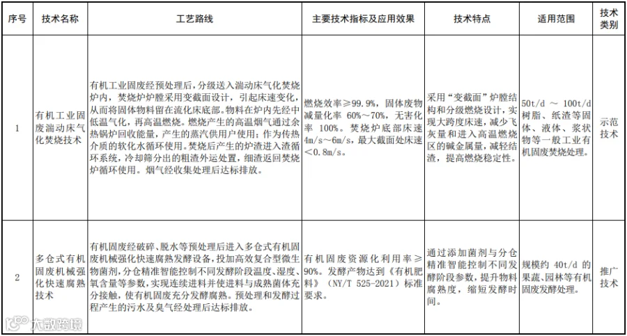
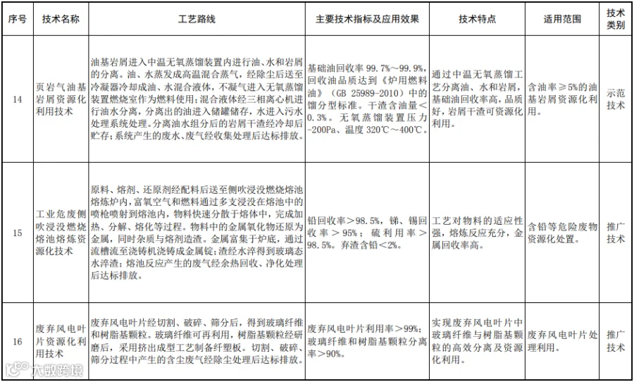
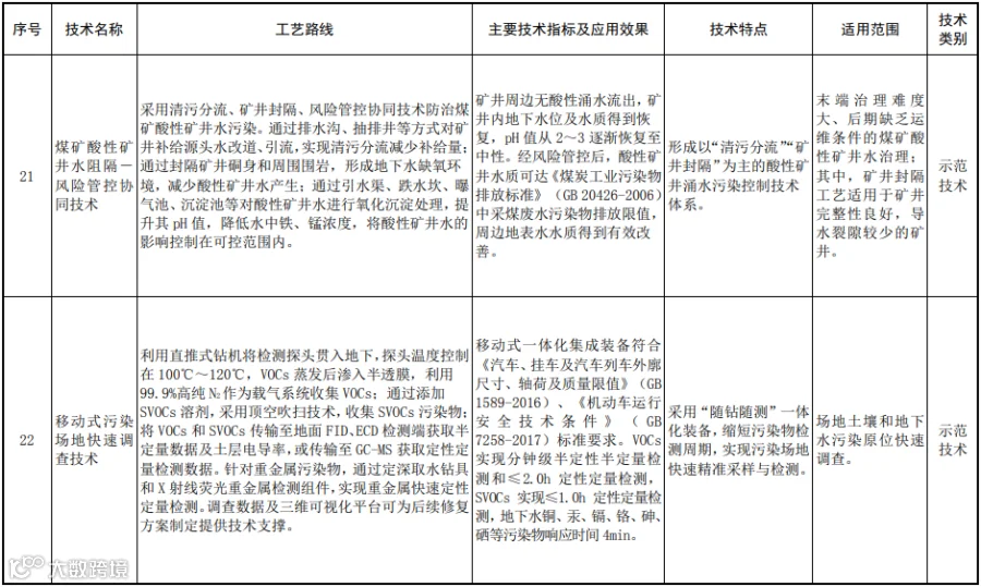
为深入贯彻党的二十大精神,认真落实全国生态环境保护大会有关要求,根据《中华人民共和国环境保护法》《中华人民共和国固体废物污染环境防治法》《中华人民共和国土壤污染防治法》相关要求,充分发挥先进技术在固体废物和土壤污染防治工作中的作用,我部征集并筛选了一批先进固体废物和土壤污染防治技术,编制形成2023年《国家先进污染防治技术目录(固体废物和土壤污染防治领域)》,现印发给你们,请结合实际加大先进污染防治技术的推广应用力度。
生态环境部办公厅
2024年1月18日












来源:生态环境部 本号对转载、分享、陈述、图片、观点保持中立,图片文字均来自网络,目的仅在于传递更多消息。版权归原作者。有版权方面不当之处,欢迎回消息告知删稿事宜,本号将尽快处理。谢谢!

