
“久违”舆论的广州石化产业,近日因为一个数字引起关注。
11月23日公布的《广州市绿色石化和新材料产业链高质量发展三年行动计划(2022—2024年)》(下称“《行动计划》”)提出,广州绿色石化和新材料产业规模,三年力争突破4000亿元。
广州石化产业规模目前约2700亿元,4000亿元的目标这意味着这个占广州规模以上工业企业数量最多的实体经济产业,担当近20年广州支柱产业后,将继续扩大规模。
重化工业,重新亮相,重点发展,广州正在发生着一场“最重”的产业转型。
但此“重”非彼“重”,这早已不是十年前遍布全国外贸大省大市的那场“重化工大潮”的延续,这场体现实体经济为本、制造业当家的转型,重塑的是传统产业高质量发展新优势。
用全国政协经济委员会副主任、中国发展研究基金会副理事长刘世锦的话说,这是新与旧两种不同的实体经济,传统实体经济正在向数字化实体经济转型。
热度下降:是“进”还是“退”?
广州石化产业,曾是热点产业。
其大发展源于2009年遍布全国外贸大省大市的“重化工大潮”,当年珠三角、长三角纷纷“重仓”石化产业,连温州也搞重化工。
当时著名经济学家吴敬琏和厉以宁关于“经济重化工阶段能否逾越”之争,在广州产业发展史中少见波澜,广州大力发展重化工业,先建立工业体系和工业基础,再图新兴技术发展。
也正因此,石化产业一直对广州经济很重要。
一是规模,石油化工制造业与汽车制造业、电子产品制造业并称广州传统三大支柱产业,三者2021年工业总产值占全市规上工业比重超过一半,石油化工制造业约为2700亿元。
二是品牌,这个产业是外资最早布局广州的产业之一,宝洁1988年落户广州,成为国内叱咤风云的日化零售巨头,在其带动下,高露洁等外企,立白、浪奇等本地企业集聚发展,近年天赐材料、蓝月亮、完美日记、丸美股份相继跻身全国500强品牌榜,促成了该产业规模之重。
三是潜力,2018—2021年四年来,这个产业占比虽有所回落,但仍是广州重要的千亿行业之一。部分细分行业依然高速发展,比如日用化学产品制造业2021年有规上企业328家,比2018年增加189家,企业数量成倍数增长。
近年来,随着互联网、新能源等新经济蓬勃发展,广州石化产业热度稍有下降。产能过剩、污染环境等传统模式也引发过讨论。
当前,广州提出“坚持产业第一、制造业立市”,但广州工业比重的回升、克服眼下超预期因素影响的经济韧性和动力,都需要实体经济。
支柱产业,毫无疑问要再进一步。
就在前日,《行动计划》提出,石化产业规模稳步扩大,到2024年力争突破4000亿元。
但这不是重回旧路,而是面向绿色和精深加工的转型,《行动计划》以绿色石化和新材料产业链高质量发展为目标,聚力产业基础高级化、产业链现代化,建设国内一流“新材高地”。
事实上,广州早有规划。广州市工业和信息化局相关负责人表示,广州升级打造五大新支柱产业,传统石化产业面临城市产业转移和绿色化发展的新要求,要升级为绿色石化和新材料产业。
无独有偶,珠三角与长三角时隔十余年再次“共振”,上海“十四五”规划中明确提出“六大重点工业行业”,石油化工及精细化工制造业位列其中。
“这是新与旧两种不同的实体经济。”刘世锦认为,当前强调发展实体经济,并非简单回到传统。目前面对的一种是传统的竞争力下降、过剩严重的实体经济,另一种是数字化赋能、生产率大幅提升的实体经济。因此,真正挑战是如何加快实现由传统实体经济向数字化实体经济的转型。
握拳起势:是“收”还是“放”?
在上周举办的2022(第五届)中国线缆产业高峰论坛上,金发科技股份有限公司捧回了“TÜV莱茵光伏电缆公告材料认证证书”,这标志着金发科技的光伏线缆材料,正式进军欧洲市场。
火热的新能源产业催生了新能源电缆市场快速发展,我国是世界上最大的电线电缆生产国,国内市场规模在2020年突破1万亿元后,大步奔向1.5万亿元的关口。
“我们的市场份额在稳步提升。”金发科技技术部长刘乐文说,金发科技线缆产品应用要涵盖电力、轨道交通、新能源汽车、光伏、电子电器、工业自动化等多元领域。
这正是《行动计划》希望促成的广州绿色石化和新材料产业链条进一步延长的典型场景。
石化产业不再是传统的“大烟囱”形象,广州这场“最重”的产业转型,不仅要规模的广度,更要产业链条的深度。
仅是目前,我们就能在广州绿色石化和新材料产业中看到至少6条细分产业链条,包括先进石化材料产业链、前沿新材料产业链、新型显示用材料产业链、集成电路用材料产业链、汽车用材料产业链、生物医用材料产业链。
金发科技、广石化、白云化工等企业生产的先进石化材料,将应用于立白集团、蓝月亮、宝洁等企业的日化用品之中。
广东粤港澳大湾区黄埔材料研究院、广东粤港澳大湾区国家纳米科技创新研究院等研发的智能仿生与超材料等前沿新材料,将出现在广州新能源汽车和电子产品之上。
甚至粤芯半导体的电路器件材料,都可以由广钢气体、尤特新材料等企业提供;广州市民可能用到的医疗器械,将由广州维力医疗器械、康盛生物等生物医用材料企业提供。
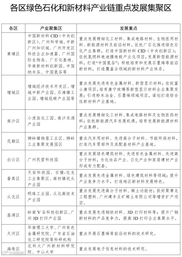
广州绿色石化和新材料产业自诞生起,就突出强链、延链、补链发展。广州除了越秀区之外的10个行政区均将布局该产业链重点发展集聚区,以实现集群化发展。在广州科学城南部,黄埔中国新材料CID(中央创新区)方兴未艾,广州前20名中新材料先进企业,黄埔区就占了10家。
“这里的材料科学突破,会颠覆行业工艺,最终造成变革。”中国科学院院士、广东粤港澳大湾区国家纳米科技创新研究院院长赵宇亮看好以黄埔为中心的广州新材料产业集聚发展态势和日渐成形的产业链实力。
下一步,《行动计划》为了进一步提升产业竞争力,一口气推出推动产业链高端化发展、完善产业链创新体系、引导产业链集群化发展、强化产业链要素供给等六项主要任务。
重塑优势:要“绿”更要“新”
在广州石化产业中,化学纤维制造业是一个“低调”的细分领域,公众知之甚少。
但和中低端产能的传统印象截然不同,化学纤维制造业是广州研发投入比例最高的五大行业之一。其2019—2021年研发费用占营业收入比例达到了3.46%,比全市平均水平高出1.91个百分点。
国家级专精特新“小巨人”企业、三泰汽车内饰材料有限公司就是化学纤维制造业的典型。在其增城工厂里,工程师每天要为一辆汽车上超过一万个零部件准备隔音材料,这是司机和乘客能享受安静车内环境的根本原因。成为拥有50多项发明及实用新型专利的“小巨人”后,不愿止步的董事长欧阳业东说,“目前国内隔音降噪实验室屈指可数,三泰要建立自己的整车隔音降噪实验室。”
毫无疑问,在广州这场“最重”的产业转型中,需要涌现出越来越多的“三泰们”。
《行动计划》明确,广州三年内新培育绿色石化和新材料产业领域2—3家制造业单项冠军企业、10家左右国家级专精特新“小巨人”企业;还要攻克一批关键共性技术,形成一批具有国际竞争力的创新产品,力争推进超100种创新产品纳入市重点新材料首批次应用示范指导目录,建成较为完善的绿色石化和新材料创新体系。
记者从广州市工业和信息化局获悉,未来的广州绿色石化和新材料产业将凸显出三大创新点。
广州石化要向大众掀开产业链高端化的面纱,推进石化产业向精深加工转型,推动中石化广州分公司加强先进节能环保技术、工艺、装备应用,推动基础产品精深加工,培育一批专注于细分市场、创新能力强、市场占有率高、掌握关键核心技术、质量效益优的新石化企业。
广州石化的创新,有明确的靶标:着力做优做强汽车用材料、新型显示材料、集成电路材料、生物医用材料、高端装备用材料、新能源材料、高端建筑材料等细分领域,打造特色产业链条。
广州石化的创新是建设一个产业链创新体系,目前该产业链正在建设20个国家级重点创新研发平台、24个省级重点实验室。
有理由期待,一个产业规模化、绿色化、高端化、集群化发展的广州绿色石化和新材料产业将在三年内成形,成为广州重塑传统产业高质量发展新优势的新支柱。
粤云协
魏小姐 15800257620(同微)
朱先生 18929579346(同微)
粤车联
刘小姐 13316038738(同微)
刘先生 15692435699(同微)
张小姐 15986236405(同微)
智慧城市
何先生 18122189433(同微)
杜先生 15920325749(同微)
大智云物链创新服务平台 由广东省云计算应用协会、广东省车联网产业联盟、广东智慧城市产业技术创新联盟、广州大数据产业协同创新联盟、广州市空间地理信息与物联网促进会、广东省区块链产业联盟六大社会组织构建,打通协会联盟、平台资源,为企业提供多层次、多维度、全方位、全产业链的一站服务。
主要致力于物联网、云计算、大数据、车联网、人工智能、数字产业、企业数字化转型、智慧城市及新基建等新兴产业服务创新。

获取最新资讯政策、产业报告,有意投稿给我们宣传平台,申请加入协会、联盟,加入行业群聊、参加产业活动,欢迎联系我们。
如对本文文字、图片版权有疑问请联系后台,
我们会尽快处理,谢谢!
【车智物】
邮箱:sig_iot@126.com
电话:020-39218354
【云数区】
邮箱:guangdongyunxie@163.com
电话:020-84800749

粤云协 智慧城市 粤车联

办公地址 :广东省广州市番禺区番禺大道北537号番山创业中心1号楼二区807-808室

