联维公司作为天津石化、中沙石化装置检修改造主力单位之一,2020年5月将同时迎来天津石化、中沙石化4年一次的装置停工检修工作。任务之重,时间之紧迫是前所未有的,尤其在疫情还未完全结束的当下,既要紧抓疫情防控工作不放松,又要保障检修工作全面开展,公司面对的压力也是空前未有的。
联维公司不等不靠、积极应对,主动作为,用自己的专业素养和责任心全力以赴做好装置停工检修改造准备工作。
2020年天津石化、中沙石化装置停工检修,联维公司承接检修改造项目:天津石化1115项,中沙石化1544项。为确保检修改造任务顺利完成,2019年10月公司成立计调合同部对天津地区检修改造工作进行总体部署,实行网格化管理。成立检修改造指挥部,下设两个片区指挥部和六个职能部门,明确责任,细化管理。定期召开大修工作汇报协调会,稳步推进大修各项工作。
大修组织机构
总体部署
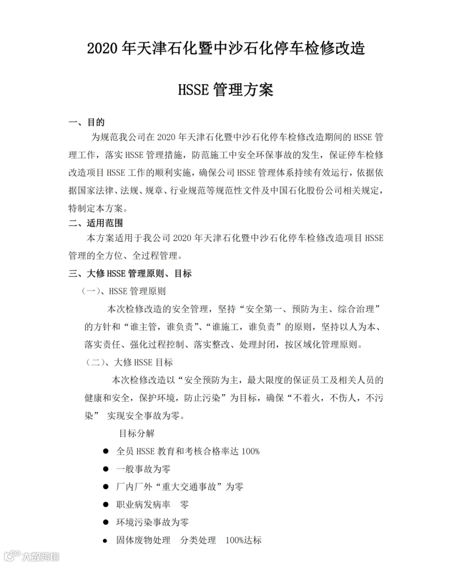
为做好大检修期间的安全环保工作,企业安全管理部编写《2020年大修QHSSE管理方案》对大修安全环保工作统筹安排;组织进行作业风险识别,编写《高危作业项目管控方案》确保大修期间高危作业零风险;组织人员、机具、检查专项安全培训工作,强化大修安全管控;针对疫情期间大修工作,完善公司疫情管控方案,做到疫情防控、安全大修两手抓、两不误。
大修项目安全风险识别会
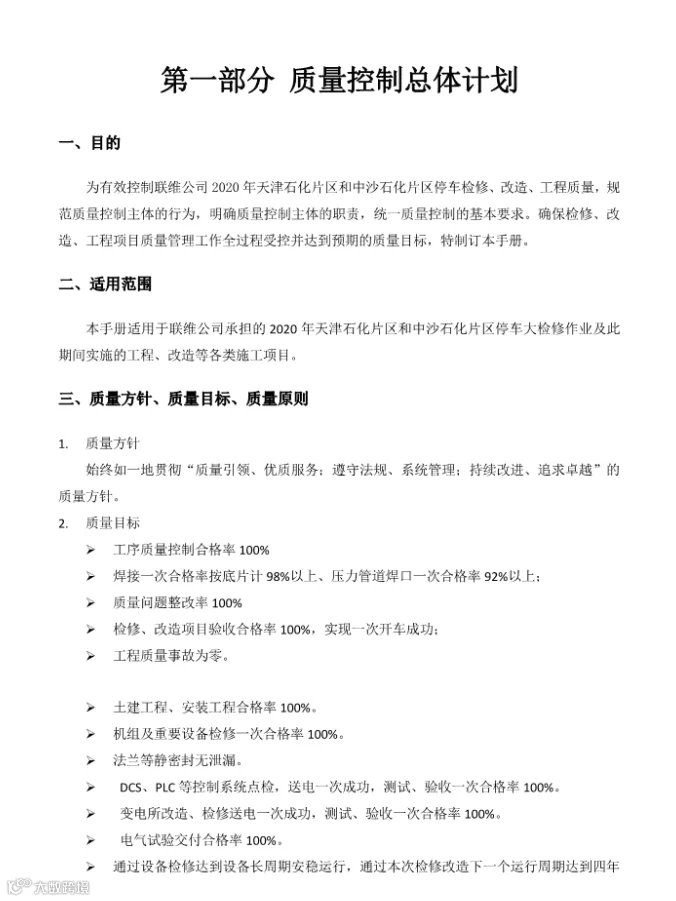
为高质量完成大检修工作,技术质量部编制《2020年大修质量管理手册》明确质量控制主体职责,使大修项目质量管理工作全程受控达到预期质量目标;组织开展质量管理培训,对动、电、仪、土建、焊接专业质量管理人员进行专项培训,提高大修质量管理人员技能水平;焊接技术的全面把控,从人员、焊接工艺、焊材管理等方面入手全面提升大修焊接技术;识别大修项目中的质量控制点,以质量控制点的统计为抓手,对大修重点、关键、多工种作业项目进行有力管控。
大修技术质量培训
受疫情影响,此次大修物资供应压力巨大,这是一次时间与速度的比拼。为打赢这场物资保供攻坚战,设备材料部合理划分工作,明晰人员任务责任,加强协调配合,形成保供全方位。从甲供材料的领取发放,机具、材料采购租赁,劳保防护用品准备,设备、工器具状态检查,供应商和兄弟单位的协调。做到有计划、有落实、抓订货、催交货,全力确保大修物资供得上、供得好。
大修材料物资确认
劳保防护用品入库
大检修就如同一场战役,要想前线打得赢,后方保障也要做的稳。为确保检修期间参检人员能以饱满的精神投入到大检修工作当中,确保大修任务顺利圆满完成。公司成立后勤保障服务组,对大修后勤保障工作进行详细划分,从订餐、住宿、交通、安保、会议、医疗等方面进行统筹安排,以高质量、高标准的要求认真做好后勤保障工作。
老指挥部供电改造
为营造良好的大检修氛围,激发检修人员热情、鼓舞队伍士气促进大修工作的顺利完成。公司制定大修期间劳动竞赛方案、突击队筹建等工作。成立大修宣传组,明确各级宣传人员职责,要求从多角度、多层面对检修期间的重要新闻、检修亮点、涌现出的好人好事等进行全面及时的报道,充分发挥宣传媒体作用助力检修任务圆满完成。
检修宣传口号征集![]()
大修期间公司财务核算部肩负着财务核算和考核工作的重任。为把好大修资金关口,检修前期财务核算部依据项目立项书建立单独项目的辅助核算,为归集考核主体的成本费用做足准备;按各部门大修资金需求计划,做好资金平衡工作;及时进行催款,回笼资金保障大修资金需求。
作为大修主战场的烯烃分公司、中沙分公司本着“七分准备、三分实施、面面俱到、事无巨细”的原则,为打赢大修战做着积极的努力。
从片区指挥部HSSE管理方案编写、大修项目计划统计、施工方案的编制、人员安全教育、工器具准备、现场指挥部的设置、后勤宣传安排,再到各参检班组大修任务的划分人员调配。烯烃、中沙检修片区全体人员上下一心为大修前期的各项准备工作进行着不懈努力,只为能安全环保,优质高效地完成大检修任务。
烯烃检修片区各部门
中沙检修片区各部门
2020年大检修的号角即将吹响,
前进的方向已在脚下,
同行的伙伴就在身旁,
那就让我们再一次用“联维检修”
创造检修改造新高度!
大修我们准备好了!
编辑:综合管理部 曾程
审核:王刚 郭欣

