搜索
首页
大数快讯
大数活动
服务超市
文章专题
出海平台
流量密码
出海蓝图
产业赛道
物流仓储
跨境支付
选品策略
实操手册
报告
跨企查
百科
导航
知识体系
工具箱
更多
找货源
跨境招聘
DeepSeek
首页
>
生态环境部印发《固体废物污染环境防治信息发布指南》
>
生态环境部印发《固体废物污染环境防治信息发布指南》
蚂蚁梦环境科学
2024-02-09
0
导读:2月4日,生态环境部印发《固体废物污染环境防治信息发布指南》的通知。根据指南,固体废物污染环境防治信息宜于每年6月5日前发布。
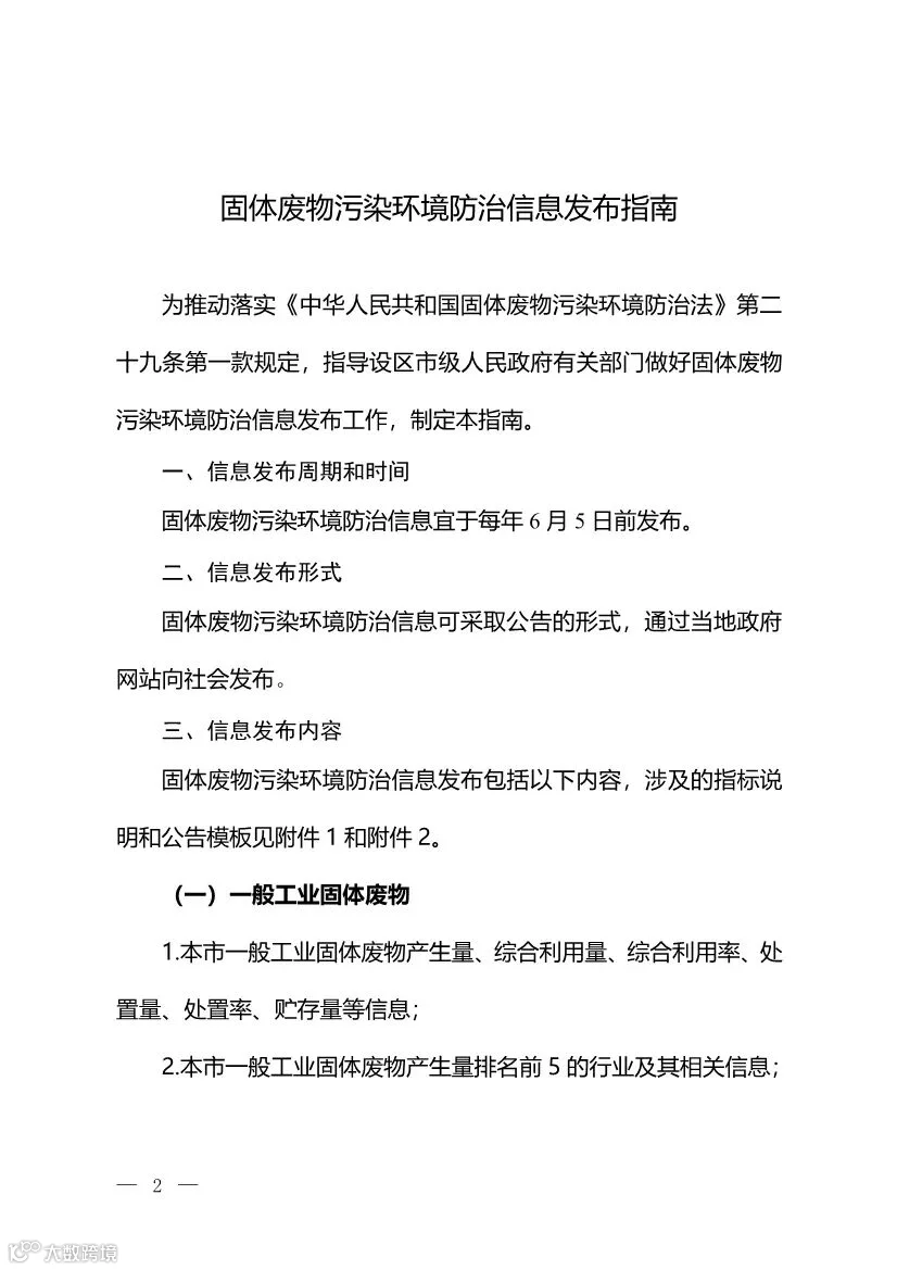
2月4日,生态环境部印发《固体废物污染环境防治信息发布指南》的通知。根据指南,固体废物污染环境防治信息宜于每年6月5日前发布。固体废物污染环境防治信息可采取公告的形式,通过当地政府网站向社会发布。
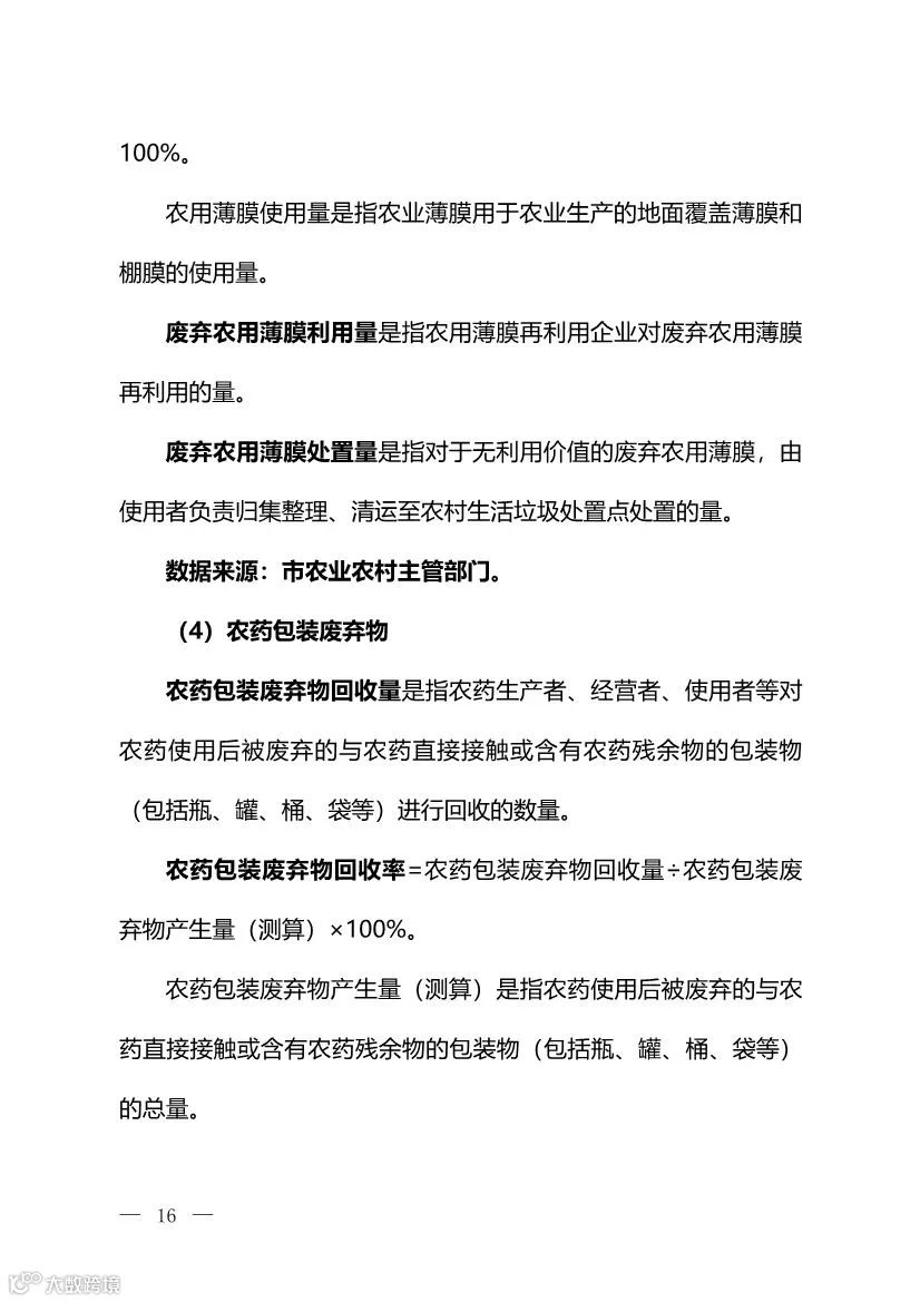
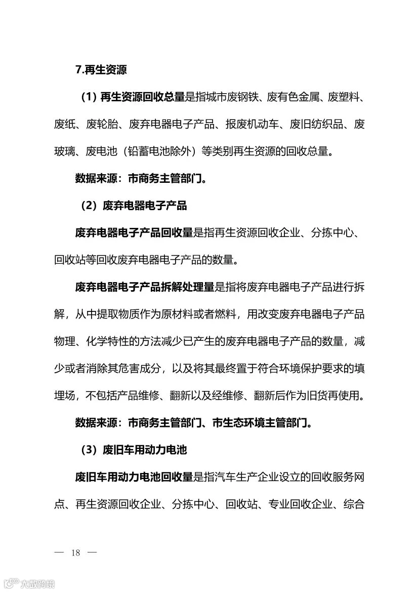
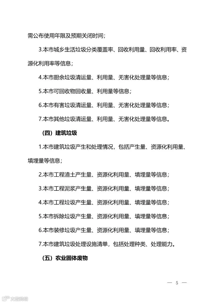
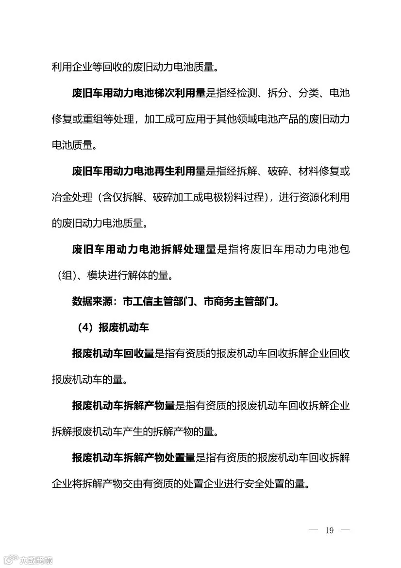
固体废物类别有八类,其中,生活垃圾对回收利用率和资源化利用率的计算方法被明确:
生活垃圾回收利用率=生活垃圾回收利用量÷生活垃圾产生量×100%;
生活垃圾资源化利用率= [(可回收物回收量+焚烧处理量×焚烧处理的资源化率折算系数+厨余垃圾处理量×厨余垃圾处理的资源化率折算系数+卫生填埋处理量×卫生填埋处理的资源化率折算系数)/(可回收物回收量+生活垃圾清运量)] ×100%。
来源:生态环境部
本号对转载、分享、陈述、图片、观点保持中立,图片文字均来自网络,目的仅在于传
递更多消息。
版权
归原作者。有版权方面不当之处,欢迎回消息告知删稿事宜,本号将尽快处理。谢谢!
【声明】内容源于网络
0
0
蚂蚁梦环境科学
广东蚂蚁梦科技有限公司创立于2019年4月,公司致力于成为一家专业的水泥节能降耗方案解决商。蚂蚁梦将遵循“共融、共享、共生”理念,构建一个资源优化配置平台。
内容
947
粉丝
0
关注
在线咨询
蚂蚁梦环境科学
广东蚂蚁梦科技有限公司创立于2019年4月,公司致力于成为一家专业的水泥节能降耗方案解决商。蚂蚁梦将遵循“共融、共享、共生”理念,构建一个资源优化配置平台。
总阅读
276
粉丝
0
内容
947