大数跨境

黄精多糖预防创伤后的应激反应

黄精多糖预防创伤后的应激反应 黄精联盟
2023-11-08
1
导读:根据中医理论,PTSD是一种抑郁综合征,其发生与心脏和肾的缺陷有关。黄精益气养血,滋补五脏,因此它在传统中医中被用作治疗抑郁症综合征的处方。黄精多糖(PSP)是主要活性成分,但是PSP对创伤后应激障碍

创伤后应激障碍(Post-traumatic stress disorderPTSD)是一种对严重压力源的异常神经心理反应,其核心特征是恐惧记忆异常。患者会出现恐惧、焦虑、抑郁等严重的精神症状,在各种灾难后幸存者的发病率可以达到10%-30%,终生患病率高达3%-58%目前主要治疗方法暴露疗法和药物治疗但两者都有局限性,寻找治疗PTSD的有效药物仍然是临床方面迫切需要的。

根据中医理论,PTSD是一种抑郁综合征,其发生与心脏和肾的缺陷有关。黄精益气养血,滋补五脏,因此它在传统中医中被用作治疗抑郁症综合征的处方。黄精多糖(PSP)是主要活性成分,但是PSP对创伤后应激障碍的影响及其机制尚不清晰。对此,安徽中医药大学朱国旗研究员团队开展相关研究,研究成果于Journal of Ethnopharmacology(医学Q2IF:5.40)期刊上发表题“Polysaccharides from Polygonatum cyrtonema Hua prevent post-traumatic stress disorder behaviors in mice: Mechanisms from the perspective of synaptic injury, oxidative stress, and neuroinflammation”的研究论文。

研究团队前期从多花黄精的根茎中提取制备了粗多糖:石油醚回流去除低极性成分,用水回流提取,Sevage法脱蛋白,透析后得到分子量为6kD14 kDPSP溶液。超高效液相色谱(UPLC)结果显示PSP主要含有六种糖类和糖醛酸。本研究中,成年雄性小鼠通过单次连续暴露于约束、强迫游泳、麻醉和足部电击四种压力源建立单次延长应激(Single prolonged stressSPS)模型建模后第1714天麻醉并斩首收集血清和海马组织。然后实验小鼠被分为六组:对照组、SPS组、低剂量PSP组、中剂量PSP组,高剂量PSP组(200400800 mg/kg)和阳性对照组(10 mg/kg 帕罗西汀)。进一步实验设立了对照组、SPS组、PSP组(最佳剂量),SPS+PSP+ML38530 mg/kg)五组。给药后进行行为测试(露天试验: open field testOFT;高架十字迷宫测试Elevated plus maze testEPMT恐惧调节任务fear conditioning taskFCT(图1
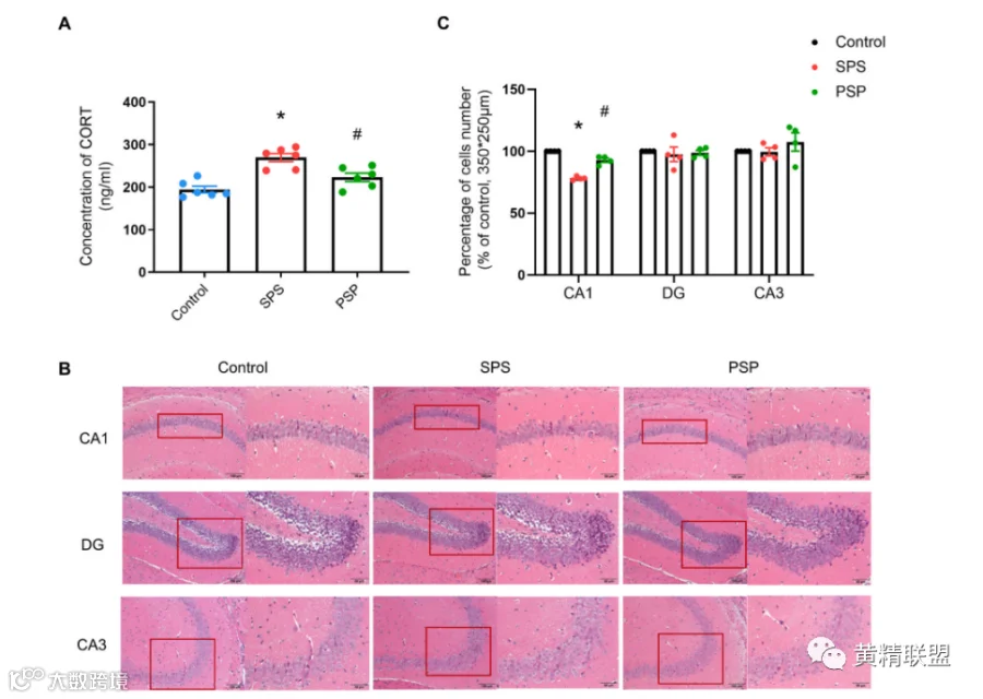
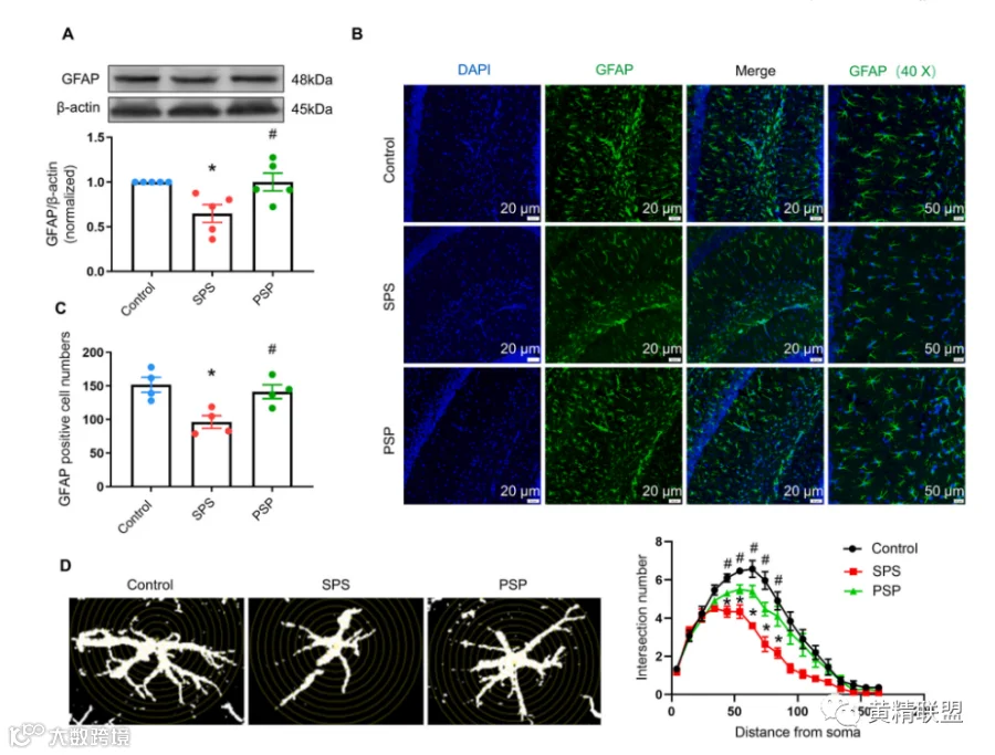
SPS模型小鼠表现出显著的PTSD样症状高度的恐惧记忆和焦虑,而帕罗西汀(PRXPSP给药改善了SPS诱导的恐惧和焦虑样行为。由于中等剂量400mg/kg)的PSP改善诱导小鼠PTSD样行为的效果为明显,因此选择该剂量的PSP用于进一步研究(图2)。PSP抑制SPS小鼠海马区GFAP的表达(图34TEM观察到PSP给药减弱CA1区突触数量(5GH)。PSP处理使小鼠海马SOD活性和丙二醛含量降低及核因子红细胞2相关因子2Nrf2血红素氧合酶1HO-1的表达水平明显高于对照组,这些结果表明PSP减少SPS诱导的氧化应激(图6PSP显著降低SPS小鼠血清中白细胞介素1IL-1β)和肿瘤坏死因子α(TNF-α)以及海马NOD样受体蛋白3NLRP3)和衔接蛋白凋亡相关斑点样蛋白(ASC)的表达水平表明PSP改善SPS诱导的炎症反应(图7)。上述研究表明氧化损伤、炎症反应和突触可塑性密切相关。PSP可能通过调节氧化应激和NLRP3介导的炎症影响Nrf2/HO-1信号通路,从而改善SPS诱导的突触损伤和PTSD样行为(图10)。
1 实验设计
部分图片摘要
2 PSP减轻SPS小鼠的恐惧记忆获得和焦虑样行为。(AB)情境和提示恐惧测试中的冻结时间。(CEPMT中探索张开双臂所时间百分比。(DEOFT中在中心区域行走距离和时间。(FOFT中覆盖的总距离。(G)描绘的运动痕迹。
3 PSP降低SPS小鼠肾上腺轴功能亢进,改善海马CA1区细胞损伤。(A)血清CORT水平。(B)海马CA1DGCA3区的HE染色。(CCA1DGCA3区域中的细胞数量,由苏木精伊红进行染色。
4 PSP预防SPS诱导的星形胶质细胞异常。(AGFAP的代表性印迹和定量数据。(B)显示CA1GFAP表达的典型免疫荧光图像。(CGFAP免疫荧光定量。(DSholl分析的代表性图像和定量数据。
5 PSP改善海马突触SPS小鼠的可塑性。(A-FBDNF/β-肌动蛋白,p-TrkB/β-肌动蛋白、PSD95/β-肌动蛋白和Arc/β-肌动蛋白、GluA1/β-肌动蛋白和GluN2B/β-肌动蛋白。(G)海马CA1区突触结构的代表性图像海马体。箭头表示突触结构。(H)突触数量。
6 PSP改善SPS诱导的氧化损伤。(AB)实验1。(CD)代表性印迹和Nrf2/β-肌动蛋白和HO-1/β-肌动蛋白的定量数据在实验1中。(EF)海马水平SODMDA。(GHNrf2/实验2β-肌动蛋白和HO-1/β-肌动蛋白的代表性印迹和定量数据。
7 PSP抑制SPS诱导的炎症响应。(AB)实验1中血清IL-1βTNF-α水平。(CD)代表性印迹和定量实验1NLRP3/β-肌动蛋白和ASC/β-肌动蛋白的数据。(EF)来自实验2IL-1βTNFα的血清水平。(GH)代表NLRP3/β-肌动蛋白和实验2ASC/β-肌动蛋白。
图10 PSP预防小鼠PTSD样行为的可能机制
转载请在开头注明:本文转载自公众号——黄精联盟
安徽中医药大学朱国旗教授和杨绍杰博士为论文的通讯作者,原文链接:https://doi.org/10.1016/j.jep.2023.117165


扫二维码关注“黄精联盟”公众号
支持单位:
浙江农林大学森山大健康研究院
浙江农林大学新化黄精研究院
新化县颐朴源黄精科技有限公司
浙江农林大学磐安共富学院
编辑:周茜
审核:刘京晶
终审:邹辉

【声明】内容源于网络
0
0
黄精联盟
林业和草原黄精产业创新联盟主办,发布黄精行业动态、前沿科技成果、黄精企业及产品介绍。
内容 72
粉丝 0
黄精联盟 林业和草原黄精产业创新联盟主办,发布黄精行业动态、前沿科技成果、黄精企业及产品介绍。
总阅读11
粉丝0
内容72