大数跨境

补充黄精多糖 预防老年痴呆

补充黄精多糖 预防老年痴呆 黄精联盟
2023-11-29
0
导读:黄精作为一种传统的滋补草药,在中国已有数千年的历史,具有促进记忆、延年益寿的作用。其中,黄精多糖具有滋补神经和益智的作用。

阿尔茨海默病(Alzheimer's diseaseAD)是最常见的神经退行性疾病,与认知功能的进行性下降有关。大量研究表明,肠道微生物群通过微生物-肠道-轴调节宿主大脑功能和行为。黄精作为一种传统的滋补草药,在中国已有数千年的历史,具有促进记忆、延年益寿的作用。其中,黄精多糖(Polygonatum sibiricum polysaccharidesPSPs)具有滋补神经和益智的作用。前期研究已经表明,PSPs可以通过Akt/mTORNrf2途径保护MPP诱导的神经毒性,在预防帕金森病方面具有滋补神经的作用。然而,到目前为止,还没有研究能确定PSPsAD认知功能的影响及其潜在的机制。  

为了探索PSPs肠道微生物群的影响,阐述其改善认知功能机制开发PSPs作为一种新的AD治疗候选药物提供数据支持。该研究从PSPs中分离纯化了一种单体多糖——PSP-1,以5xFAD小鼠为研究模型,评估其对记忆认知等相关病理行为及肠道微生物指标的影响。研究成果以中南大学为通讯单位在国际期刊International Journal of Biological MacromoleculesQ1IF=8.2)上发表了题为A monomeric polysaccharide from Polygonatum sibiricum improves cognitive functions in a model of Alzheimer's disease by reshaping the gut microbiota研究论文。

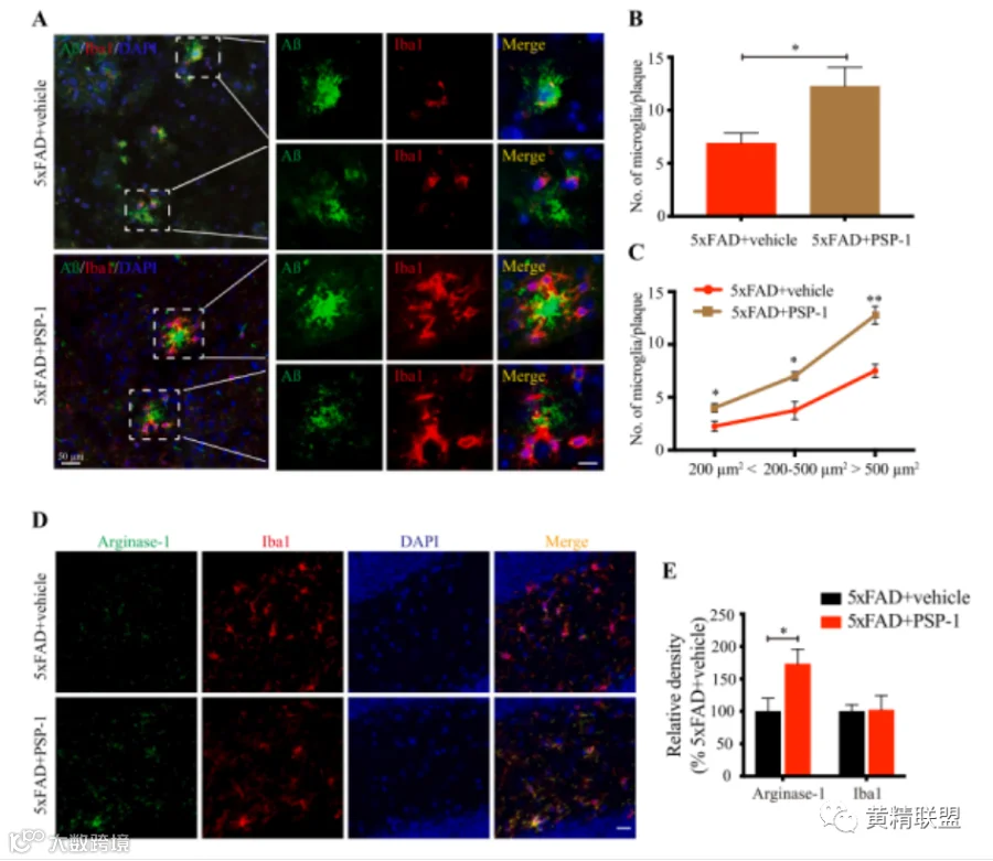
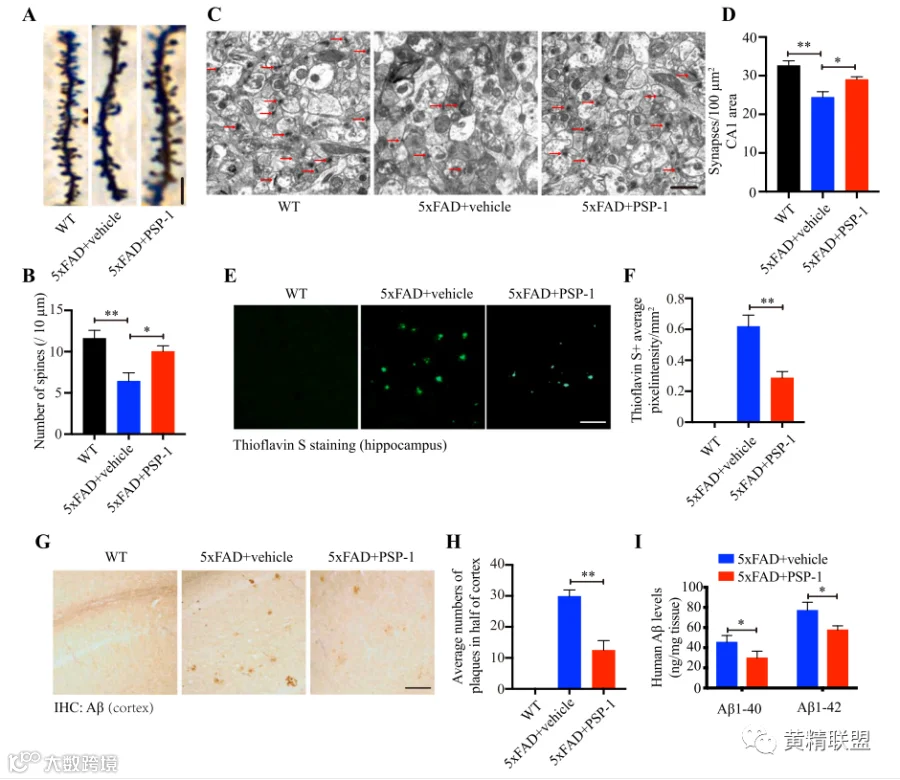
该研究首先对纯化得到了一种黄精单体多糖——PSP-1,并进行了初步鉴定(图1),证明该黄精多糖纯度和均匀性的优良。5xFAD小鼠作为典型的AD小鼠模型,在验证其肠道微生物群的动态变化与年龄有关后,确定对3个月大的小鼠开始给药PSP-1。对照组和实验组每天给予30 mg/kg的盐溶液和30 mg/kgPSP-1溶液处理3个月后,评估黄精多糖对小鼠记忆缺陷的改善作用,发现在Morris水迷宫测试中,经PSP-1处理后5xFAD小鼠到达平台的延迟时间减少,空间学习能力得到改善(图2B-C);在探针试验中,经PSP-1处理的5xFAD小鼠在目标象限的时间百分比明显更高,并且更频繁地穿过目标象限,空间记忆得到了恢复(2D-F)。然后利用高尔基染色法和免疫化学染色法对5xFAD小鼠突触丢失和沉积情况,即内在病理情况进行评估。发现经PSP-1处理后5xFAD小鼠的脊柱密度明显恢复(3A-B)突触密度恢复(3C-D),脑部斑块沉积减弱(3E-H)脑裂解物中Aβ1-40Aβ1-42的浓度也有显著降低(3I)另外,为了确认沉积情况改善机制,使用Aβ 6E10Iba1抗体对脑切片进行免疫荧光染色,以及使用精氨酸酶-1抗体作为M2小胶质细胞的标记物对海马进行免疫荧光染色,结果均显示PSP-1处理显著增强了斑块周围小胶质细胞的募集(图4A-C),加强小胶质细胞从M1M2表型的转变可能会潜在地减轻AD的病理损伤的论证。
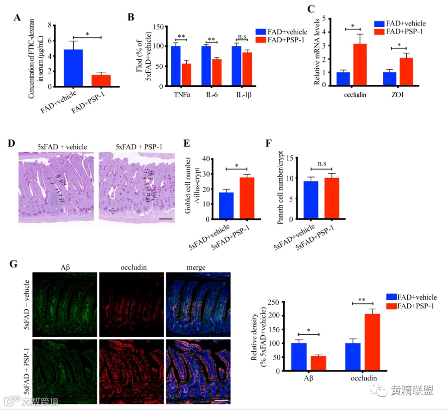
肠道菌群作为“微生物-肠道-研究的关键节点。试验后续利用16S rRNA分析,对小鼠的肠道微生物组进行比对发现PSP-1治疗后的小鼠螺杆菌数量明显下降(图5A-B),其中伤寒螺杆菌、幽门螺杆菌相对丰度减少,而嗜黏蛋白阿克曼菌和产酸拟杆菌则显著增长(5E-H)表明PSP-1重塑微生物群以减轻5xFAD小鼠的肠道生态失调。最后,小鼠肠漏现象的改善,炎症因子的减少,杯状细胞的再生以及信号显著降低共同表明了PSP-1可以保护了AD小鼠肠道屏障的完整性,减少肠道内的沉积(图6上述研究结果有助于更好地了解PSP-1AD的改善作用,推进PSP-1的临床应用,拓展阿尔兹海默症的治疗手段!
1 PSP-1的纯化及初步鉴定。
(A)DEAE-52色谱柱上的分离洗脱图。(B)Sephacry-200凝胶渗透色谱系统纯化和收集PSP-1(C)PSP-1的紫外光谱。(D)PSP-1的红外光谱。(E)采用配备OHpak SB-803HQOHpak SB-804HQOHpak SE-805HQ (8 × 300 mm)串联柱的HPGPC系统测定PSP-1的分子量。(F)PSP-1的分子分布。
2 PSP-1可改善5xFAD小鼠的记忆缺陷。
(A)PSP管理和行为评估联合方案的时间表。(B)PSP-1改善5xFAD小鼠的认知功能。WT5xFAD小鼠(每组12)口服药或PSP-1在水迷宫中训练5 d(C)AUC潜伏期。(D)探针试验中停留在目标象限的时间百分比。(E)目标象限中的十字数。(F)探针试验中不同组泳道的代表性图像。(G)载药和PSP-1处理小鼠的游泳速度。数据以均数±SEM表示(*p < 0.05**p < 0.01#p < 0.001),采用Tukey多重比较检验进行单因素方差分析。N = 12 /)
3 PSP-1改善5xFAD小鼠突触丢失和沉积。
(A)高尔基染色显示CA1区树突层顶端的树突棘。标尺= 5 μm(B)WT载药PSP-1处理的5xFAD小鼠脊柱密度定量分析(n = 5)(C)突触结构代表性电镜图。箭头表示突触。标尺= 1 μm(D)WT、载药和PSP-1处理的5xFAD小鼠(n = 5)突触密度的定量分析。(E)WT5xFAD小鼠脑区海马淀粉样斑块的硫黄素-S染色。标尺= 100 μm(F)淀粉样斑块定量分析。PSP-1可降低5xFAD小鼠脑内斑块密度(n = 5)(G)WT5xFAD小鼠脑额叶皮层淀粉样斑块免疫化学染色。标尺= 100 μm(H)定量分析一半皮质斑块的平均数量(n = 5)(I)载药PSP-1处理5xFAD小鼠的Aβ1-40Aβ1-42浓度(n = 3)。数据以均数±SEM表示(*p < 0.05**p < 0.01, t检验)
4 PSP-1在体内促进斑块的小胶质细胞吞噬。
(A)载药和PSP-1处理的5xFAD小鼠皮层中斑块(6E10)和小胶质细胞(Iba1)共染色的代表性图像。标尺= 20 μm(B)β斑块周围小胶质细胞的定量。采用双盲法,从每组3只小鼠中统计至少50个斑块。(C)Aβ斑块周围小胶质细胞的定量。斑块根据大小分为小、中、大。(D)载药和PSP-1处理5xFAD小鼠海马小胶质细胞(精氨酸酶-1)和小胶质细胞(Iba1)共染色M2表型的代表性图像。标尺= 20 μm(E)显示了精氨酸酶-1Iba1强度的定量(n = 5)。数据以均数±SEM表示(t检验,*p < 0.05**p < 0.01)
5 长期口服PSP-15xFAD小鼠粪便样品的16S rRNA分析。
(A)细菌属的相对丰度(n = 6 /)(B) ps -1处理后丰度变化最大的前10个属箱线图。不同组间微生物群落结构的α-多样性格局(C)PCoA(D)箱线图。(E-H)经指定处理的5xFAD小鼠粪便样品中4种细菌的相对丰度(n = 6)。数据以均数±SEM表示(*p < 0.05**p < 0.01, n.s.表示无统计学意义,t检验)
6 PSP-1保护肠道屏障完整性,减少肠道沉积。
(A)通过FITC-葡聚糖易位测定的5xFAD小鼠胃肠道通透性屏障缺损(n = 4)(B)PSP-1处理降低了TNFαIL-6,但没有IL-1β的表达(n = 3)(C)盲肠中occludinZO1mRNA表达(n = 4)(D)5xFAD盲肠中杯状细胞和Paneth细胞PAS染色的代表性图像。标尺= 100 μm。杯状细胞(E)Paneth细胞(F)的定量。双盲法,每组3只小鼠,至少计数50个隐窝和绒毛。(G) 5xFAD小鼠结肠中occludinIF染色及定量(H)(n = 4),标尺= 100 μm。数据以均数±SEM表示(*p < 0.05**p < 0.01, t检验)
转载请在开头注明:本文转载自公众号——黄精联盟
原文链接:https://doi.org/10.1016/j.ijbiomac.2022.05.185
扫二维码关注“黄精联盟”公众号
支持单位:
浙江农林大学森山大健康研究院
浙江农林大学新化黄精研究院
新化县颐朴源黄精科技有限公司
浙江农林大学磐安共富学院
编辑:周茜
审核:刘京晶
终审:邹辉

【声明】内容源于网络
0
0
黄精联盟
林业和草原黄精产业创新联盟主办,发布黄精行业动态、前沿科技成果、黄精企业及产品介绍。
内容 72
粉丝 0
黄精联盟 林业和草原黄精产业创新联盟主办,发布黄精行业动态、前沿科技成果、黄精企业及产品介绍。
总阅读11
粉丝0
内容72