黄精(PS)是多年生草本植物,具有益气养阴、健脾补肾的功能,传统上被认为适用于子宫疾病的治疗。现代研究表明,黄精中含有很多对人体有利的成分,如薯蓣皂苷、黄精多糖、强心苷、生物碱、氨基酸、高异黄酮等,具有抗氧化、抗肿瘤、抗衰老和免疫调节等活性。薯蓣皂苷是一种天然生物活性甾体皂苷,并且是PS的主要活性成分之一,它对各种代谢紊乱、器官损伤、炎症,特别是人类恶性肿瘤,具有显著保护作用。研究表明薯蓣皂苷可以延缓一些癌细胞的转移和扩散,如通过AKT/GSK3b/mTOR信号抑制肺腺癌的侵袭,发挥抗转移作用,以及抑制皮肤癌细胞的集落形成等。目前薯蓣皂苷的研究集中在对子宫内膜癌(EC)的作用和机制上。
EC被公认为女性第六大癌症,2020年全球报告417367例,死亡97370例,癌细胞的转移和侵袭是导致EC患者死亡的罪魁祸首。最新趋势表明,EC的发病率在年轻一代中急剧增加,这很大程度反映了当前缺乏EC的研究与治疗进展,因此迫切需要挖掘EC的内在机制,以寻求诊断、治疗和预后的生物学靶点。随着微小RNA(miRNA)作为癌症发生发展的关键因素出现,miRNA靶点的高通量测序和分析引起了极大的兴趣,miRNA通过调节mRNA的翻译和降解,影响细胞死亡、细胞增殖等复杂多样的生命过程,miRNA-mRNA调控网络研究可以为疾病相关的某些分子机制提供线索。
因此,为了研究薯蓣皂苷对EC细胞增殖和迁移的影响,合肥工业大学/北方民族大学魏兆军教授团队,利用异种移植模型和Ishikawa细胞进行了体内外实验,分析了薯蓣皂苷对EC细胞的可能靶点,并探讨了潜在的分子机制。研究结果在Journal of Ethnopharmacology (Q2,IF: 5.195)期刊上发表,题为“Integrated miRNA and mRNA omics reveal dioscin suppresses migration and invasion via MEK/ERK and JNK signaling pathways in human endometrial carcinoma in vivo and in vitro”。

本研究基于体内和体外实验,使用细胞克隆、细胞划痕、Transwell、H&E染色、免疫组织化学、q-PCR和Western blot等技术来确定薯蓣皂苷对EC细胞迁移的分子效应和机制。
结果表明,薯蓣皂苷对Ishikawa细胞的体外增殖有抑制作用,以剂量依赖方式显著减少细胞的集落形成(图1)。在异体移植模型实验中,对照组与实验组小鼠的最终体重没有明显差异(图2A),但薯蓣皂苷治疗组的肿瘤体积相对受到抑制(图2B~图2D)。H&E染色发现,治疗组的肿瘤组织质地较疏松,中心有坏死区并伴有炎性细胞浸润(图2E)。此外,心脏、肝脏、脾脏、肺和肾脏的结构以及细胞形态不受薯蓣皂苷处理的影响(图2F)。
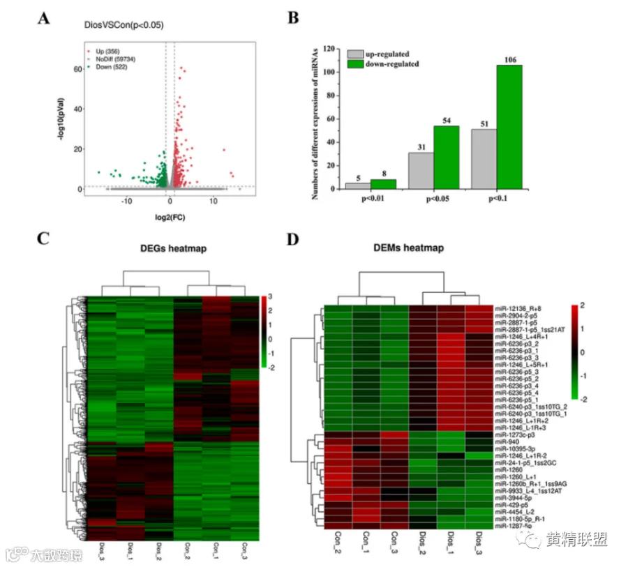
差异表达mRNA和miRNA的热图显示两组样品之间差异明显(图3),表明薯蓣皂苷处理后,Ishikawa细胞中的miRNA发生了很大变化。从高通量数据中筛选出513个差异表达基因并进行富集分析(图4),结合参与调控的基因数量、意义和富集因子,发现薯蓣皂苷最有可能通过靶向MAPK信号通路影响Ishikawa细胞的迁移。
细胞划痕实验(图5)与Transwell实验(图6A)显示,薯蓣皂苷能显著阻断Ishikawa细胞的转移和迁徙。基质凝胶侵袭实验显示,薯蓣皂苷治疗能显著减少侵袭细胞的数量(图6C)。
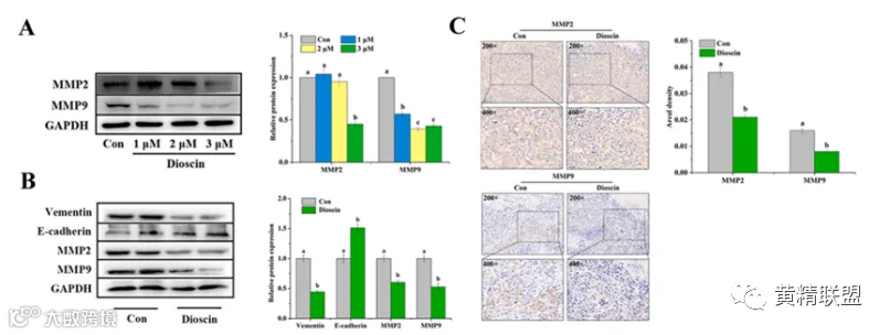
MMPs是促进恶性肿瘤侵袭和转移的锌依赖性蛋白酶。Western blot(图7A)和q-PCR(图7B)结果表明,薯蓣皂苷显著下调MMP2/9蛋白的表达水平。MAPK信号通路表达的蛋白质印迹分析(图8A和B)结果显示,薯蓣皂苷处理组中p-p38蛋白表达显著改善,而Ras、p-MEK、p-ERK和p-JNK的表达水平显著降低。体内验证结果(图8C和D)也表明,薯蓣皂苷治疗组中的p-MEK、p-ERK和p-JNK也明显降低。此外,免疫组化(图8E)进一步证实,薯蓣皂苷治疗可以降低p-JNK和JNK,表明MEK/ERK通路和JNK通路的参与。
结果表明薯蓣皂苷可能通过MEK/ERK和JNK信号通路抑制EC细胞的迁移和侵袭(图9),此研究为考虑薯蓣皂苷作为人子宫内膜癌抑制剂提供了新的数据,更重要的是,筛选的中枢miRNA和基因可以视为未来EC治疗的潜在分子靶点。
图2. 薯蓣皂苷对体内肿瘤形成的抑制作用。(A)对照组与治疗组小鼠的体重;(B)肿瘤体积;(C)相对肿瘤体积(RTV);(D)肿瘤图像;(E) 肿瘤H&E染色;(F)器官的H&E染色
图4. DEMs和靶基因的GO和KEGG富集分析。(A)DEG和DEMs相关靶基因的Venn图;(B)513 DEG的GO富集分析;(C)513 DEG富集分类的KEGG途径直方图;(D)KEGG富集分析散点图
图8. MAPK信号通路表达的蛋白质印迹分析。(A和B)体外蛋白质表达谱和相对表达水平;(C和D)体内蛋白质表达谱和相对表达水平;(E)免疫组织化学分析检测肿瘤切片中JNK的表达
合肥工业大学研究生李晓丽为论文的第一作者,合肥工业大学/北方民族大学魏兆军教授为论文的通讯作者。
浙江农林大学磐安共富学院

