大数跨境

“辟谷精”——降糖减脂又延寿,辟谷养生不是梦

“辟谷精”——降糖减脂又延寿,辟谷养生不是梦 黄精联盟
2024-07-05
1
导读:热量限制——近年来流行于减肥人士、健康达人之间,即通过禁食等方式让机体“保持饥饿感”、限制卡路里摄入。这与中医传统养生方式——“辟谷”,不谋而合。《山海经》载有“食气”之民,后有“食气者神明而寿”的传

热量限制——近年来流行于减肥人士、健康达人之间,即通过禁食等方式让机体保持饥饿感、限制卡路里摄入。这与中医传统养生方式——“辟谷,不谋而合。《山海经》载有食气之民,后有食气者神明而寿的传说,《庄子·逍遥游》亦载有:不食五谷,吸风饮露。这种不吃食物只喝水,在一定时间内断食的方法,可以清除体内垃圾促进新陈代谢排出毒素改善人的体质治疗疾病。在多种模式生物身上已被证明具有减轻体重、控制血糖、延缓衰老、延长寿命的效果。

那辟谷究竟是如何达到养生效果的呢?研究发现这与5 ' -腺苷单磷酸活化蛋白激酶(AMPK)密切相关。

AMPK是代谢稳态的关键控制者,可以感知细胞葡萄糖水平和能量状态,以分层时空方式调节。即在饥饿、卡路里限制等生理状况下,糖酵解酶醛缩酶不与果糖-1,6-二磷酸(FBP)结合,而是发出信号激活溶酶体AMPKAMPK被激活,直接磷酸化多个靶点来抑制合成代谢和刺激分解代谢,从而减少ATP的消耗并刺激ATP的产生以维持能量稳态。除此之外,AMPK在增加糖酵解、促进自噬、促进氧化磷酸化和最大化ATP生产效率中发挥关键作用。AMPK的多效性表明其在延缓衰老、长寿、治疗代谢性疾病方面起到重要作用。

厦门大学的林圣彩院士团队与邓贤明团队合作,5000种化合物中筛选醛缩酶抑制剂,发现了Aldometanib,中文译名辟谷精。这一化合物可以阻止FBPv-ATP酶相关的醛缩酶结合,模拟葡萄糖饥饿的细胞状态,并通过与葡萄糖饥饿相关的溶酶体AMPK激活途径发挥生理作用,可能具有治疗人类代谢紊乱的潜力。相关研究成果发表在Nature子刊——Nature Metabolism》(中科院1区,IF=20.8),题为“The aldolase inhibitor Aldometanib mimics glucose starvation to activate lysosomal AMPK.

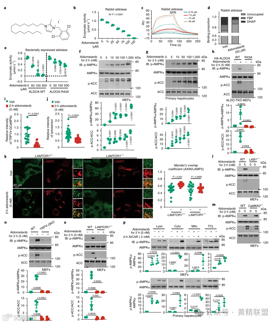
1 体外测定醛缩酶活性原理示意图
首先,为了筛选具有醛缩酶抑制活性的化合物,建立了一种以醛缩酶为靶标的药物筛选策略——无细胞酶测定系统。以醛缩酶的酶活性作为读数,并通过FBP转化为磷酸三糖过程中产生的NADH340 nm处的吸光度变化来监测(图1)。基于上述方法,从化合物库(5000种)中筛选出一种1,3-二取代咪唑衍生物作为初步目标,满足抑制醛缩酶至少50%活性的标准。经过结构优化,最终得到具有最佳的抑制活性的Aldometanib(图2 a),其半最大抑制浓度(IC50)值约为50 μM(图2 b)。
2 Aldometanib激活溶酶体AMPK
体外实验结果表明,在人胚胎肾细胞(HEK293T)、小鼠胚胎成纤维细胞(MEF)、小鼠原代肝细胞以及小鼠原代骨骼肌细胞中,Aldometanib富集于溶酶体,推断可能与pH环境有关。当细胞中Aldometanib浓度≥5 μM时即可通过溶酶体途径,仅抑制溶酶体中的醛缩酶,依赖于溶酶体途径及相关因子(TRPVsv-ATPaseLkb1 (Stk11)Axin (Axin1)Lamtor1)特异性激活溶酶体AMP(图2-3。接下来C57BL/6小鼠和ZDF大鼠两种啮齿动物模型中测定了AldometanibAMPK激活的影响。而体内实验表明Aldometanib给药剂量为每公斤体重2mg,主要富集于啮齿类动物的肝脏、骨骼肌、脂肪组织、心脏和肾脏中。此外,在肝脏或肌肉敲除Lamtor1的小鼠中,AldometanibAMPK的激活在各自的组织中被取消(图2)。
3 Aldometanib多在溶酶体中积累
4 Aldometanib产生葡萄糖假饥饿以激活溶酶体AMPK
Aldometanib处理的细胞中糖酵解略有增强,细胞能量状态稳定,可以模拟模拟葡萄糖饥饿的细胞状态。质谱数据和分子对接结果推测出Aldometanib作用于AMPK的机制:通过与存在于醛缩酶活性中心的与FBP结合的关键残基Lys230结合直接占据醛缩酶的活性中心,从而阻断FBP。结合前面Aldometanib在溶酶体中富集并激活AMPK的结果,总结来说,在饥饿和卡路里限制期间,Aldometanib通过内在细胞信号传导特异性激活AMPK的溶酶体库,感知葡萄糖生理下降的途径:高糖条件下,糖酵解中间体FBP通过关键残基K230占据醛缩酶;低糖条件下,醛缩酶变得无占用,并抑制阳离子通道TRPV,后者随后破坏前者与v- atp酶的结合,并抑制v- atp酶。Aldometanib结合醛缩酶K230阻止FBP的结合,模拟低糖状态。抑制的v-ATPase及其相关调节因子为AXIN/LKB1提供对接位点,导致溶酶体上AMPK的激活(4)。
接下来研究团队在小鼠和线虫等模型上验证了Aldometanib的疗效
Aldometanib降低血糖
5 Aldometanib降低正常小鼠(野生型和肌肉特异性 Ampkα敲除(α-MKO)小鼠)和肥胖小鼠的血糖
结果显示,无论饮食正常、血糖正常的小鼠,还是高脂饮食的肥胖小鼠,短期服用Aldometanib具有降糖效果,能够直接促进葡萄糖吸收从而显著降低空腹血糖、提高胰岛素改善葡萄糖耐量,而不会刺激胰岛素分泌(图5)。事实上,Aldometanib治疗后,肌肉组织中TBC1D1的磷酸化被促进(3d和扩展数据图5d),肌肉对2-脱氧-d-葡萄糖(2-DG)的摄取也显著增强。小鼠肌肉特异性敲除AMPK (AMPKα1AMPKα2)可消除Aldometanib的降血糖作用,显示肌肉AMPK在降低血糖中的突出作用。
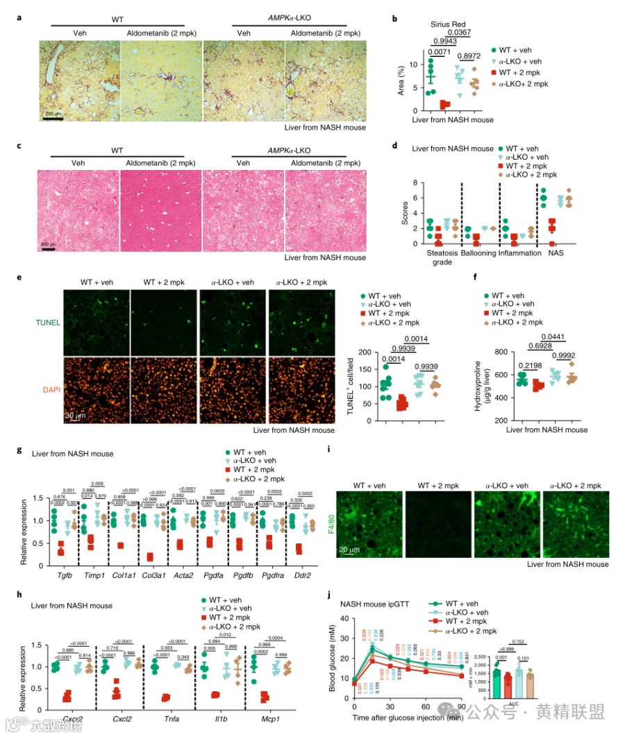
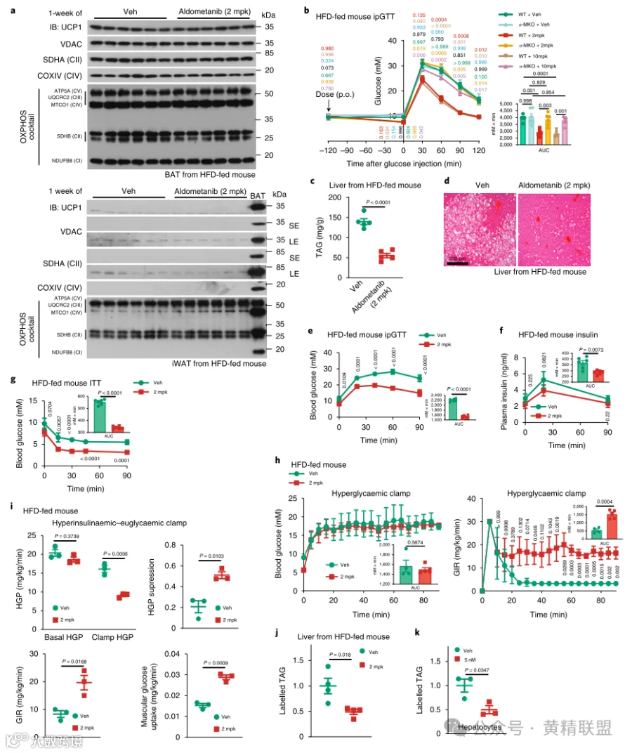
Aldometanib减轻脂肪肝和非酒精性脂肪性肝炎
6 Aldometanib减轻脂肪肝
接下来,研究者确定了Aldometanib在缓解脂肪肝方面的作用。每天两次Aldometanib,可显著降低db/db小鼠、hfd诱导的肥胖小鼠和hfd诱导的肥胖大鼠的肝脏甘油三酯水平,抑制脂肪生成率。给药1个月后肥胖小鼠的体重、脂肪量和体脂率显著减少(图6)。对于肥胖小鼠来说,Aldometanib能够降低食物摄入量、促进腹股沟白色脂肪褐变、增加每日平均能量消耗、减少肠道脂肪吸收。
5 Aldometanib减轻非酒精性脂肪性肝炎
非酒精性脂肪性肝炎(NASH)是一种进行性脂肪肝,可发展为肝损伤,并可导致肝硬化和肝细胞癌。研究者发现每天两次Aldometanib给药1个月可以显著缓解肝纤维化,显著抑制NASH小鼠中肝细胞凋亡率,肝纤维化水平和肝脏炎症反应和巨噬细胞的浸润。除此之外,Aldometanib显著降低NASH小鼠血清丙氨酸转氨酶(ALT)和碱性磷酸酶(ALP)活性,减缓肝损伤。肝脏特异性敲除AMPK损害了Aldometanib减轻小鼠糖耐量和NASH的所有作用。因此肝脏AMPKAldometanib缓解脂肪肝的作用所必需的(图7)。
Aldometanib延长寿命
8 Aldometanib延长线虫和小鼠寿命
最后,本研究发现Aldometanib能够延长线虫和小鼠的寿命,这与AMPK的激活和TORC1的抑制有关(图8)。在秀丽隐杆线虫模型,Aldometanib10 μM)可以激活AMPK,而不会升高AMP水平,平均寿命从18岁显著延长至26天。除此之外Aldometanib处理后线虫咽泵率、氧化应激抗性和产卵量(繁殖能力)显著增强,野生型线虫的NAD+水平提高,线粒体与核DNA的比例(mtDNA:nDNA)17个线粒体基因的基因表达和线粒体呼吸速率显著增加。敲除AMPKα2AXINLAMTOR2的线虫同源基因aak-2axl-1lmtr-2,都消除了Aldometanib对延长寿命的影响。结果表明Aldometanib延长线虫寿命,增强线粒体功能依赖于AMPK
为全面评价Aldometanib延长寿命的作用,研究者又验证其对小鼠寿命的影响。进一步研究发现在Aldometanib处理后的老年(1)小鼠中(100 μg ml−1),骨骼肌AMPK被激活,而AMP水平没有升高,寿命显著增加(雄性小鼠7.4%,雌性小鼠7.7%),跑步距离、持续时间和握力也显著增加。长期服用无明显副作用无明显的副作用(如心肌肥大)
总结
本研究发现一种新能够通过模拟饥饿和热量限制(间歇性禁食、辟谷)状态作用于醛缩酶抑制剂——Aldometanib(辟谷精),通过阻止醛缩酶与果糖-1,6-二磷酸结合产生伪饥饿信号来间接激活AMPK避免了全面激活AMPK带来的潜在副作用。研究团队利用细胞、线虫、小鼠等模型在体内和体外验证其作用机制和功效,证明Aldometanib能发挥降血糖、治疗脂肪肝、延长寿命、减缓衰老的作用。
转载请在开头注明:本文转载自公众号——黄精联盟
厦门大学医学与生命科学学院生命科学学院细胞应激生物学国家重点实验室张宸崧教授,李梦琪副教授等为该论文的共同第一作者,林圣彩院士与邓贤明教授为该论文的共同通讯作者。
原文地址:https://doi.org/10.1038/s42255-022-00640-7
黄精如何“辟谷”,详细请阅读:
黄精多糖能减肥?
黄精靠什么抗肥胖?
扫二维码关注“黄精联盟”公众号
支持单位:
浙江农林大学森山大健康研究院
浙江农林大学新化黄精研究院
新化县颐朴源黄精科技有限公司
浙江农林大学磐安共富学院
编辑:周茜
审核:刘京晶
终审:邹辉

【声明】内容源于网络
0
0
黄精联盟
林业和草原黄精产业创新联盟主办,发布黄精行业动态、前沿科技成果、黄精企业及产品介绍。
内容 72
粉丝 0
黄精联盟 林业和草原黄精产业创新联盟主办,发布黄精行业动态、前沿科技成果、黄精企业及产品介绍。
总阅读11
粉丝0
内容72