大数跨境

发酵与黄精:强强联合治肠炎!

发酵与黄精:强强联合治肠炎! 黄精联盟
2024-06-22
0
导读:在快节奏的社会里,不健康的饮食习惯、压力和肠道菌群的相关变化可能会显著改变肠道微环境,导致肠道炎症。而多花黄精的多糖和低聚糖已被证明可以改善葡聚糖硫酸钠(DSS)诱导的结肠炎和结肠炎介导的肠道微生物失

在快节奏的社会里,不健康的饮食习惯、压力和肠道菌群的相关变化可能会显著改变肠道微环境,导致肠道炎症。而多花黄精的多糖和低聚糖已被证明可以改善葡聚糖硫酸钠dextran sulfate sodium, DSS诱导的结肠炎和结肠炎介导的肠道微生物失调。

多花黄精是一种药食同源的植物功能性食品,富含甾体皂苷、多糖、黄酮类化合物和生物碱等多种生物活性成分,具有免疫调节、抗炎、抗氧化和抗菌作用。传统上采用中国古代九蒸九晒的方法对黄精进行加工,以消除生黄精对咽喉的刺激作用。然而,九蒸九晒耗时耗力,强烈的蒸汽及太阳干燥也会导致植物化学成分的生物转化和美拉德反应的有毒副产物的释放。因此,有必要研究一种新的多花黄精加工方法。

发酵是一种低成本、环保的传统食品加工方法。与其他食品加工方法相比,发酵耗能更低,产生的有毒废物更少。发酵同时促进了益生菌微生物的生长,赋予了加工食品各种生物活性,对肠道和整体人体健康有着深远的有益影响。有研究表明,多花黄精发酵中黄酮水平的提高可以提高其清除自由基的能力。

在此背景下,江西中医药大学药学院、南昌大学食品科学与技术国家重点实验室和建昌帮药业有限公司在《Food & Function》(JCR 1区,IF=6.1)发表了“Modulatory effect of the fermented Polygonatum cyrtonema Hua on the immune homeostasis and gut integrity in a dextran-sulfate-sodium-induced colitis model”的研究论文,旨在探讨发酵多花黄精(fermented Polygonatum cyrtonema Hua, FP)通过改善肠道黏膜免疫平衡、维持肠道屏障完整性、调节肠道菌群,改善葡聚糖硫酸钠诱导的肠道炎症,从而探索发酵多花黄精促进肠道健康的潜力。

研究选用C57BL/6j雌性健康小鼠,所有小鼠随机分为4组:阴性对照组(NC),DSS处理组(阳性对照组),低剂量FPDSS处理治疗组(FPL),高剂量FPDSS处理治疗组(FPH如图1所示。研究采用植物乳杆菌P9发酵的富含皂苷的黄精。
1.小鼠饲养
研究评估了小鼠的每日体重变化、DAI评分和结肠长度变化,以确定FP对结肠炎小鼠体重、活力和疾病进展的影响。图2所示,与NC组相比,PC组和FPL组分别在饮用含DSS2天和4天后体重显著下降。FPH组仅在终点前1天观察到体重急剧下降。实验结束时,FPL组和FPH组的平均体重分别比PC组高3.18%20.38%。补充FP可有效抑制DSS诱导的结肠炎的DAI评分,其中FPH组的效果更为显著(图3)。从图5.A~B可以看出,PC组的结肠长度明显低于NCFPL、和FPH组。
2.各组小鼠体重变化
3.各组DAI评分
采集小鼠血浆进行酶联免疫吸附试验,测定血浆中促炎因子(包括MCP-1TNF-αIL-6)的水平,探讨FP补充对结肠炎小鼠炎症的调节作用。如图4.A所示,PCMCP-1TNF-αIL-6水平明显高于NC组,FPL组和FPH组的MCP-1TNF-αIL-6水平低于PC组,且PC组和FPH组之间的MCP-1水平差异显著,FPL组和FPH组的IL-6水平显著低于PC组。由此可知,添加FP有助于防止DSS引起的血浆促炎因子MCP-1TNF-αIL-6水平的升高。
采用流式细胞术检测外周血中TregTh17Th1Th2细胞的染色情况,分析FP补充对小鼠全身免疫应答的调节作用。如图4.B-G所示,PC组样品中Th1Th17细胞的比例明显高于NC组样品,FPHTh1Th17细胞的比例明显低于PC组。相反,PCTh2Treg细胞的比例明显低于NC组,FPHTh2Treg细胞的比例则是高于PC组。与NC组相比,PC组的Treg/Th17显著降低,Th1/Th2显著升高,这些比率在FPH组中有轻微恢复。这些结果表明,补充FP可能通过恢复全身免疫反应的稳态来减少炎症。

4. A.血浆炎症因子水平;B~E.流式细胞检测;F.T细胞含量;G.T细胞比率
对结肠组织进行H&E染色的结果图(图5.D)显示,PC组产生了严重的病理改变,包括炎症细胞浸润、黏膜损伤和坏死。高剂量的FP可以有效保护结肠组织免受DSS引起的损伤。如图5.E所示,FPL组(3.39)和FPH组(2.56)的平均组织学评分明显低于PC组(4.85)。
同时测量了血浆甘露糖水平,以评估FP补充对肠道完整性的影响。如图5.C所示,PC组血浆D-甘露糖水平显著高于NC组,表明PC组肠道通透性升高。补充FP可显著恢复肠道通透性。
采用免疫荧光染色和RT-qPCR分析各组紧密连接蛋白(TJs)的分布和表达情况,包括粘蛋白-2MUC-2)和闭锁小带蛋白-1zonula occludens protein 1, ZO-1)。图5.FH显示,PC组表现出MUC-2ZO-1的丢失,图5.G显示PC组的MUC-2ZO-1的表达相较于NC组明显下调,表明结肠炎损伤明显。然而在FPH组中,这些基因的水平得到了恢复,MUC-2ZO-1丢失减少。这些结果表明,FP通过影响编码关键肠道TJs的基因表达,减轻了DSS诱导的结肠组织损伤。
5.A~B.结肠长度;C.血浆中甘露糖水平;D~E.结肠组织H&E染色;F~H.紧密连接蛋白的分布和表达情况
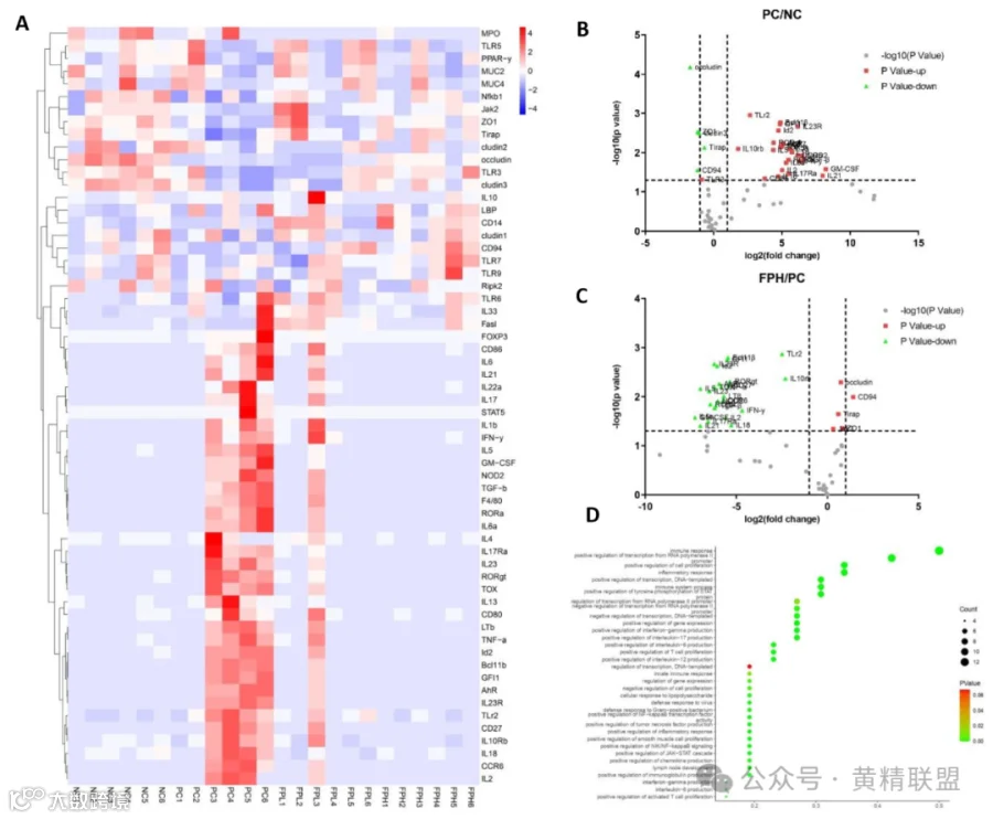
采用RT-qPCR评估NCPCFPH组中结肠免疫应答相关基因的表达,组间差异表达基因(Differentially expressed genes, DEGs)如图6所示。相较于NC组,PC组编码TNF-αIFN-γIL-2IL-18和其他促炎细胞因子的基因显著上调(图6.B)。相较于PC组,FPH组则下调了这些基因的表达(图6.C)。对DEGs进行基因本体(Gene ontology, GO)分析,如图6.D所示,发现与免疫反应、炎症反应、免疫系统过程和IL-17合成的正调控相关的途径丰富。
6.A.不同组中差异表达的细胞因子的分层聚类;B~C.各组间的DEGsD.GO分析
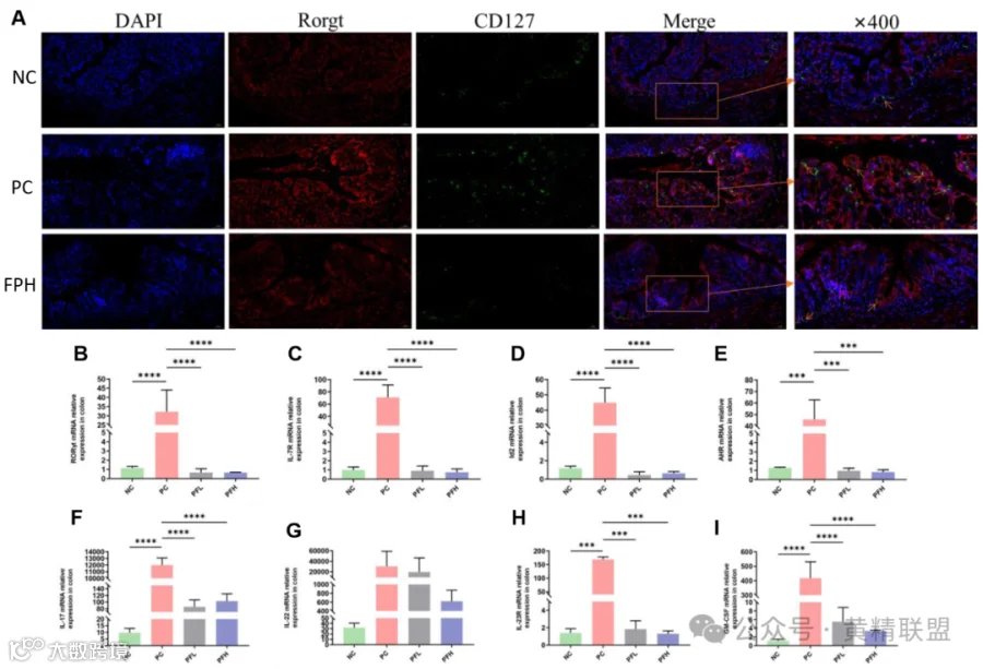
3型天然淋巴细胞(Group 3 innate lymphoid cell, ILC3)主要存在于肠黏膜组织中,在维持黏膜稳态和调节炎症反应中起着至关重要的作用。如图7.A,免疫荧光显示NC组的ILC3主要位于隐斑区,PC组中ILC3数量增加,且迁移到肠绒毛表面。相较于PC组,FPHILC3数量明显减少。图7.B~I显示,与NC组相比,PC组结肠中编码各种转录因子和细胞因子的基因显著上调,如IL-17IL-17RRORγtAHRId2GM-CSFIL-22IL-23。除IL-22编码基因外,FP预处理组中这些基因的表达明显低于PC组。这些结果表明,补充FP可能抑制ILC3的过度激活和迁移。
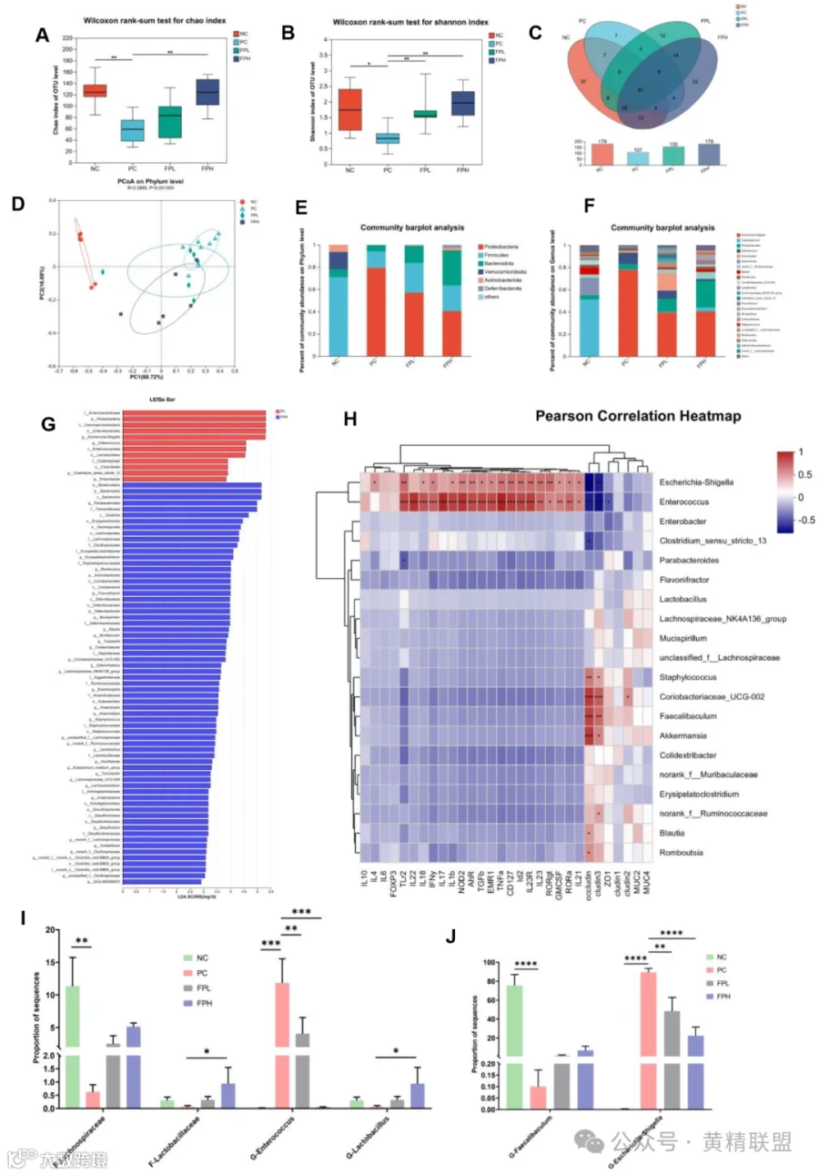
采用16SrRNA测序技术评估盲肠内容物中微生物群落的结构变化。如图8.A~B所示,与NC组相比,PCChaoShannon多样性指数显著降低。相比之下,FPL组和FPH组的肠道菌群比PC组更加多样化和平衡。
如图8.F所示,在NC组中,普拉梭菌属(Faecalibaculum, 51.10%)数量最多,其次是嗜黏蛋白阿克曼菌(Akkermansia, 15.56%)和黏液真杆菌属(Blautia, 6.15%)。PC组中细菌数量最多的属为大肠杆菌-志贺氏菌(Escherichia-Shigella, 77.88%),其次为肠球菌(Enterococcus, 10.16%)。FPL组和FPH组普拉梭菌属丰度分别比PC组高0.21%3.16%,大肠杆菌-志贺氏菌丰度分别比PC组低38.23%37.42%,肠球菌丰度分别比PC组低2.94%8.37%
8.I~J的结果显示PC组检测到高水平的大肠杆菌-志贺氏菌和肠球菌,在FPH组中这些微生物的丰度显著降低。FPH组中乳杆菌科(Lactobacillaceae)和乳杆菌属(Lactobacillus)极显著富集。
这些结果表明,FP有效保护了肠道菌群的α-多样性,其对肠道的抗炎作用主要是通过抑制肠道微生物(包括大肠杆菌和肠球菌)的生长和促进益生菌(如乳酸菌)的生长来介导的。
8. A.Chao指数;B.Shannon指数;C.OTU分布Venn图;D.PCoA分析;E.肠道微生物的门水平分布;F.肠道微生物的属水平分布;G.LEfSe分析;H.Person相关系数热图;I~J.宏基因组生物标志物
转载请在开头注明:本文转载自公众号——黄精联盟
江西中医药大学张金莲教授为本文的通讯作者。
DOI10.1039/D3FO04556K.
扫二维码关注“黄精联盟”公众号
支持单位:
浙江农林大学森山大健康研究院
浙江农林大学新化黄精研究院
新化县颐朴源黄精科技有限公司
浙江农林大学磐安共富学院
编辑:周茜
审核:刘京晶
终审:邹辉

【声明】内容源于网络
0
0
黄精联盟
林业和草原黄精产业创新联盟主办,发布黄精行业动态、前沿科技成果、黄精企业及产品介绍。
内容 72
粉丝 0
黄精联盟 林业和草原黄精产业创新联盟主办,发布黄精行业动态、前沿科技成果、黄精企业及产品介绍。
总阅读11
粉丝0
内容72