大家好,今天我们继续深入探讨《2024全球人工智能发展研究报告》的第二部分内容:中美 AI 关键竞争能力对比。
这部分内容,主要从两国对于 AI 的战略宏图、对于 AI 的发展版图、AI 领域的人才储备、两国在 AI 领域的研发水平以及公司对于 AI 领域的投资这 5 个方面进行对比分析,从而了解到中国和美国在 AI 领域的关键竞争能力的水平以及发展阶段。
1. 战略宏图对比
报告指出:中国和美国均将人工智能发展列入重点战略规划。两国的战略宏图分别为:
-
美国:通过科技创新制定未来人工智能技术标准; -
中国:通过赋能教育和赋能产业,力求实现人工智能基础理论的重大突破和产业升级
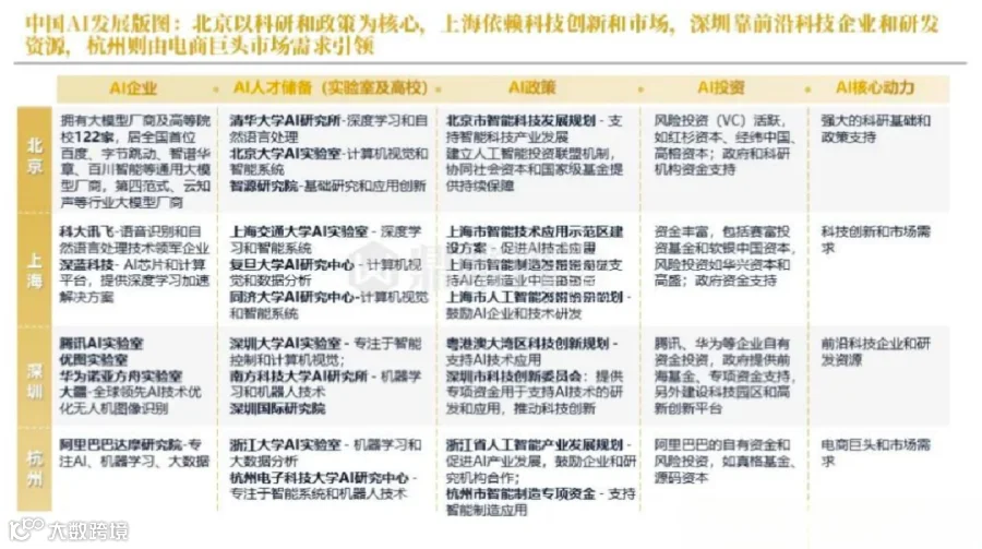
2、发展版图对比
报告指出:
3、人才储备对比
报告指出,中国的顶尖 AI 人才与美国依旧存在不小的缺口。
4、研发水平对比
报告指出,当前中国在 AI 论文总量与发明专利方面领先于美国,但质量略次于美国。
5、公司投资对比
报告指出,美国 AI 领域私人投资规模远超中国。同时,中美两国均对初创企业融资增速放缓。
6、总结
以上为《2024全球人工智能发展研究报告》第二部分:中美 AI 关键竞争能力对比的解读,敬请期待我们对于第三部分的解读。
关注公众号【AI信息风向】,回复 666,即可获取这份 AI 行业报告。
AI 技术正以前所未有的速度发展,它将如何塑造我们的未来?让我们拭目以待。

